2020.11.09 00:00
拜登当选对美国、中国及世界的影响
文章来源:创业邦

图片来源unsplash
编者按:本文来自泽平宏观,作者任泽平 、华炎雪、范城恺、梁颖、李晓桐,创业邦经授权转载。
北京时间2020年11月8日凌晨,拜登累计获得290张选举人票,已锁定胜局。拜登的当选,对美国、中国乃至世界均有重大影响。
1. 拜登选票已超半数,锁定胜局
北京时间2020年11月8日凌晨,拜登赢得宾夕法尼亚和内华达州,累计获得290张选举人票,已锁定胜局;特朗普获得214张选举人票。此届大选十分激烈,关键摇摆州密歇根州、威斯康星州和宾夕法尼亚州临近计票结束发生反转;拜登分别以2.7、0.7和0.6个百分点的微弱优势获胜。佐治亚州(16票)、北卡罗来纳州(15票)和阿拉斯加州(3票)仍处于计票阶段。
由于特朗普和拜登选票接近,特朗普可能会试图通过司法争议、重新计票、游说选举人“背叛”等方式改变竞选结果。目前,特朗普已在威斯康星州、密歇根州、宾夕法尼亚州、佐治亚州启动竞选诉讼,要求当地停止计票或重新计票。但密歇根州、佐治亚州已驳回特朗普的诉讼。
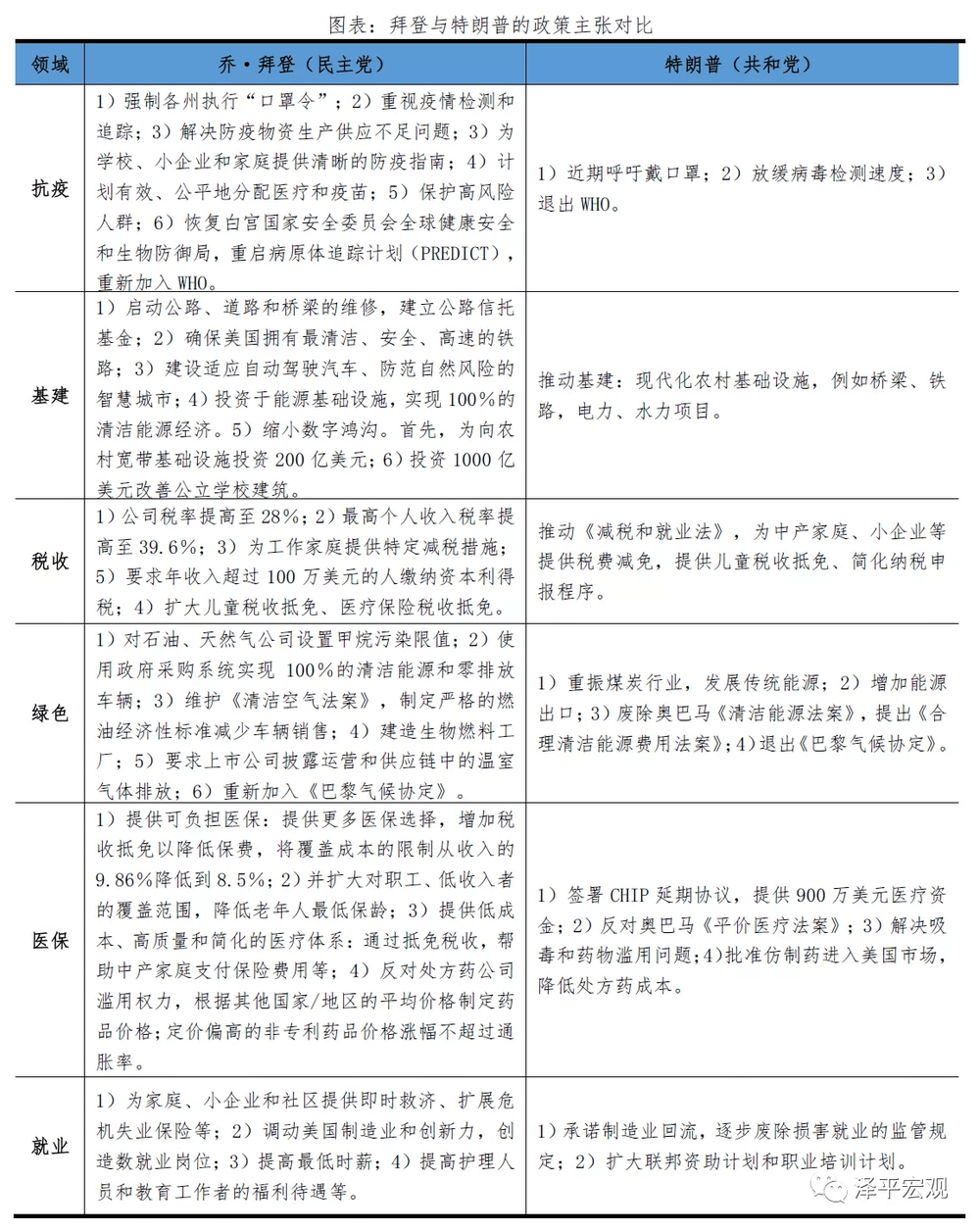
2. 拜登的政治主张以及与特朗普的异同
2.1 对内政策:抗疫与财政刺激
抗疫方面,拜登将修正特朗普的防疫不当举措。例如,强制各州执行“口罩令”,加大疫情检测和追踪,为居民提供清晰防疫指南等。
基建方面,拜登将建立现代化基础设施,计划未来十年内投入1.3万亿美元。包括,交通运输、智慧城市、能源、水利、学校、网络等多领域投资。特朗普支持基建,但没有明确计划。
税收方面,拜登将提高富人和大企业税收,增收资本利得税;为工作家庭提供税收减免。特朗普拟启动“减税2.0”计划,支持全面减税、简化纳税申报程序,强调经济增长的带动作用。
气候与绿色新政方面,拜登重视新能源,计划对气候和环境投资1.7万亿美元,确保美国实现100%清洁能源经济、2050年之前达到“净零排放”,重新加入《巴黎气候协定》。特朗普坚持退出“巴黎气候协定”,并废除“清洁能源计划”,坚持发展传统能源经济。
医保方面,拜登将实施“平价医疗法案”。包括:降低保费,取消医保税收抵免的资格上限,提供低成本高质量的医疗体系,反对处方药公司滥用权力,药品定价参考海外市场价格等。特朗普反对奥巴马《平价医疗法案》,主张通过市场竞争降低医疗成本,允许仿制药进入美国市场。
就业方面,拜登提出扩大短期补偿规模,挽救工作岗位。包括:提高最低时薪,为家庭、小企业和社区提供即时救济、扩展危机失业保险,调动美国制造和创新提供就业机会等。特朗普不支持提高最低时薪,计划扩大联邦资助计划和职业培训计划,鼓励制造业回流与就业。
拜登当选后的美国经济有望加快恢复,但深层次社会问题难以解决。短期看,拜登上任后会加大防疫政策力度和支持大规模财政刺激计划,美国经济有望恢复。但美国政府体系的系统性缺陷、联邦政府与各州工作脱节、过度追求“民主自由”的价值观等,均使政府防疫工作效果打折。行业方面,拜登当选或意味着基建、科技、新能源等领域将更好发展。长期看,民主党更注重民生改善而非经济增长,有望一定程度上改善收入和财富分配问题。然而,冰冻三尺非一日之寒,美国贫富分化与社会撕裂问题亦不是一朝一夕就能解决的。
2.2 对外政策:回归全球治理
贸易方面,拜登不支持使用关税武器,倾向联合盟友对他国施压。关注“不正当竞争”和窃取美国知识产权行为。特朗普支持对进行“不公平倾销和补贴”的国家征收惩罚性关税和反倾销调查。
地缘政治方面,拜登将重构盟友关系。结束阿富汗和中东战争,坚持朝鲜半岛无核化。特朗普强调“美国优先”,恢复美国在全球外交的地位;重塑美国军事力量,让盟友承担更多防务费用;与韩国日本建立国防合作,承诺提供军事装备。
拜登当选后的世界局势或更稳定,但美国的霸权主义思维不会变。拜登8月的演讲中提到,要建设一个“慷慨而强大、无私而谦逊”的美国。拜登的对外政策将更加温和,预计在贸易规则、气候协定等方面的国际合作可能更注重“团结”与“政治正确”。此外,拜登支持自由贸易,支持WTO多边贸易体系,未来有望推动全球和区域贸易关系修复。同时,其更加开放的贸易政策可能总体上缓解美国和全球贸易阻力,提振全球经济。


3. 拜登当选对中国的影响
1、拜登支持自由贸易、回归多边主义、反对关税,中美贸易摩擦有望阶段性缓和。
拜登曾表示,“中美问题不在于贸易逆差”。可以推断,未来中美经贸更多是“全球贸易规则与竞争力”的比拼,而非“关税战”。
2、我们要清醒认识到中美博弈具有长期性,双方都要保持克制和遏制。
在2018年中美贸易摩擦爆发初期,我们鲜明地提出三大判断,与市场流行观点不同但被后续形势演化所不断验证:“中美贸易摩擦具有长期性和日益严峻性”,“这是打着贸易保护主义旗号的遏制”,“我方最好的应对是以更大决心更大勇气推动新一轮改革开放,坚定不移。对此,我们要保持清醒冷静和战略定力”。
美国两党已达成对华强硬共识,拜登对中国态度由温和转为强硬,究竟是竞选策略还是其政治主张需要后续观察。最新民主党纲领强调,“民主党将会对中国以及任何试图削弱美国制造业的国家采取积极行动,我们将抵制中国窃取美国知识产权以及要求中国停止对美国企业的网络间谍行为。”“民主党将与盟国一道,发动世界上超过一半的经济体制衡中国,并尽可能从最强有力的位置进行谈判。”“民主党人对中国的态度将以美国的国家利益和盟国的利益为指导,并利用美国社会开放、经济活力以及同盟力量来塑造反映我们价值观的国际准则。”“我们相信,欧洲是我们与中国竞争的天然伙伴。”
拜登有可能联合盟国制衡中国。拜登多次表示联合盟国制衡中国,欧洲会是他们的首选。预计中美在科技领域面临激烈交锋,截至目前,美国、英国、欧盟、澳大利亚、加拿大、日本、印度等国均已采取限用华为5G技术措施。此外,网络安全方面也值得关注。
世界希望拜登是一个开明的、开放的、支持全球化的新一任美国总统,中美合则两利,斗则俱伤!
3、中国最好的应对是以更大决心和更大力度推动改革开放,具体以三大抓手为突破口,构建实施“双循环”战略。
一是大力推进“新基建”,短期有助于扩大有效需求、稳增长、稳就业,长期有助于增加有效供给,释放中国经济增长潜力,培育新经济、新技术、新产业,推动改革创新,改善民生福利。
二是加快推进新型城镇化,推动城市群、都市圈一体化发展。尊重产业和人口向优势地区集聚的客观规律;建立健全宅基地自愿有偿退出机制,以常住人口增量为主要标准供给城镇用地,地随人走,人地挂钩;优化城镇用地在地区和城市之间的配置,推进市场化的跨省换地和利益分享机制。
三是建议全面放开并鼓励生育,考虑到当前各界对是否全面放开生育并鼓励生育争议较大,建议在“十四五”时期可从尽快放开三孩开始逐步推进并观察效果。先放开三孩既符合民意、给予家庭更大的生育自主权,也可缓解保守派对全面放开生育导致人口暴增的担心,符合中国渐进式改革、增量式改革的传统智慧。
4. 美国大选反映美国社会撕裂和民粹主义思潮等深层次社会问题
4.1 贫富分化、阶层固化,正在“撕裂”美国社会
美国的贫富分化程度愈发严重。美国收入分配差距持续扩大,1968-2018年基尼系数从0.386升至0.486。2014年,美国前1%的人口拥有20.2%的总收入,前10%的人口拥有47.0%的总收入;而在1980年,二者的占比分别为10.7%和34.2%。OECD的36个成员国中,美国的基尼系数仅次于墨西哥、智利和土耳其,显著高于其他主要发达经济体。同时,美国财富分配差距持续扩大。2014年,美国前1%的人口拥有38.6%的总财富,前10%的人口拥有73.0%的总财富;而前者在1980年的占比为22.5%,后者在1985年的占比为60.8%。


美国中产阶级收入增长停滞,“精英社会”也并不容易。美国第二产业就业人数占比持续下降,第三产业占比上升。产业结构和就业结构变化带来收入分配上的变化。美国人均实际GDP平稳上升,1953-2017年间增长了238.9%;但是家庭实际收入的中位数却只增长了122.2%,尤其是1980年之后,收入增速显著放缓。经济增长的成果集中流向高收入阶层,而未惠及广大的中产阶级。


美国阶层继续固化,年轻人的幸福感被剥夺。美国的绝对流动性从1940年的92%下降至1984年的50%。这意味着1940年出生的人群,他们30岁时的收入基本都能超过其父母年轻时的水平;而1984年出生的人群,竟有一半不如父母。如果你出生于1940年,若想要达到父母一辈80分位的水平,只需超过14%的同龄人即可;如果出生于1980年,则需要超过74%的同龄人,竞争更加激烈,阶层跃升愈发困难。因此千禧一代(出生于1981-1996年)往往要背负巨额教育贷款、遭遇次贷危机引发的“大衰退”、收入不足以支付房租和房贷、只能继续和父母住在一起,最终成为“占领华尔街”运动的主要发动者和支持者。


4.2 疫情冲击、经济受挫,美国亟需寻求新的出路
美国防疫不利,经济陷入衰退。自疫情爆发以来,美国政府对疫情不够重视、防疫工作“政治化”、复工复产过早,导致美国疫情持续蔓延,累计确诊人数全球第一。引发失业潮,4月失业率达大萧条时期以来的最高值,美国二季度、三季度GDP同比分别为-9.0%、-2.9%。
金融体系脆弱。2008年金融危机后的长期货币宽松环境,虽助力美国经济增长,但资本市场与实体经济长期错位,金融风险巨大。本次疫情作为导火索,引发资本市场大幅震荡,3月美股曾四次熔断。虽然美联储通过“零利率”、无限量化宽松等措施虽勉强阻断了流动性危机向金融危机的传导,但也意味着资本市场抗风险能力更弱、金融体系更加脆弱。
社会矛盾空前严峻。美国根深蒂固的种族与移民、贫富差距、医疗体系等问题在疫情期间被放大。由于医疗费用高昂、医保覆盖有限,弱势群体难以获得足够的医疗支持,有色种族和移民聚集的低收入社区成为重灾区,多个城市中的20-30%的黑人群体贡献了70-80%的患病和死亡比例。5月底美国警方对黑人暴力执法更激起多个城市的大规模游行示威和暴乱活动,社会不满情绪高涨。


文章来源:创业邦
风险提示及免责条款
[温馨提示] 文章来源于创业邦,转载注明原文出处,此文观点与查生意无关,理性阅读,版权属于原作者若无意侵犯媒体或个人知识产权,请联系我们,本站将在第一时间删掉 ,查生意仅提供信息存储空间服务。


