2022.12.23 21:01
年夜饭预制菜渐入销售旺季!天眼查:今年企业注册增速狂飙42.7%
文章来源:红餐网
近期,各路食品商家纷纷推出预制菜系列年夜饭。
喊了一整年的预制菜,在年关岁尾之时即将火上“巅峰”——近期,各路食品商家纷纷推出预制菜系列年夜饭。根据央广等媒体报道,目前在上海等地区,很多传统堂食已订购一空,预制菜年夜饭正进入旺销期。
事实上,预制菜已经持续风靡许久,众多企业前仆后继、参与其中。前有西贝等传统餐饮巨头引领,后又诞生“六大门派”,近期连制造业巨头格力都“跨界”入局……
头图来源:摄图网
群雄逐鹿、烽烟四起!究竟有多少企业挤进了这条餐饮界的“黄金赛道”?
据天眼查信息显示,截至目前,预制菜相关企业6.4万余家,其中,2022年1月-11月新增注册企业1690余家,同期新增企业注册增速达到了42.7%!
增速之下,人们不禁要问:6.4万余家企业,将如何把握“年关商机”?

预制菜年夜饭旺销期,C端市场成重要引擎
据央广网近日报道,今年春节来得早,上海地区的年夜饭预订已进入尾声,很多包房基本预订一空,仅剩少量大厅余位。与往年不同的是,近期包括半成品在内的各类预制菜也已进入旺销期。
上海一家酒楼经理在接受采访时表示,与传统堂食相比,预制菜具备了“烹饪简单”、“省时省力”、“味道不输饭店”等优势,例如酒醉小龙虾、拳击虾、蔡长青老鸭粉丝汤……菜式多样任选,加上制作方面的“零门槛”,极大程度上解决了年轻人不擅长烹饪的烦恼。
实际上,随着城市人群工作与生活的节奏转变,“宅经济”和“懒人经济”正快速发展。作为城市餐饮产业的一次深度变革,预制菜的广阔前景是毋庸置疑的。
据德勤报告显示,2021年中国预制菜市场规模约为5500亿元,未来5年CAGR有望达13%,即热、即烹、即配的市场份额分别为2%、47%和51%;尽管当前即热赛道的市场份额最大,但即配与即烹赛道具备较大增长潜力,21至26年两大赛道CAGR分别达到20%和14%,远高于即热赛道。

数据来源:德勤
值得一提的事,预制菜的商业之道也发生着剧变——在2022年以前,预制菜多集中在B端供应,疫情则激发出了预制菜向C端市场的需求,无论是平台还是餐饮店都在不断融合,欲加速打通预制菜从生产线、加工、物流到家庭餐桌的“最后一公里”。
上述德勤报告显示,C端预制菜市场目前仍处于导入期,未来预计将成为主要增长引擎,即烹和即配类因消费者对食材品质要求的提高在逐渐兴起。
企业寻得第二增长曲线,研发专利数飙升
有意思的是,与传统家庭做饭不同,目前预制菜已经俘获了全年龄段人群的喜爱。根据电商平台的统计,传统做饭的人群多集中在50岁之后,而预制菜的购买人群集中在26-45岁,中青年是购买预制菜的主力军。
对于企业而言,预制菜已经成为了增长的第二曲线。
根据天眼查数据显示,截至目前,预制菜相关企业6.4万余家,其中,2022年1月-11月新增注册企业1,690余家,1-11月新增企业注册增速达42.7%;从地域分布来看,山东、河南以及河北,三地相关企业数量位居前列,分别拥有7,900余家、5,800余家以及5,100余家。

值得一提的是“成立时间”。从天眼查数据上看,成立于5年内的企业占比47.3%,成立于10年以上的占比为19.6%。这也意味着,近些年有更多的企业正在“抢滩”预制菜的新风口。
除了新注册企业外,一大批老牌传统企业早已实现多元化转型,其中名气较大的当属西贝。西贝创始人贾国龙的功夫菜也成为了行业“风向标”:从推出至今,零售业务销售始终取得不错的成绩。在不久前结束的“双11”活动中,西贝在两大电商平台前30分钟销售额就突破了100万元,前40分钟的销售额就超过了去年同期全天营业额。
贾国龙也对预制菜的未来给予厚望。他在接受媒体采访时直言,“现在餐饮的预制化程度会越来越高,只要你想做大做稳定,预制一定是餐饮业的趋势”。
此外,专利数量是衡量一个赛道兴衰的标识。据天眼查数据显示,预制菜相关专利申请近3年处于高速增长态势。截止到2022年12月,预制菜相关专利申请已有55项,同比上升266.67%。其中,专利申请主要涉及加工、包装工艺,诸如:“一种经超声腌制预处理的萝卜炖牛腩预制菜及其加工工艺”,“一种罐装甲鱼预制菜的制备方法及设备”等菜肴制作工艺的专利。

贾国龙对此也表示认同。他曾强调,将继续匹配更多的资金用于研发、生产、销售、配送与链接顾客。研发新品对于预制菜赛道来说,或许是“致胜法宝”。
近期还有一则预制菜新闻引发热议。制造业“女王”董明珠豪掷5000万入局预制菜生意。根据天眼查App显示,近日,珠海格力预制菜装备科技发展有限公司成立,法定代表人为董明珠,注册资本5000万人民币。股东信息显示,该公司由珠海格力电器股份有限公司全资持股。
有网友评论表示,这条赛道真可谓“蓝海掘金,群雄逐鹿,万亿市场终将迎来大洗牌”。
冷链物流再迎新机遇,食品安全是底线
产业的兴起,对冷链物流业来讲,同样也是新的风口。
据天眼查数据显示,截至目前,冷链相关企业21.7万余家,其中,2022年1月-11月新增注册企业4.4万余家;从地域分布来看,山东、广东以及江苏,三地相关企业数量位居前列,分别拥有3.8万余家、1.7万余家以及1.3万余家。

数据来源:天眼查
山东作为物流相关企业最多的地域,刚刚也出台了针对预制菜的相关意见稿,提到了“推进农产品产地冷藏保鲜整县(市、区)试点,向预制菜重点市、县(市、区)倾斜。建设预制菜冷链仓储、加工、物流等基础设施”等。
数据来源:网络公开资料,天眼查研究院整理
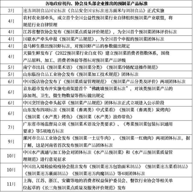
不过,预制菜产业蓬勃发展,难免出现鱼龙混杂无序竞争,标准支撑的需求也愈加迫切。
有专家表示,预制菜作为餐饮市场的一个细分赛道,企业首先必须坚持食品安全的底线,其次保证预制菜的口味还原度。在此基础上,企业才可以根据自身的战略,去深度洞察、挖掘目标消费者的需求,进行研发及创新,进一步提升产品力。
展望2023年,预制菜市场或将迎来新一轮大爆发
根据相关数据,2022年全国预制菜市场规模预计达到4100亿元,未来5年有可能突破万亿规模,新兴市场往往存在着巨大的机会。
从企业端看,当今的预制菜企业多以互联网营销为主,通过直播、种草、社群等方式营销传播预制菜产品及品牌信息,消费者通过网络快速触达产品信息。随着互联网营销的不断渗透,多元化将加速预制菜的传播,推动预制菜整个行业快速发展。
产业端看,近些年,我国物流行业发展迅猛,预制菜行业受益于冷链物流技术的提升,组建自有冷链运输车队、购置信息化物流系统的成本大幅下降。在先进的物流配送体系下,预制菜企业扩大了配送范围,提升了产品配送效率,保障食品安全的同时扩大市场覆盖面,为行业发展提供了有利的条件。
综上,预制菜作为“载体”,其上游连着田间地头乡村振兴,下游连着消费变革,对于实施乡村振兴战略、扩大内需和促进消费,都有着十分重要的意义。
本文转载自钱江晚报·小时新闻,记者:鲁佳
文章来源:红餐网
风险提示及免责条款
[温馨提示] 文章来源于红餐网,转载注明原文出处,此文观点与查生意无关,理性阅读,版权属于原作者若无意侵犯媒体或个人知识产权,请联系我们,本站将在第一时间删掉 ,查生意仅提供信息存储空间服务。


