2024.01.10 15:45
一周原料 | 阿拉食品原料携手中柏兴业,科汉森推出ESG战略,BGG生物酶催化核心技术创新专利获批
文章来源:食品商务网资讯
新品 1、Pureture 推出植物性酪蛋白 2、Omeat推出细胞培养补充剂 Plent 3、Gencor 推出运动成分 Libifem 4、Oceanix Biotechnology推出白桦茸提取物粉末 ChagaPure 企业 1、Arla Foods Ingredients(阿拉食品原料集团)与中柏兴业合作,将深耕中国营养品市场

新品
1、Pureture 推出植物性酪蛋白
2、Omeat推出细胞培养补充剂 Plent
3、Gencor 推出运动成分 Libifem
4、Oceanix Biotechnology推出白桦茸提取物粉末 ChagaPure
企业
1、Arla Foods Ingredients(阿拉食品原料集团)与中柏兴业合作,将深耕中国营养品市场
2、Oterra(科汉森)推出以碳减排放为重点的 ESG 战略
3、乐斯福Gnosis赞助学术计划,助力维生素K2的研发和生产
4、霉菌蛋白生产商 Enough 筹资4千万欧元
法规与监管
1、BGG 生物酶催化核心技术创新专利获批
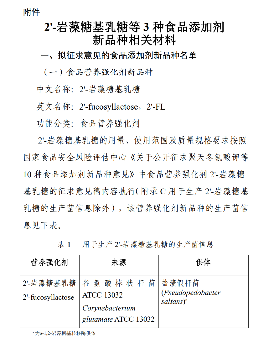
2、国家食品安全风险评估中心发布《关于公开征求2'-岩藻糖基乳糖等3种食品添加剂新品种意见》
新品发布
1、Pureture 推出植物性酪蛋白
Pureture 推出植物性酪蛋白。据该公司称,酪蛋白是一种牛奶蛋白,可产生稳定的乳状液,赋予牛奶光滑的质地,防止脂肪和水分分离。目前,该款植物性酪蛋白由酵母基和植物基材料配制而成,将具有与动物源乳品相似的风味、质地和功能,可用作奶酪或其他替代乳品(如植物性牛奶、植物基酸奶)的蛋白质。(来源:foodbusinessnews)
2、Omeat推出细胞培养补充剂 Plent
Omeat推出细胞培养补充剂 Plent。据悉,该成分富含生长因子和细胞因子,可作为胎牛血清(FBS)的替代品,是一种具成本效益的解决方案。目前,Plenty 已完成首次商业销售,可用于细胞培养肉类、再生医学等领域。(来源:foodingredientsfirst)
3、Gencor 推出运动成分 Libifem
Gencor 推出运动成分 Libifem。据悉,该成分是一种标准化胡芦巴种子提取物,可显著增加力量和瘦肌肉质量,减少总脂肪和躯干脂肪量,临床上已被证明可支持和缓解更年期症状。目前,该成分可用于多种剂型,如胶囊、粉末混合物、RTD 注射、功能性食品等。(来源:nutritioninsight)
4、Oceanix Biotechnology推出白桦茸提取物粉末 ChagaPure
加拿大生物技术公司 Oceanix Biotechnology 推出野生、标准化、全谱系列白桦茸提取物粉末 ChagaPure,具强抗氧化能力及免疫增强能力,可用于配制功能性补充剂。据悉,ChagaPure 不仅含多种生物活性物质(如酚类、酸类、多糖类等),还含多种微量矿物质(如钾、铁、镁、钙、锌和锰)。目前,该成分已在临床试验中显示出有效的抗菌和抗病毒特性。(来源:nutritioninsight)

企业财经
1、Arla Foods Ingredients(阿拉食品原料集团)与中柏兴业合作,将深耕中国营养品市场
Arla Foods Ingredients(阿拉食品原料集团)与中柏兴业食品科技(北京)有限公司签署分销协议。据悉,该合作关系协议与阿拉食品原料集团的所有营养业务部门相关,将重点关注三大细分领域的解决方案:婴幼儿营养、功能性营养、食品与饮料。此外,双方的深度合作还包括共同出资建立中柏兴业北京工厂的创新和应用开发实验室,研究针对中国市场的营养配方。(来源:foodbev)
2、Oterra(科汉森)推出以碳减排放为重点的 ESG 战略
Oterra(科汉森)针对气候变化和水资源短缺,推出首个可持续发展战略。据悉,科汉森的目标是:到2030年实现范围1温室气体绝对排放量减少42%、范围2温室气体绝对排放量减少42%、范围3温室气体绝对排放量减少25%。(来源:foodingredientsfirst)
3、乐斯福Gnosis赞助学术计划,助力维生素K2的研发和生产
乐斯福旗下的Gnosis公司赞助了一项为期四年的学术计划,将助力维生素K2的研发和生产。据悉,该计划名为维生素K2工业博士计划,将在荷兰马斯特里赫特大学进行,可为学生提供更多与维生素K2相关的实践工业经验。(来源:nutritionaloutlook)

4、霉菌蛋白生产商 Enough 筹资4千万欧元
霉菌蛋白生产商 Enough已经筹集4千万欧元的增长资金,将扩大霉菌蛋白成分的生产,本轮融资由世界基金和 CPT Capital 共同牵头。据悉,该公司的产品 Abunda真菌蛋白使用可再生原料发酵真菌,可大规模生产替代蛋白,并用于植物性鸡肉、植物肉和植物奶等。(来源:foodingredientsfirst)
政策法规
1、BGG 生物酶催化核心技术创新专利获批
近期,BGG 自主研发的 “甜菊醇糖苷的转葡糖基化方法及其甜菊醇糖苷组合物”创新技术顺利通过国家知识产权局的严格审查,于 2023 年 08 月 15 日正式获得了由国家知识产权局颁发的发明专利证书。
具体专利信息如下:
发明名称:甜菊醇糖苷的转葡糖基化方法及其甜菊醇糖苷组合物
专利号:ZL 2019 8 0089255.0
授权公告日:2023 年 08 月 15 日
授权公告号:CN 113301810 B

2、国家食品安全风险评估中心发布《关于公开征求2'-岩藻糖基乳糖等3种食品添加剂新品种意见》
国家食品安全风险评估中心根据《食品添加剂新品种管理办法》和《食品添加剂新品种申报与受理规定》要求,申请将2'-岩藻糖基乳糖列入食品营养强化剂新品种,将食品添加剂L-丙氨酸和海藻酸丙二醇酯扩大使用范围。据悉,其安全性和工艺必要性已通过专家评审委员会技术审查,现公开征求意见。(来源:国家食品安全风险评估中心)

文章来源:食品商务网资讯
风险提示及免责条款
[温馨提示] 文章来源于食品商务网资讯,转载注明原文出处,此文观点与查生意无关,理性阅读,版权属于原作者若无意侵犯媒体或个人知识产权,请联系我们,本站将在第一时间删掉 ,查生意仅提供信息存储空间服务。


