首页 / 要闻 / 连锁经营 / 《2023中国商超自有品牌案例报告》发布

《2023中国商超自有品牌案例报告》发布

2024.03.05 11:20

文章来源:黑龙江省连锁经营协会

摘要:

回归零售本质,聚焦商品力,已成为当前行业企业的共识。在这个过程中,打造优质、高价值的自有品牌商品,是不少商超、便利店企业发力的重点

回归零售本质,聚焦商品力,已成为当前行业企业的共识。在这个过程中,打造优质、高价值的自有品牌商品,是不少商超、便利店企业发力的重点。近日,中国连锁经营协会发布《2023中国商超自有品牌案例报告》,精选了来自商超、便利店企业的10个明星商品开发案例,并根据行业调研,梳理总结了在自有品牌开发中企业关注的共性问题和实践经验,供行业参考。





一、国内商超企业自有品牌发展情况


报告显示,尽管国内自有品牌相对启动较晚,但是发展迅猛。据中国连锁经营协会发布的2019年、2020年、2021年以及2022年的中国超市TOP100数据显示,TOP100企业的自有品牌销售占比呈逐年上升趋势。
 

2019中国超市TOP100数据显示,2019年,中国超市TOP100企业自有品牌开发力度进一步增强,每家企业平均拥有自有品牌SKU数 865个,比上年增长了32.3%,销售占比从3.2%上升到4.1%,平均提高了28.1%。TOP100企业自有品牌商品总销售规模约400亿元,每个SKU实现销售额约50万元。2022中国超市TOP100数据显示,2022年中国超市TOP100企业自有品牌商品销售占比达5%。

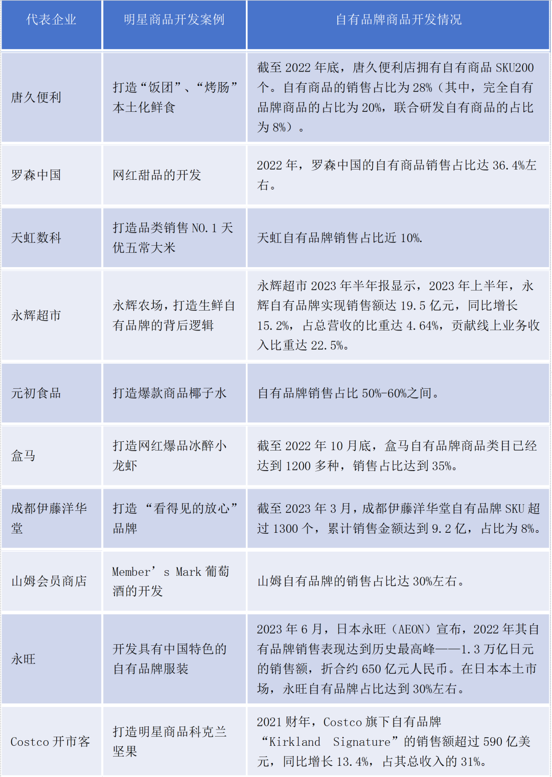
本报告列举了来自Costco开市客、盒马、罗森中国、山姆会员商店、唐久便利、天虹、永辉超市、伊藤洋华堂、元初食品、永旺中国的10个自有品牌商品开发案例,涵盖生鲜、熟食、包装食品、酒类、服装等品类。在选取的这10个自有品牌明星商品开发案例中,涉及9家2022年中国连锁TOP100企业,其中,有8家TOP100企业的2022年销售额总计约为2412亿元(不含山姆会员商店,元初食品的销售数据),占2022年中国连锁TOP100企业销售总额的12.4%。下表为10大自有品牌商品案例代表企业的自有品牌开发的代表案例以及发展情况。

表:10大自有品牌商品案例代表企业的自有品牌发展情况(数据来源:企业调研数据、财报数据、媒体公开报道)


二、提升商超企业自有品牌开发能力的7个方面


根据行业调查,协会梳理了在自有品牌开发中企业关注的共性问题和实践经验,总结出提升企业自有品牌开发能力的7个方面:一是,制定清晰的自有品牌战略,提供始终如一的价值主张。二是,为自有品牌开发提供组织保障。三是,提高商品认知,开发满足消费者需求的商品。四是,重视品类管理对自有品牌的规划和杠杆作用。五是,建立全系统、全流程的质量管理体系。六是,尊重生产加工商,加强合作,实现共赢。七是,多种举措,高效营销。其中,提升对商品的认知水平和销售能力是商超企业自有品牌开发的重点。

在提高商品认知,开发满足消费者需求的商品方面,近年来,特别是新冠疫情后,消费者喜好和消费需求发生变化,消费者越来越关注更健康、可持续等方向的产品,零售企业可以针对这些方向,为消费者提供他们想要的自有品牌产品和生活方式。例如,元初自有品牌的乳制品(如奶酪/酸奶/奶片等)去除色素,儿童爱吃的零食,如冻干水果,蒟蒻果冻等,通过跟工厂沟通调整配方,去除香精。天虹自有品牌在产品开发上,更加注重适合儿童食用的健康商品。甄选天然原料,少添加、无负担,如天优蒟蒻果冻系列、天优山楂棒、天优牛初乳奶棒等,配料表简单没有添加剂,满足家长和儿童们对健康零食的需求。

在多种举措,高效营销方面。事实上,产品的广告营销、社交媒体渠道、门店的服务质量、购物环境等都可以提高顾客对于自有品牌产品的认知。相较于通过价格、促销、广告、货架位置来推动购买的传统营销方式,现在,一些零售商正通过更高效的方式或者渠道,例如,通过试吃、私域会员群,门店员工的介绍,传递自有品牌的背后价值和故事。调研显示,越来越多的本土零售企业,如盒马、永辉、元初等,通过加大卖场自有品牌商品的试吃力度,让顾客了解、并信赖自有品牌商品,从而产生购买行为。此外,一些零售企业通过在卖场、会员社群、微信公众号、企业APP等不同渠道展示自有品牌背后的故事,如何选择产品产地、如何采购产品,产品执行标准等等故事,让顾客对自有品牌产生信赖。

有研究表明,自有品牌市场占有率在经济衰退时候上升,经济腾飞时候下降,但是这些变化是不对称的,衰退时期的净增长并没有被经济增长时期的净下降所补偿,因为消费者对自有品牌的认知会延续。一旦消费者因为在衰退时期购买了自有品牌商品,并且体验到质量上的提高,不管经济形势如何改变,很大一部分人还是会认可并购买自有品牌商品。自有品牌的上升跨越了商业周期。

据CCFA调研显示,在自有品牌开发中,一些本土零售企业开已发展到从提供价格价值,到为消费者提供高质价比、差异化的自有品牌商品,为消费者带来更美好的生活。
关于行业优秀企业自有品牌开发的代表案例详情,以及提升企业自有品牌开发能力7个方面的详细解读,请点击阅读原文,下载报告。



点击“阅读原文”下载报告

文章来源:黑龙江省连锁经营协会

风险提示及免责条款

[温馨提示] 文章来源于黑龙江省连锁经营协会,转载注明原文出处,此文观点与查生意无关,理性阅读,版权属于原作者若无意侵犯媒体或个人知识产权,请联系我们,本站将在第一时间删掉 ,查生意仅提供信息存储空间服务。

发表评论 (0)
0/200
暂无评论哦,快来评论一下吧!