2024.03.05 11:20
门店超3600家,“连锁超市第一股”易主
文章来源:黑龙江省连锁经营协会
编者 | 零售哥 头图来源 | 网络本文来源 | 职业零售网导读:四川商投集团接手红旗连锁!曹世如继续担任董事长。 图来源:
编者 | 零售哥 头图来源 | 网络
本文来源 | 职业零售网
图来源:红旗连锁。
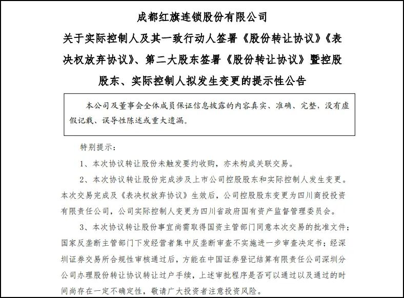
备受关注的红旗连锁实控人变更一事,终于尘埃落定了。
12月20日晚间,成都红旗连锁股份有限公司(以下简称“红旗连锁”)发布公告称,公司控股股东变更为四川商投投资有限责任公司,公司实际控制人变更为四川省政府国有资产监督管理委员会。
根据公告,曹世如、曹曾俊及永辉超市与四川商投投资签署了《股份转让协议》,约定三者将其合计持有的红旗连锁2.3亿股(占红旗连锁总股本的16.91%),以协议转让的方式转让给四川商投集团旗下四川商投投资,转让价格5.88元/股,金额合计达13.52亿元。
公告显示,相关协议约定,交易双方同意继续委派曹世如为红旗连锁董事并担任董事长、总经理。公司股票自12月21日(星期四)开市起复牌。
据川观新闻报道,在公告发布后,记者第一时间采访了曹世如,她回应,不会退居二线,并表示将“用心做好红旗,让红旗连锁更好服务社会。”
图来源:红旗连锁公告。
四川商投接手红旗连锁
公告显示,12月20日,红旗连锁实际控制人曹世如及其一致行动人曹曾俊的通知,与商投投资签署了《股份转让协议一》。
曹世如、曹曾俊拟通过协议转让的方式将持有的合计93,925,000股红旗连锁股份(其中曹世如女士转让81,855,000股,曹曾俊先生转让12,070,000股)及其所对应的股东权利、权益转让给商投投资,合计转让股份占公司总股本的6.91%。
根据协议,标的股份的转让价格经协商确定为5.88元/股,标的股份转让总价款合计为人民币5.52亿元。
同日,四川商投投资与曹世如、曹曾俊签署《表决权放弃协议》,在上述股份转让完成后,曹世如、曹曾俊承诺在弃权期限内放弃其合计所持红旗连锁剩余的281,775,000股股份(占红旗连锁总股本的20.72%)的表决权。
同时,永辉超市与四川商投投资签署《股份转让协议二》,永辉超市拟通过协议转让的方式将持有的136,000,000股红旗连锁股份及其所对应的股东权利、权益转让给四川商投投资,占公司总股本的10%,5.88元/股,转让总价为8亿元。
本次转让完成后,曹世如持有股份占公司总股本的18.06%。曹曾俊持有股份占公司总股本的2.66%。永辉超市持有公司股份占公司总股本的11%。四川商投投资持有公司股份229,925,000股,占公司总股本的16.91%。
图来源:红旗连锁公告。
上述股份转让完成及表决权放弃协议生效后,公司有表决权股份总数为1,078,225,000股,四川商投投资控制的公司表决权比例为21.32%,公司控股股东变更为四川商投投资,公司实际控制人变更为四川省政府国有资产监督管理委员会。
经过上述第次权益变动完成后,四川商投投资还拟与曹世如、曹曾俊约定其股份解除限售后,将进行第二次股份转让并受让 5.18%的股份;若两次协议转让顺利完成后,四川商投投资将合计持有红旗连锁22.09%的股份及对应的表决权。届时,四川商投投资将持有红旗连锁超过3亿股,成为上市公司单一最大股东;曹世如、曹曾俊将合计持有红旗连锁2.11亿股,持股比例为 15.54%;永辉超市持股份额缩减,由21%降至11%。
继续担任董事长
四川商投投资有限责任公司(以下简称“四川商投投资”)是四川省商业投资集团有限责任公司(以下简称“四川商投集团”)重要子公司。
公开资料显示,四川商投集团作为省属唯一的现代商贸流通服务产业投资平台,正立足“保障民生、促进消费、引领开放、服务产业”的企业使命,加快打造全国一流现代供应链集成服务投资运营集团。
集团前身四川省商业集团于1996年6月由商业厅机构改革组建,历经三次改革、两轮重组,与省粮油集团、省物资集团总公司、省物流产业股份公司、省外贸集团、省长江集团5户省属国企整合形成四川省商业投资集团。现有注册资本100亿元,下辖11户二级单位、控股子企业150余户。
图来源:红旗连锁公告。
实控权变更后,红旗连锁曾经的“掌舵人”曹世如是否会退居二线?在公告发布后,曹世如对媒体回应称,不会退居二线,并表示将“用心做好红旗,让红旗连锁更好服务社会。”
根据相关协议约定,在红旗连锁相关股份办理完毕过户登记手续后,鉴于曹世如卓越的企业管理能力,优秀的团队领军才能,为维护上市公司稳定经营,保护各股东利益,交易双方同意继续委派曹世如为红旗连锁董事并担任董事长、总经理。
同时,红旗连锁董事会将设9名董事(独董3名),其中,商投投资享有4名非独立董事、3名独立董事,合计7名董事提名权;监事会中,商投投资至少提名1名股东代表监事,并担任监事会主席一职;此外,商投投资将推荐红旗连锁副总经理、财务负责人、董事会秘书人选。
商投投资还拟与曹世如、曹曾俊签署《业绩承诺协议》,约定红旗连锁于2024年度—2026年度,经审计扣非净利润,减去投资收益金额后,每一年均不低于2.3亿元。据悉,此次收购完成后,商投投资将尽可能保持原经营团队稳定性,降低实控人变更带来的影响,尽可能为公司发展创造更多条件。
此前,红旗连锁发布公告称,接到公司实际控制人及一致行动人通知,实际控制人正在筹划控制权转让事宜,自12月14日开市起停牌,预计停牌2个工作日。12月15日晚间红旗连锁再发公告称,公司接到实际控制人及一致行动人通知,公司控制权变更事项依然处于进一步商讨阶段。预计停牌时间为三个交易日。根据公告,红旗连锁股票自12月21日(星期四)开市起复牌。
门店数已超3600家
红旗连锁公告及官网介绍,红旗连锁创建于2000年6月22日,注册资本达13.6亿元,经过多年发展,已开设3600余家连锁便利超市,成为“商品+服务+金融”的现代科技连锁企业。作为中国西南地区便利连锁超市的龙头企业,红旗连锁以“方便、实惠、放心”为经营理念,多年来始终保持稳健发展势头。
红旗连锁在2012年9月成功在深交所中小板市场挂牌上市,成为A股“便利连锁超市第一股”。
自2015年以来,红旗连锁相继收购了红艳超市、互惠超市、乐山四海和9010超市,开启扩张动作,进一步完善网络布局。2017年,通过转让股份,永辉超市总计持有红旗连锁21%的股份,成了第二大股东。
2020年9月,红旗连锁出川开店,选择与甘肃兰州国资利民资产管理集团合资经营“红旗便利”连锁超市,进一步扩大成都红旗连锁品牌在国内的影响力。首批亮相门店有15家,如今已增长至97家。
今年前三季度,红旗连锁经营业绩喜人,实现净利润4.07亿元,同比增长13.99%;扣非之后,净利润为3.87亿元,同比增长15.09%。2023年以来,红旗连锁开店速度有所提升,门店数量已突破3600家。
不过,红旗连锁也因为布局过于集中、存货周转周期延长等问题被质疑,有数据显示,截至2022年,红旗连锁非成都区域的二级市区门店在整体门店数量中的占比不到5%。
在筹划控制权转让事宜时,公司高层曾表示,“红旗连锁控制权转让,这对红旗连锁是好事情,有利于红旗连锁向更加稳健优质高效的路径发展。”国资的接手,或许能为红旗注入一些“新势力”。
文章来源:黑龙江省连锁经营协会
风险提示及免责条款
[温馨提示] 文章来源于黑龙江省连锁经营协会,转载注明原文出处,此文观点与查生意无关,理性阅读,版权属于原作者若无意侵犯媒体或个人知识产权,请联系我们,本站将在第一时间删掉 ,查生意仅提供信息存储空间服务。


