2024.03.05 11:23
胖东来新员工培训指导手册
文章来源:黑龙江省连锁经营协会
胖东来新员工培训指导手册,内容包括:1、新员工参加公司培训、考核流程内容。2、新员工实习期培训、考核流程内容。3、相关表格。目录一
目录
一、新员工“欢乐培训进行时”
二、新员工招聘、培训流程图
第1步:部门资料收集,公司审核
第2步:参加公司人力资源部面试
第3步:参加公司培训、考核、课程介绍
第4步:考试合格准备新员工实习工卡及须知手册
三、新员工“试用期”培训流程图
第1步:新员工发实习工卡、并填写《实习须知手册》
第2步:实习期第一天培训重点及内容
第3步:实习期第一个月培训、考核介绍
第4步:实习期第二个月培训、考核介绍(仅限员工)
第5步:实习期第三个月培训、考核介绍(仅限员工)
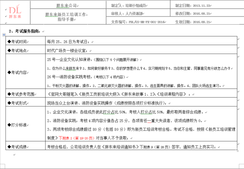
第6步:实习期各月考核服务指南介绍
第7步:考核成绩审核并办理正式工卡
四、相关制度及表格
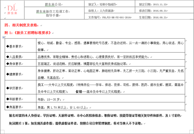
附1:《新员工招聘标准要求》
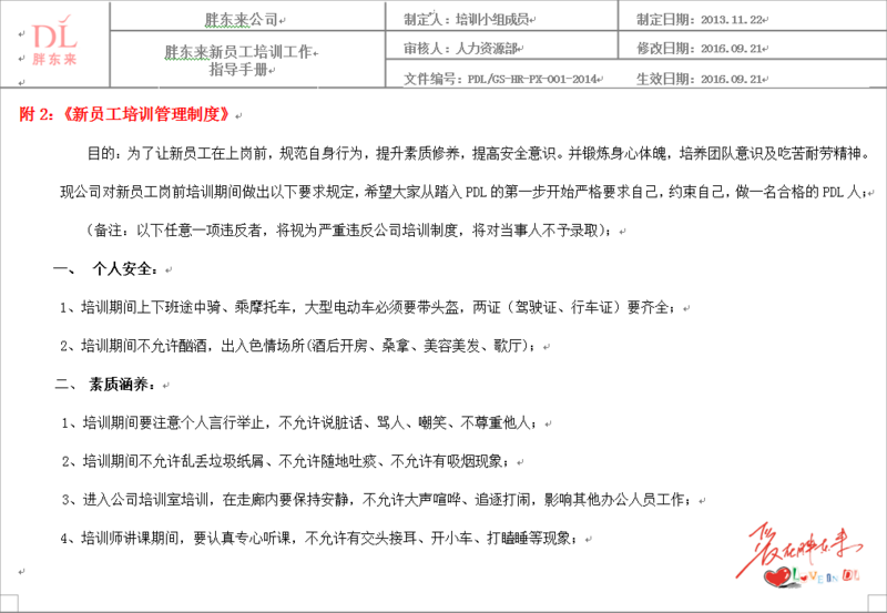
附2:《新员工培训管理制度》
附3:《人员需求增补表》
附4:《胖东来面试通知书》
附5:《体验项目表》
附6:《新员工培训记录表》
附7:《胖东来新员工报名表》
附8:《新员工抗压力测试表》
附9:《胖东来培训通知书》
附10:《新员工实习须知手册》
附11:《新员工实习评议表》
文章来源:黑龙江省连锁经营协会
风险提示及免责条款
[温馨提示] 文章来源于黑龙江省连锁经营协会,转载注明原文出处,此文观点与查生意无关,理性阅读,版权属于原作者若无意侵犯媒体或个人知识产权,请联系我们,本站将在第一时间删掉 ,查生意仅提供信息存储空间服务。


