2024.03.05 11:23
门店达到30万家,超8成有会员体系!2023年中国便利店发展报告
文章来源:黑龙江省连锁经营协会
本文来源 | 毕马威&中国经营连锁协会导读:2023年中国便利店发展报告 近日,毕马威&中国经营连锁协会发布了《2023年中国便
导读:2023年中国便利店发展报告
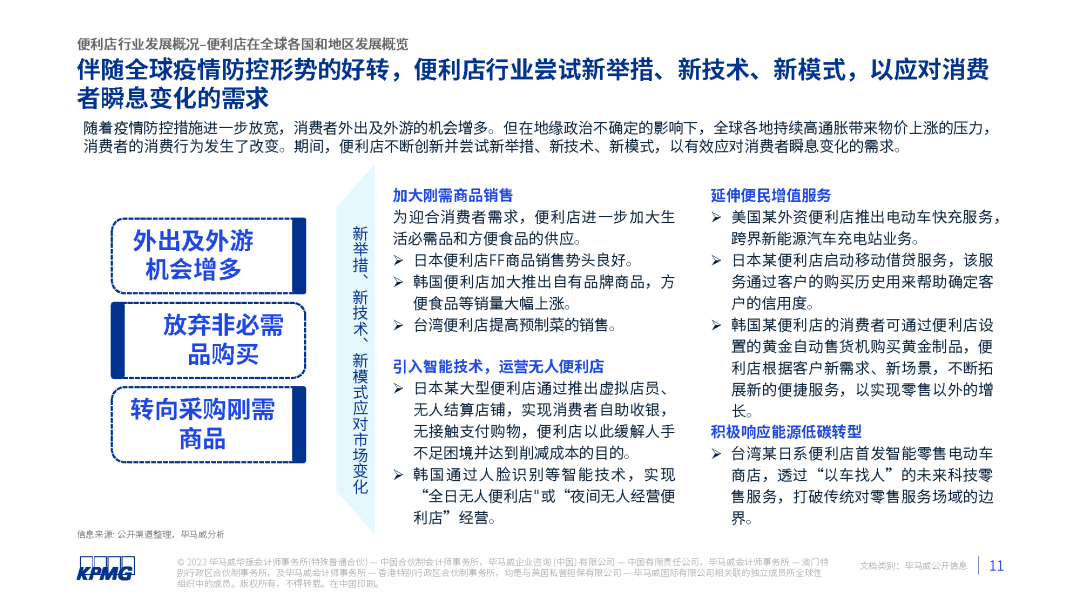
近日,毕马威&中国经营连锁协会发布了《2023年中国便利店发展报告》。一共分三个部分,宏观经济和消费趋势、便利店行业概况和便利店行业发展趋势。
报告指出,2022年,在全球范围内,便利店市场规模得到明显的复苏。2022年全球便利店行业市场规模为10153亿美元,首次突破一万亿美元,规模较2021年上升9.9%,预计2023到2026年,全球便利店市场年复合增长率达9.3%。
在渗透率方面,中国大陆便利店覆盖人数为4751人/店,相比2021年(7033人/店),渗透率得到提高,但对比样本国家和地区,中国大陆便利店市场蕴藏着巨大的增长潜力和广阔的发展空间。
值得注意的是,2022年中国便利店行业呈现出了以下十大发展现状。
报告还发现,便利店行业围绕“距离、品类、时间、服务”等四大便利塑造价值链,提供更精更深的产品供应,构建距离更近的场域,并建立更广、更宽的增值服务。
以下为《2023年中国便利店发展报告》:
文章来源:黑龙江省连锁经营协会
风险提示及免责条款
[温馨提示] 文章来源于黑龙江省连锁经营协会,转载注明原文出处,此文观点与查生意无关,理性阅读,版权属于原作者若无意侵犯媒体或个人知识产权,请联系我们,本站将在第一时间删掉 ,查生意仅提供信息存储空间服务。


