2024.03.05 11:27
2022年中国低温肉制品研究报告
文章来源:黑龙江省连锁经营协会
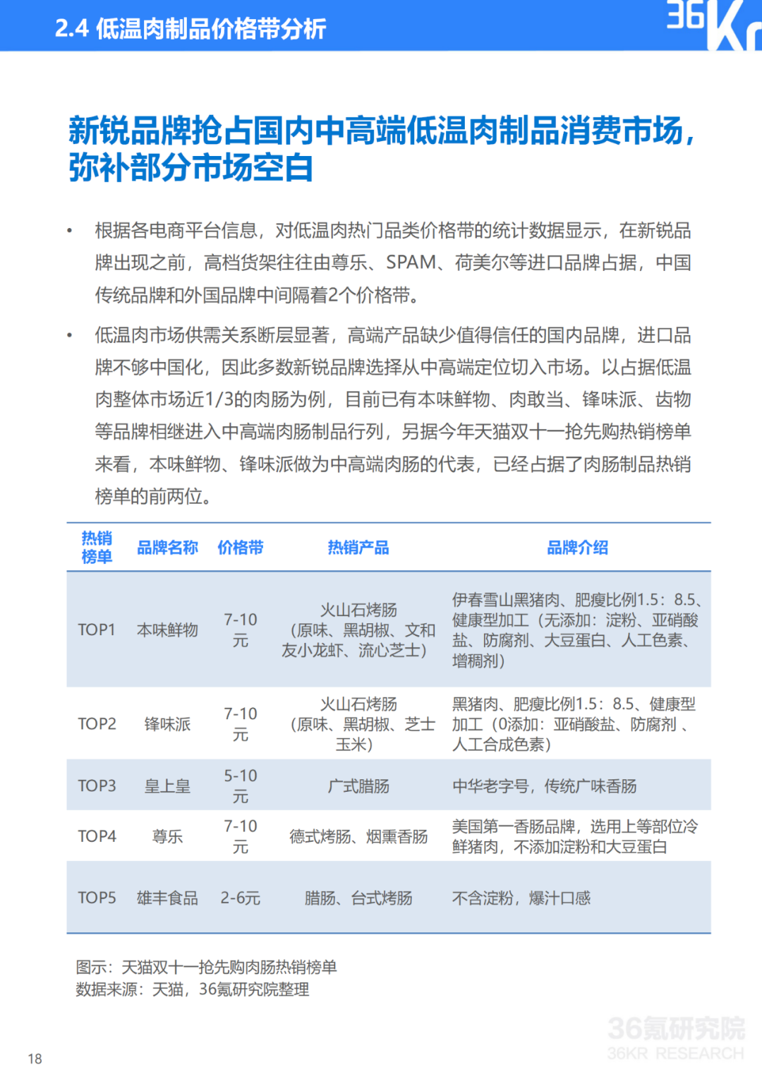
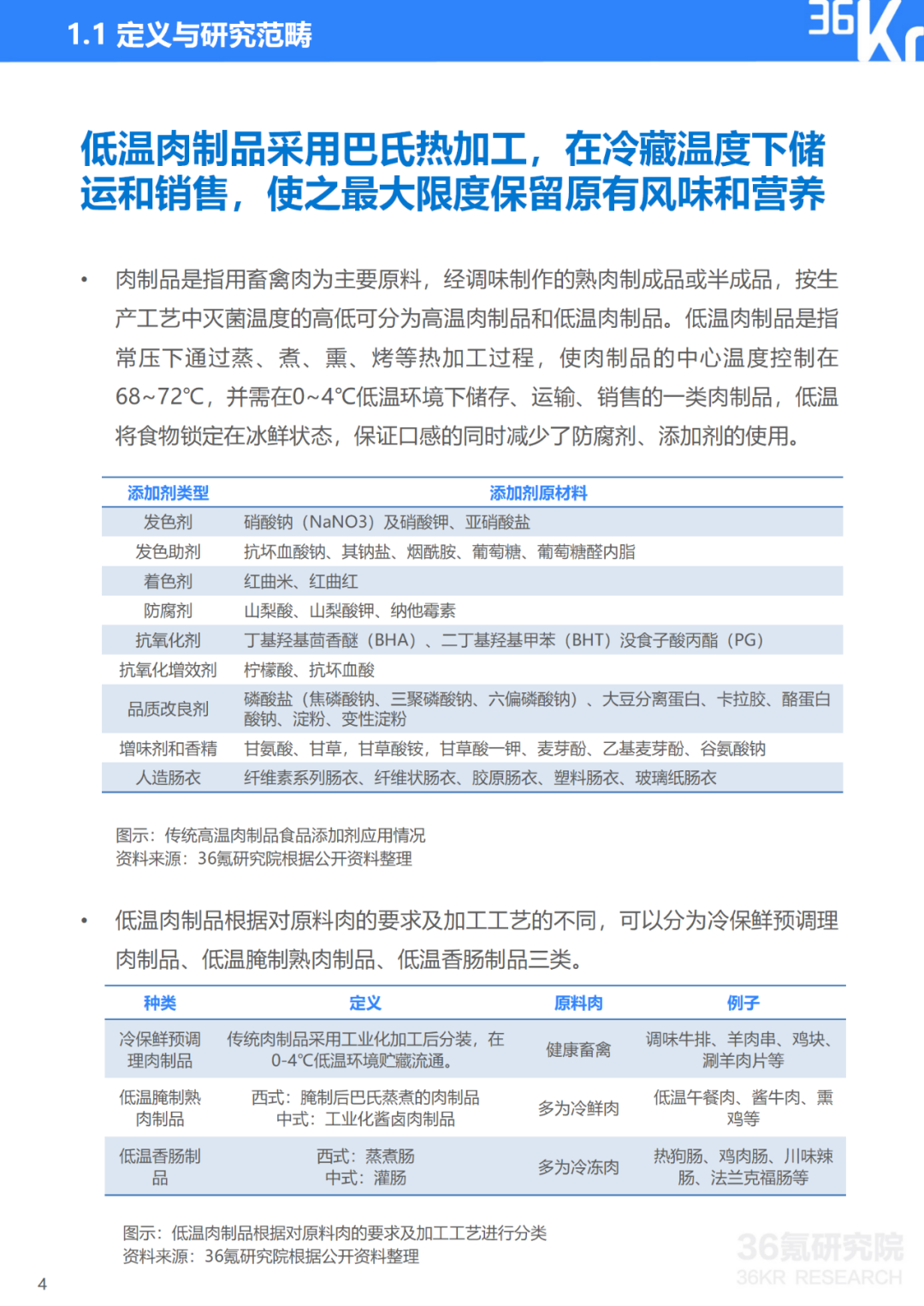
本文来源 | 36氪研究院(ID:kr_research) 低温肉制品是指常压下通过蒸、煮、熏、烤等热加工过程,使肉制品的中心温
本文来源 | 36氪研究院(ID:kr_research)
文章来源:黑龙江省连锁经营协会
风险提示及免责条款
[温馨提示] 文章来源于黑龙江省连锁经营协会,转载注明原文出处,此文观点与查生意无关,理性阅读,版权属于原作者若无意侵犯媒体或个人知识产权,请联系我们,本站将在第一时间删掉 ,查生意仅提供信息存储空间服务。


