2024.03.05 11:28
国家连出重拳:零售企业如何迎接“食安”大考
文章来源:黑龙江省连锁经营协会
导读:零售企业苦苦寻求差异化、迭代升级,为什么却从未将目光投向“食品安全”上?撰文 | 池天舒 东风食品安全,为何没能成为企业打造
导读:零售企业苦苦寻求差异化、迭代升级,为什么却从未将目光投向“食品安全”上?
撰文 | 池天舒 东风
食品安全,为何没能成为企业打造的核心竞争力?
如果说过去零售企业拼的是价格战,现在大家拼的是所谓性价比、质价比,那中国零售业的未来,一定是建立在高标准食品安全运营基础之上的差异化、核心竞争力。
而且在食品安全这一问题上,国家的政策,消费意识的觉醒,甚至是食品安全相关技术研发、设备服务、解决方案提供商的认知与行动,已明显走在了大部分零售企业甚至是行业发展现状的前面,对零售企业的食品安全持续、良性、健康发展、提升起到了引导、倒逼、赋能作用。
“中国的食品安全要更上一层楼,关键之一是要对食品安全的前沿发展达成共识,包括理念和实践。”中国工程院院士、国家食品安全风险评估中心总顾问陈君石在“2022年国际食品安全与健康大会”上曾谈到,“中国的食品安全状况要更上一层楼,必须按照‘四个最严’的方针,实施社会共治。在这一过程中,要运用前沿理念,找出前沿问题,以先进科学技术为支撑,制定实际可行的解决方案和管理措施。”
根据国家市场监管总局平台发布的信息,今年11月1日,国家市场监管总局出台的《企业落实食品安全主体责任监督管理规定》将要正式施行,该规定进一步强化了企业主要负责人食品安全责任和处罚标准。
国家加大食品安全管控力度下,零售企业即使不为自身运营能力提升考虑,也要为避免处罚和负面舆论,不得不依法加强食品安全管理,从而客观上提升企业竞争力。同时,科学有效的食品安全管理方法与工具,还明显有助于实现生产经营的降本增效,进而提高客流、销量和复购率。
将要施行的《企业落实食品安全主体责任监督管理规定》,主要从以下方面进行了明确规定。
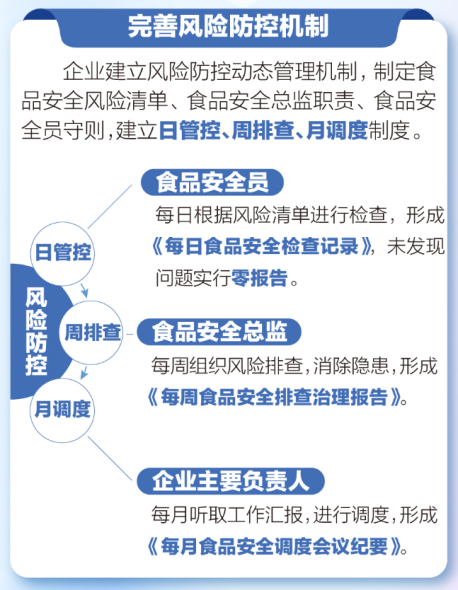
一是,明确要求健全企业责任体系。建立企业主要负责人、食品安全总监、食品安全员管理架构,规定大中型食品生产企业、大中型餐饮服务企业、大中型食品销售企业、连锁零售企业总部等类型企业应当配备食品安全总监,不在以上范围内的企业,应当配备食品安全员。
二是,明确指出企业主要负责人应当对本企业食品安全工作全面负责,而食品安全总监、食品安全员需要按照岗位职责协助企业主要负责人做好食品安全管理工作。
三是,强调内部自查与日管控、周排查、月调度并行,不能相互替代。
《中华人民共和国食品安全法》第四十七条明确规定,食品生产经营者应当建立食品安全自查制度,定期对食品安全状况进行检查评价。此处的自查是指企业根据食品安全有关要求自行组织的定期检查评价。自查工作不能替代风险防控动态管理工作,但可以结合开展。
四是,上述《规定》第十八条指出,食品生产经营企业未按规定建立食品安全管理制度,或未按规定配备、培训、考核食品安全总监、食品安全员等食品安全管理人员,或者未按责任制要求落实食品安全责任的,由县级以上地方市场监督管理部门依照食品安全法第一百二十六条第一款的规定责令改正,给予警告;拒不改正的,处5000元以上5万元以下罚款;情节严重的,责令停产停业,直至吊销许可证。法律、行政法规有规定的,依照其规定。
五是,更加明晰责任。上述《规定》第十九条指出,食品生产经营企业等单位有食品安全法规定的违法情形,除依照食品安全法的规定给予处罚外,有下列情形“(一)故意实施违法行为;(二)违法行为性质恶劣;(三)违法行为造成严重后果”之一的,对单位的法定代表人、主要负责人、直接负责的主管人员和其他直接责任人员处以其上一年度从本单位取得收入的1倍以上10倍以下罚款。食品生产经营企业及其主要负责人无正当理由未采纳食品安全总监、食品安全员依照本规定第四条第二款提出的否决建议的,属于前款规定的故意实施违法行为的情形。食品安全总监、食品安全员已经依法履职尽责的,不予处罚。
值得注意的是,国家市场监管总局近日发布的《食品相关产品质量安全监督管理暂行办法》,也将于2023年3月1日起施行。可见,近年来国家越来越重视食品安全管理,规定逐步健全,处罚愈加严格。
如果说这对连锁零售企业有什么启示的话,那就是要不断提高企业的食品安全意识与认知,更重要的是要落在实际工作中。比如涉及到食品生产加工、存储运输、终端销售的连锁零售企业,在对购物场所、相关设备、环境的消杀、卫生方面,是否达到了专业水准?能否确保食品安全不出问题?
从根本上讲,食品安全不仅是国家政策规范监管的基本要求,更是国人对美好生活向往的重要需求,消费意识的觉醒,意味着食品安全将成为零售等相关企业未来生存与发展的基本要求与入场券。
实际上,当前传统零售业的危机,一定程度上也体现出零售企业在自身包括食品安全方面的经营水平。线上电商的优势得以充分发挥,而线下实体门店并没有让自身的核心能力变得越来越优秀。
比如一提到食品安全,消费者能不能第一时间想到最好的就是实体店?想到美食、美味与体验,第一时间想到的是不是实体店?这种品质放心、安全过关,顾客亲手挑选商品、确认商品尤其生鲜商品和现制现售商品的体验快感,传统线下零售企业有没有充分发挥出来?
当不信任的事件曝光后,当媒体报道、自己或周围人的疾病投诉、门店卫生消杀堪忧的环境、不规范的操作等,发生在相关零售企业身上时,消费者的购买意愿、到店欲望还有什么理由可以驱动?
客观来看,国内零售业整体上的食品安全意识、与规范操作、管理运营,正在明显滞后于国家相关政策要求、消费意识的觉醒与诉求。
但值得庆幸的是,国家相关规范政策的“紧箍咒”在不断加码,消费者的食品安全意识越来越强烈,也在倒逼零售行业、食品生产企业等相关企业越来越多的学习、引进专业的食品安全管理方法、工具,重新赢取消费者信任,同时通过合作伙伴的先进技术、工具、解决方案等赋能实现企业降本增效。
比如在零售企业卖场、加工间、库房、加工配送中心等场景下的清洁卫生、消杀环节上,越来越多的零售企业在抛弃过去的一些过时理念与低效做法,积极引入在食品安全专业解决方案和服务领域有着全球先进技术和丰富经验的综合方案提供商,为企业提升食品安全水平助力,通过先进、高效的设备、流程降本增效。
龙商网&超市周刊了解到,永旺、物美、华润万家、天虹、生鲜传奇、香江百货、黑龙江比优特等越来越多的超市,通过使用高浓缩化学品和专业分配器,在最优成本下实现了最佳的清洁/消毒效果,以确保彻底清除污垢及有害微生物,规避食品安全风险的同时延长生鲜商品的鲜度,降低损耗。同时,通过分配器的精准稀释,确保不会因使用过多的化学药品,而发生化学品残留,污染食物或损坏设备表面,实现了在维护消费者信任的同时,保护超市固定资产,延长使用寿命。
另一方面,不断上涨的人工成本已经使得很多企业不堪重负,尤其是会员店,加工间面积大、食品加工器具和设备数量多,清洁消毒工作量大,难度高,需要大量的人力和能源。但是,很多企业就是通过使用高浓缩化学品和专业分配器,实现人工成本的大幅节降。
比如麦德龙,就是通过泡沫分配器搭配喷枪,实现大量泡沫的快速喷洒,短时间内全面覆盖地面、墙面、操作台等大型区域,充分节省人工、节省能源、提升清洁效率和效果。
后疫情时代,消费者对于食品安全的关注程度愈加提高。购物环境安全与否、加工区域洁净与否、商品品质新鲜与否,切实成为影响一家门店、企业客流、销量、复购率、口碑及舆论的重要因素。
如何在不断规范、提高的食品安全标准下生存发展?如何迎合不断觉醒的消费意识与消费习惯?如何确保自己企业的食品安全做出优于同行的差异化?如何永远不被冲到负面舆论的“风口浪尖”上?
面对国家政策层面严管与消费意识觉醒以及现实的行业竞争压力,每家零售企业都不得不考虑,如何迎接这场大考!
文章来源:黑龙江省连锁经营协会
风险提示及免责条款
[温馨提示] 文章来源于黑龙江省连锁经营协会,转载注明原文出处,此文观点与查生意无关,理性阅读,版权属于原作者若无意侵犯媒体或个人知识产权,请联系我们,本站将在第一时间删掉 ,查生意仅提供信息存储空间服务。


