2024.03.05 11:30
2022年中国休闲零食行业报告
文章来源:黑龙江省连锁经营协会
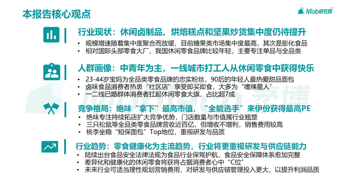
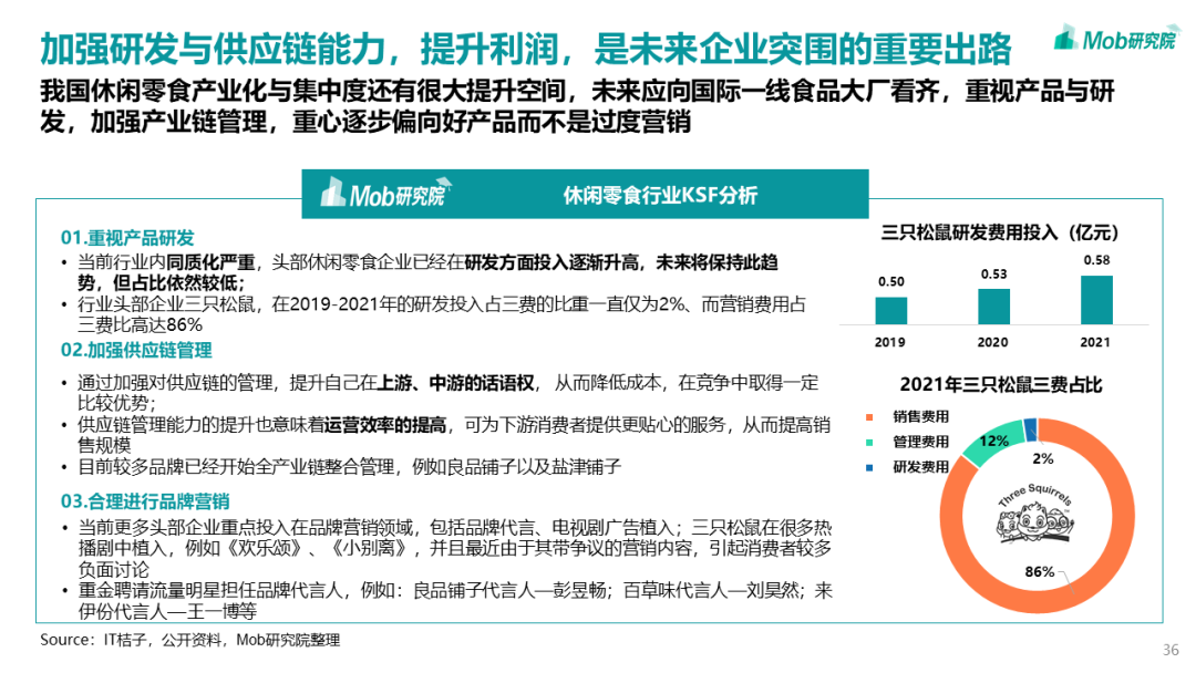
本文来源 | Mob研究院 导读:今年这些零食你都吃过吗?
本文来源 | Mob研究院
导读:今年这些零食你都吃过吗?
文章来源:黑龙江省连锁经营协会
风险提示及免责条款
[温馨提示] 文章来源于黑龙江省连锁经营协会,转载注明原文出处,此文观点与查生意无关,理性阅读,版权属于原作者若无意侵犯媒体或个人知识产权,请联系我们,本站将在第一时间删掉 ,查生意仅提供信息存储空间服务。
首页 / 要闻 / 连锁经营 / 2022年中国休闲零食行业报告
2024.03.05 11:30
文章来源:黑龙江省连锁经营协会
本文来源 | Mob研究院 导读:今年这些零食你都吃过吗?
本文来源 | Mob研究院
导读:今年这些零食你都吃过吗?
文章来源:黑龙江省连锁经营协会
风险提示及免责条款
[温馨提示] 文章来源于黑龙江省连锁经营协会,转载注明原文出处,此文观点与查生意无关,理性阅读,版权属于原作者若无意侵犯媒体或个人知识产权,请联系我们,本站将在第一时间删掉 ,查生意仅提供信息存储空间服务。
在线咨询了解项目