2024.03.05 11:30
胖东来84项免费服务和顾客投诉处理标准
文章来源:黑龙江省连锁经营协会
“让顾客满意,回归商业本质”,而胖东来让顾客满意的20字方针:丰富的商品、合理的价格、温馨的环境、完善的服务。那么完善的服务如何来
“让顾客满意,回归商业本质”,而胖东来让顾客满意的20字方针:丰富的商品、合理的价格、温馨的环境、完善的服务。那么完善的服务如何来做呢?今天我们列举胖东来免费服务与顾客投诉处理两方面内容,来阐述这个问题。
一、免费服务项目(84项)
1、免费检测家电
2、免费检测电脑
3、免费检测电动车
4、免费检测汽车
5、免费检测血压
6、免费义诊
7、免费首饰清洗整形
8、免费箱包维修、清洗
9、免费箱包保养
10、免费鞋维修
48、免费夜间急需商品送货
49、免费送餐
71、免费手机充电
72、免费手机系统升级
73、免费汽车加水
74、免费球类充气
75、免费自行车充气
76、免费电动车充气
84、免费老人节礼品
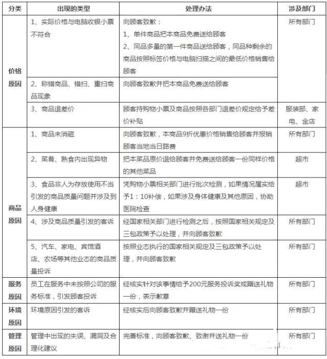
二、集团服务中心顾客投诉处理标准
文章来源:黑龙江省连锁经营协会
风险提示及免责条款
[温馨提示] 文章来源于黑龙江省连锁经营协会,转载注明原文出处,此文观点与查生意无关,理性阅读,版权属于原作者若无意侵犯媒体或个人知识产权,请联系我们,本站将在第一时间删掉 ,查生意仅提供信息存储空间服务。


