2024.03.05 11:31
加快发展即时零售 助力零售行业转型升级
文章来源:黑龙江省连锁经营协会
荐读即时零售作为一种融合线上线下,高度满足消费者便利化、即时性需求的零售新业态,正成为零售业转型升级的重要方向,并呈现出蓬勃发展态
荐读
即时零售作为一种融合线上线下,高度满足消费者便利化、即时性需求的零售新业态,正成为零售业转型升级的重要方向,并呈现出蓬勃发展态势。本报告对即时零售这一新业态的概念、特征及现状进行了分析,并梳理了其产生及发展的经济、政策、技术、人口结构、竞争态势和防疫要求等六方面背景和条件。报告认为,即时零售不仅是对传统零售业态的重要补充,还对“双循环”新发展格局下的消费扩容升级、企业降本增效以及新型流通体系建设具有重要的意义。当前,即时零售面临着供给能力不足、社会认知不够、标准水平不高等困难,建议加强数字技术应用,提升零售新业态标准化水平,加大要素保障力度,推动即时零售绿色健康发展。
目录
一、即时零售的概念及发展现状
报告正文
便利化是零售业发展的重要方向[1-3],也是我国零售行业演进的重要轨迹之一,甚至有学者认为,新中国的零售业发展史,可以部分地通过零售或购买的便利化来呈现或说明[4]。伴随着网络数字技术的迭代升级与经济社会环境的不断变化,更加便利化的新型零售业态不断涌现,即时零售作为其中一类典型商业模式,不仅满足了消费者的便利化需求,还对我国流通效率的提高、供给侧改革的推进以及经济循环的畅通产生重要贡献。基于实地调研与行业数据分析,本文对即时零售的内涵特征、发展现状、产生背景、重要意义、面临挑战等进行了系统性分析。
一、即时零售的概念及发展现状
(一)即时零售的内涵与特征
即时零售是以即时配送体系为基础的高时效性到家消费业态,属于典型的零售新业态和消费新模式。即时零售一般分为平台经营和自营两种商业模式。与传统的线下零售渠道以及其他的网上零售相比,即时零售具有若干典型特征:一是线上线下高度融合。即时零售是囊括了线上交易平台、线下实体零售商、第三方(或商户自有)配送物流的完整零售体系。线上购物平台需要打通与线下商户的商流和信息流,作为消费者购买行为的入口,线下实体商户也需要进行一定程度的数字化改造以适应新的线上消费模式。二是配送流程周期较短。由于即时零售满足的是消费者应急性、即时性需求,时效性极强,因此即时零售的商品配送时间一般控制在1小时以内,甚至多数场景能实现半小时内送达。由于对配送效率的要求,即时零售也较少出现跨城市交易,更侧重于同城服务,体现为本地零售商户的线上化和数字化。即时零售与其他零售业态的更多区别详见表1。
资料来源:作者收集整理
即时零售的商品种类不断丰富,从当前的订单量数据来看,水果、酒饮、休闲食品、生鲜等多种品类需求旺盛,美妆、母婴等商品具有较大的发展潜力(见图1)。
从订单的下单分布时间看,即时零售在午餐前和晚餐前后的时间段需求较为旺盛,其中17点-20点下单的订单量占到全天单量的近30%(见图2)。
从订单的下单场景看,住宅区场景最为常见,订单量占比超过60%,而企业/写字楼、酒店、商铺、学校等场景也有较多订单分布,充分体现出即时零售场景丰富、满足大众即时性需求的特点(见图3)。
图1 即时零售热门商品品类
数据来源:美团2021年闪购订单数据
图2 即时零售订单下单时间分布
数据来源:美团2021年闪购订单数据
图3 即时零售订单下单场景分布
数据来源:美团2021年闪购订单数据
(二)即时零售正在快速发展
近年来,即时零售的规模正在快速扩大。根据美团商业分析团队的测算,2020年即时零售的相关市场规模约为1500亿元,占2020年全国实物商品网上零售额(97590亿元)的比重达到1.5%。预计到2025年,即时零售行业相关市场规模将超过7000亿元,预计即时零售相关市场在2019-2025年之间的年复合增长率将超过38.3%,行业整体具有强劲的增长动力和巨大的增长空间。
二、即时零售业态产生与发展的背景与条件
以“零售轮”、“真空地带”、“零售手风琴”、“自然选择”、“零售生命周期”等多种理论假说为代表的研究显示,零售业态演进发展与结构创新变化受到市场环境、供需关系、微观行为的多重影响[5-6]。本文研究发现,即时零售近年来的快速发展,也与宏观经济及政策环境变化,人口结构改变,网络数字技术成熟以及竞争环境演变等因素密切相关。
(一)宏观经济环境变化
从宏观层面考察,我国经济水平提升、产业结构变化及城镇化率增长为即时零售的萌芽和发展创造了条件。
一是宏观经济稳定增长。从总量层面看,2020年我国国内生产总值突破100万亿元,达到101.6万亿元,比上年增长2.3%,是疫情中全球唯一实现经济正增长的主要经济体。我国近十年来的经济增速也领先于美国、欧盟及各新兴经济体,长期稳定的经济增长是零售行业快速发展及业态创新的重要支撑。
二是增长动力发生变化。2014 年以来,在拉动经济增长的“三驾马车”中,消费已逐步取代投资和出口,成为我国经济增长的最主要动力。2019年,最终消费支出对经济增长的贡献率为 57.8%,而资本形成总额、货物和服务进出口的贡献率分别为31.2%和11%。同时,2019年我国社会消费品零售总额达到411649亿元,按照2019年人民币兑美元平均汇率(6.8985:1)折算为59672亿美元,仅次于2019年美国的社会消费品零售总额(62375亿美元),我国已成为全球第二大消费市场。消费空间的扩大既是消费升级的基础,也是零售业态发展和演进的前提。
三是产业结构的变化。改革开放以来,我国产业结构不断优化,经济增长由主要依靠第二产业带动转向依靠三次产业共同带动,服务业逐渐成为国民经济的第一大产业和经济增长的主要动力(见图4)。三次产业结构变化带来了若干影响,一是第三产业的发展,吸引了大量劳动力涌入,服务业就业人口的增加成为我国配送体系发展壮大的重要基础。二是服务消费快速发展,部分开始于生活服务领域的消费升级趋势产生了比较强的示范效应,快速向商品零售等领域延伸。如外卖作为典型的即时配送业务,在被社会广泛接受后衍生出“万物到家”的概念,促使配送商品从餐食向生鲜、鲜花、药品等拓展。
四是城镇化持续推进。国家统计局数据显示,至2020年末,我国常住人口城镇化率已经达到63.89%,比2011年提高了12.62个百分点,年均提高1.40个百分点;户籍人口城镇化率达到45.4%,比2015年提高了5.5个百分点,年均提高1.1个百分点。城市规模的不断扩大引发工作、购物、居住、娱乐等不同属性集聚区的分离,导致居民通勤和物流时间延长;城市生活节奏的加快提高了消费者的单位时间成本;城市经济的持续发展,也通过“收入效应”和“示范效应”传导,持续引发城乡居民消费升级[7]。以上三方面变化的发生使得经济发展对城市内部的商品流通效率提出了更高的要求。
图4 改革开放以来我国服务业主要指标变化(1978-2020)
数据来源:国家统计局
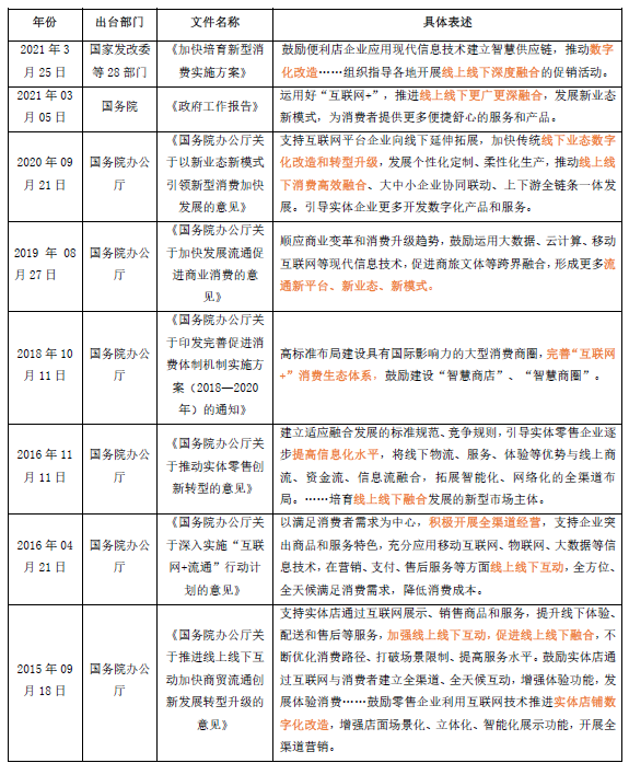
(二)国家政策大力支持
零售行业的业态模式创新和转型升级需要有良好的政策环境支持。近几年国务院及各部委出台的多项政策文件均明确表示出对零售业态数字化改造、线上线下融合发展的方向性指引,即时零售作为其中的典型业态,获得了充足的发展空间。本文将近年来的政策文件进行了归纳,见表2:
表2 近五年来支持零售新业态的政策文件梳理
资料来源:作者收集整理
资料来源:作者收集整理(三)人口结构发生变化
人口结构的变化使大众消费需求及供给模式产生深刻变化,这也是即时零售业态产生的重要条件。当前人口结构变化对即时零售的影响主要体现在以下两方面:
一是家庭小型化趋势延续。1964年人口普查以来,我国户均人口就呈现长期下降趋势(见图5),2021年最新公布的第七次全国人口普查数据显示,2020年平均每个家庭户的人口为2.62人,比2010年的3.10人减少0.48人。家庭规模变小对即时零售的发展有较为显著的促进作用,在总体水平上,这体现为家庭小型化对人均消费倾向的提升;在消费结构上,这体现为食品、日用品类消费占比的提高[8],这两类正是即时零售主要销售的商品类型(见图1)。此外,家庭劳动成本升高,也促使各项消费需求更倾向于社会化、便利化[9]。
二是人口老龄化速度加快。截至2020年末,我国60岁及以上人口已经超过2.6亿人,占总人口的比重为18.7%,为近十年来最高(见图6、图7)。预计“十四五”期间60岁及以上老年人口的规模年均增长约1000万人,远高于“十三五”期间年均增长700万的增幅,预计未来5年我国60岁及以上人口将突破3亿人。老龄化从供需两方面促进了即时零售发展,在供给侧,老龄化会倒逼企业以技术和人力资本替代劳动和物质资本,促进产业结构升级[10-12],从而推动传统零售企业数字化改造;在需求侧,庞大的老年人口增加了药品、保健品及日用品的到家消费规模,促进零售业态不断向即时配送、线上线下融合发展。当前数据显示,年轻群体仍为即时零售的消费主力(图8),但随着更多适老化产品的推出及数字鸿沟的弥平,老年人到家消费将有更大增长空间。
图5 1953-2020年中国家庭户均人口规模变化趋势(人/户)
数据来源:中国国家统计局
图6 近十年我国60岁及以上人口占比
数据来源:国家统计局
图7 中国人口结构金字塔(2020)
数据来源:https://www.populationpyramid.net/
图8 即时零售用户年龄分布
数据来源:美团研究院调查研究报告《发展即时配送行业 助力构建新型消费体系》
(四)技术条件逐渐成熟
数字技术的成熟给即时零售发展创造了有利条件。随着数字技术的快速升级与广泛应用,依托“互联网+”的新模式新业态有较大的增长潜力,即时零售行业的资源配置模式不断优化,线上线下融合程度不断加深。目前,我国即时零售行业已初步形成了需求端、供给端、配送端相互支撑、相互协同的生态体系,通过整合多方资源,赋能产业链,有效带动了线下商户的数字化转型。在配送侧,随着算法技术、调度系统、规划系统、IOT系统、LBS系统、感知系统等技术的进步,使即时零售业态从拣货到配送的智能一体化方案愈发成熟,交易范围不断扩展,配送体验持续优化,履约效率不断提高。智能化配送体系的建立健全是满足“即时性”需求的核心能力, 是即时零售得以发展的重要支撑。在需求侧,交易的线上化能够帮助消费者拓展消费内容、降低搜寻成本、满足便利化需求,是即时零售发展的核心动能。在供给侧,运营的数字化帮助商户提高运营效率、完善商品和用户管理、丰富销售渠道和营销手段,是即时零售发展的重要条件。
(五)行业竞争日趋激烈
近年来,我国零售企业的挑战不断增加,商户普遍面临转型压力。一是经营成本持续上升。我国劳动年龄人口的总量在2012年达到峰值9.22亿人后,增量由正转负进入总量减少阶段。近年来,我国单位劳动力成本与全球平均水平差距不断缩小,名义劳动力成本,尤其是服务业、零售业用工成本更是大幅上升。中指研究院数据显示,除2020年外,近三年来中国商业地产租金指数均呈现上升趋势,零售业租金成本也居高不下。毕马威发布的报告显示,部分零售样本企业的职工薪酬与房租占总费用6成以上(见图9),零售业需要提升人效、坪效,进行提质升级。二是零售行业商户面临的竞争压力加大。传统零售商户不仅受到线下愈发多样的零售业态竞争挑战,还受到线上商品零售的冲击,竞争优势和利润不断下降,生存空间日益缩小[13]。统计局数据显示,2020年实物商品网上零售额97590亿元,按可比口径计算,比上年增长14.8%,占社会消费品零售总额的比重为24.9%,比上年提高4.0个百分点。零售商户亟需进行数字化转型,加速线上线下融合,学习新的经营理念,实现降本增效,提高组织效率,创新运营模式,拓展销售渠道,使企业形成全渠道的价值共创机制[14]。
图9 部分零售样本企业费用构成(2020)
数据来源:2015年-2020年CCFA便利店调研,毕马威分析
(六)防疫新要求加速即时零售发展
除了经济社会发展各类因素的长期影响,2020年突发的新冠肺炎疫情也对即时零售的快速发展起到了极大的推动作用。疫情期间,消费者活动范围收缩,线上消费行为明显增加,线上消费习惯快速养成,消费者更希望在家就能快速拿到商品。联合国发布的《疫情与电商:全球回顾》报告表示,疫情期间,全球尤其是新兴经济体中的电子商务实现了快速增长,且这一增长具有长期趋势,有超过50%的受访者希望在疫后继续更经常地进行在线购物[15]。以美团的即时零售业务“美团闪购”为例,疫情期间消费者对美团闪购的认知程度迅速提升(见图10),“万物到家”的消费模式更加深入人心。
图10 美团闪购消费者认知指数
数据来源:美团
注:根据美团闪购业务部门针对样本消费者的调查问卷测算得出
三、发展即时零售业态的重要意义
即时零售的发展,不仅是零售业态的重要变革,还对供给侧改革、新型流通体系与“双循环”格局构建等国家战略具有重要的意义。
(一)完善零售业态模式,促进消费扩容升级
消费是社会化大生产的重要目的与环节,消费能刺激生产者进行生产活动,能引导生产者不断创新生产模式,提高交易效率。因此,消费在社会大生产中具有基础性地位,是构建“双循环”新发展格局的核心环节和战略支点。即时零售通过拓展消费场景,扩大消费选择,改善消费环境,提升流通效率等路径促进消费扩容升级。
一方面,即时零售作为传统零售业态的重要补充,满足了新消费需求。我国居民便利化、即时性的消费需求持续增长,疫情期间,能较好规避安全健康风险的上门配送服务需求更是呈现“井喷式”发展,但是传统零售业态无法很好地满足以上需求。即时零售的交易线上化减少了交易摩擦与匹配成本,平台的评价、评分系统也有助于消费者制定更适合于个人偏好的消费决策,提升消费便利度。即时零售既能满足短期内的消费者需要,也能适应消费发展的长期趋势。另一方面,流通效率的提升对于消费扩容和消费升级也能产生重大影响。这一影响主要通过两种方式实现:一是流通效率的改善能够增加居民收入,进而对消费能力产生影响;二是流通效率的优化会对消费环境产生改善作用,进而增加居民的消费预期[16]。在数字技术支撑下的即时配送体系的成熟实现了物流配送时长从天到分钟的升级迭代,为消费和生产的匹配提供了重要的支撑,成为消费扩容升级的重要保障[17]。
(二)助力企业降本增效,提升生产运营效率
即时零售的发展为零售业供给侧改革提供了动力。为了更好地适应新竞争形势,满足线上消费需求,传统零售企业和中小商户均加快数字化改造的步伐,进而推动行业整体升级转型。
即时零售的发展也为零售业供给侧改革提供了条件。首先是零售企业的销售与宣传渠道的拓展。依托数字化平台的线上交易降低了供需匹配的信息搜寻成本,提高了商流和信息流的流动效率。一方面是供给信息引导需求,商户拥有更灵活的手段宣传营销商品信息,唤起和影响消费需求;另一方面是需求信息引导供给,零售商户可以根据消费者热搜数据和平台分析工具及时补货,科学选品,减少库存积压,驱动生产的新方向[18]。其次是零售企业数字化运营管理能力的提升。依托IT系统、互联网、物联网和人工智能技术,商户可以搭建完善的交易管理、用户管理、财务分析、供应链管理系统,实现消费者身份、消费者行为、货品陈列情况和员工作业流程的数字化,进而提高运营效率,降低经营成本,辅助经营决策,从而更好地适应数字时代的转型需求,提高生存力和竞争力。再次是零售企业经营成本的降低。即时零售不仅促进传统业态的改造,也创造了新的供给模式,即在非核心地段租用仓储式店铺,专门做线上业务。得益于高效物流体系与便利的线上交易,选址的去中心化与去门店化得以实现,商户租金成本和人力成本均可实现不同程度的下降,从而提升坪效、人效。
(三)畅通国内经济循环,构建新型流通体系
作为社会大生产的三个重要过程,生产、流通和消费三者相互依托、相互支撑、相互融合,而现代化的流通体系串联了生产与消费,是国内大循环的基础骨架,也是国内国际双循环的有力依托。流通体系是整个经济循环的基础支撑点。经济循环的畅通与否和质量水平的高低主要取决于流通体系的完善程度与运行效率[19]。即时零售业态通过降低物流、商流、信息流的流动成本,提高流动效率,助力现代商贸流通体系的构建,在畅通国内经济循环的过程中发挥重要作用。
首先,即时零售有助于生产和消费过程的衔接。网络数字时代,信息传播速度加快,居民消费偏好呈现出差异性强、变化迅速、需求个性等显著特征。即时零售帮助生产企业快速把握消费需求,提升有效供给,尤其帮助生活消费品的生产企业实现供给侧结构性改革,对于畅通经济循环,构建新型流通体系具有重要意义[20]。其次,即时零售有助于零售和物流过程的衔接。零售业和物流业的耦合水平是流通产业发展质量的重要反映[21]。即时零售提升了流通效率,降低商户流通成本,较好地解决了“最后一公里”的问题。“万物到家”的理念也为更多类型商品和服务的新型零售业态构建创造了空间,提高零售业与物流业之间的耦合水平,提升了经济体系的整体运行效率。再次,即时零售完善了城市物流网络体系。物流是现代流通体系的重要组成方面,随着城镇化的发展,城市内部的物流网络愈发重要[22]。即时零售适应了城市规模扩张和效率提高的需求,即时物流配送更是城市内部物流网络,尤其是微观“毛细系统”的重要补充,发展即时零售是城镇化的必然要求。
四、即时零售发展面临的挑战及对策建议
(一)即时零售业态发展面临的挑战
作为一种新型零售业态,即时零售的发展仍然面临一定的困难与挑战。一是供给能力亟须升级。作为即时零售发展基础的零售企业,尤其是中小商户仍然普遍缺乏先进的运营管理能力,库存数字化管理用户需求分析水平不足影响了即时零售有效供给。经常出现的商品缺货等现象降低了消费体验,也影响了商户经营水平。二是社会认知不够清晰。即时零售仍处于发展的初期阶段,政府、学界对即时零售的概念、特征、规模等缺乏清晰概念,商户对即时零售的参与方式、运营模式等缺乏了解,消费者对许多可通过即时零售配送到家的商品类型缺乏感知。三是标准水平有待提升。即时零售业态具有一般新型零售业态的共同挑战,即业务标准、技术标准和管理标准三方面的规范程度需要完善[23],消费者对线上和线下的体验不一致,售后服务也存在一定短板,整体的标准化水平有待提高。
(二)促进即时零售行业发展的对策建议
为促进即时零售进一步发展,提出如下对策建议:一是加强数字技术应用。大力支持电子商务企业向线下延伸拓展业务,加快线下业态数字化改造进程;引导实体企业开发数字化产品和服务,对使用数字管理系统、数字营销系统、数字财务系统的零售业中小微商户,给予适当的优惠和扶持。二是提升标准化水平。围绕即时零售的平台建设、技术保障、信息交换、交易保障、管理服务和信息安全等方面构建标准体系,针对新型零售业态的运营模式和市场发展提出标准制定规划。在标准制定上倡导多方合作模式,可由龙头企业主导,各方企业积极参与,标准制定采用边制定边示范边完善的过程,提高标准的实用性。三是加大要素保障力度。可加快布局智能服务终端,在小区、写字楼及部分公共服务场所适度配置智能取货柜。支持无人配送业态发展,提高即时零售配送效率。通过税收优惠、财政补贴、政府购买等方式,加大对无人配送共用技术的研发和应用的支持力度;完善低速无人配送车、无人机行驶与飞行的相关法律法规,推动在特殊场景的示范应用。四是加快推动绿色发展。应不断探索零售业减碳新路径、践行绿色低碳发展理念;推动政企合作,持续加大在环保科技创新方面的投入;实践推动包装减量,推广可降解、环境友好型配送商品包装等,促进即时零售业态绿色低碳发展。
参考文献:
文章来源:黑龙江省连锁经营协会
风险提示及免责条款
[温馨提示] 文章来源于黑龙江省连锁经营协会,转载注明原文出处,此文观点与查生意无关,理性阅读,版权属于原作者若无意侵犯媒体或个人知识产权,请联系我们,本站将在第一时间删掉 ,查生意仅提供信息存储空间服务。


