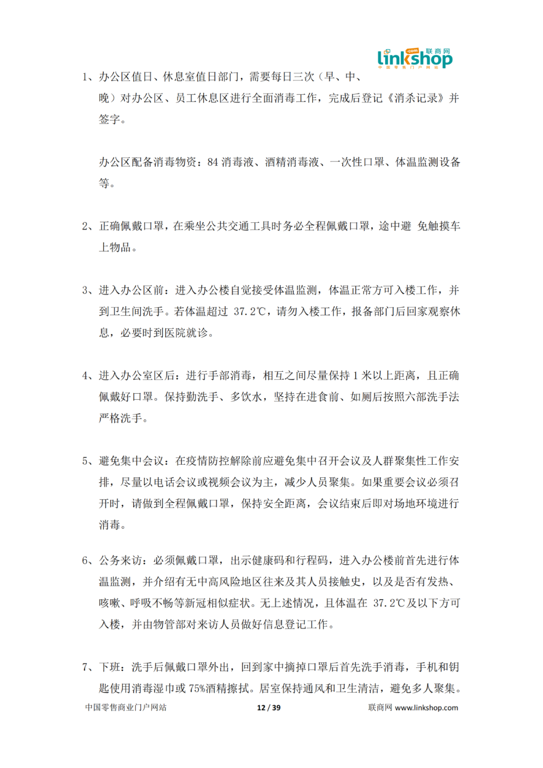
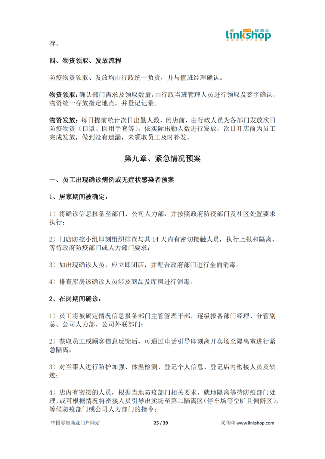
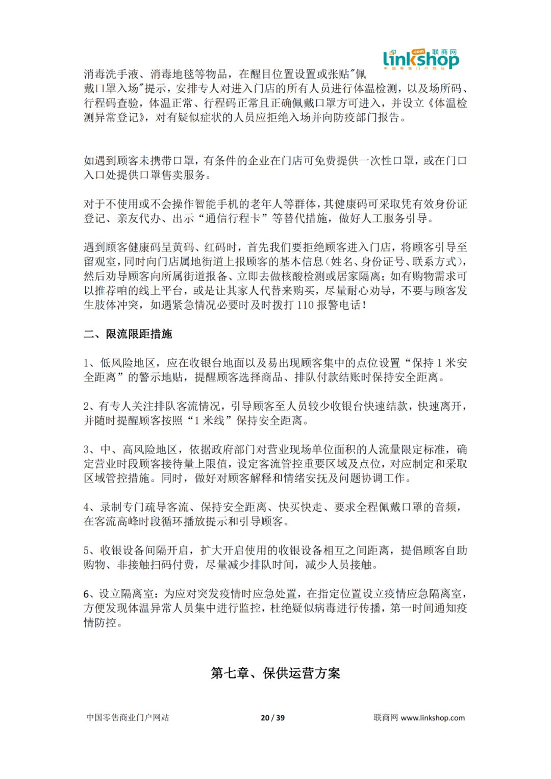
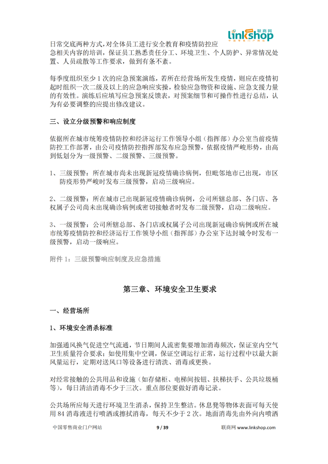
2024.03.05 11:31
联商网重磅发布《中国超市防疫指南与应对手册》
文章来源:黑龙江省连锁经营协会
3月以来,卷土重来的疫情已波及29个省(自治区、直辖市),呈现出点多、面广、频发的特点,面对疫情,各零售企业严阵以待抗疫情、全力以
3月以来,卷土重来的疫情已波及29个省(自治区、直辖市),呈现出点多、面广、频发的特点,面对疫情,各零售企业严阵以待抗疫情、全力以赴保供应,零售人逆风前行,坚守在防疫保供前线。
如何打好防疫之战?让消费者安心购物?对于绝大多数超市企业来说,科学有效的防疫措施必不可少。
为此,《联商网》以超市、便利店等业态的实际运营为背景,结合各地政府及各大零售企业出台的相关防疫指导要求,汇编出《中国超市防疫指南与应对手册》。
本手册从防疫工作组织保障到政府部门的对接,共分为十章,总共2万余字,是超市行业内首部相对完善的防疫指南与应对手册。在此特别鸣谢天虹数科、新合作商贸连锁集团、菏泽佳和、山东爱客多、北京超市发、黑龙江远大好百客、邯郸阳光超市、甘肃新乐超市、成都邻你生活、江苏今日卫生用品公司、胖东来、信誉楼、山东平邑大润民等零售企业的大力支持。
文章来源:黑龙江省连锁经营协会
风险提示及免责条款
[温馨提示] 文章来源于黑龙江省连锁经营协会,转载注明原文出处,此文观点与查生意无关,理性阅读,版权属于原作者若无意侵犯媒体或个人知识产权,请联系我们,本站将在第一时间删掉 ,查生意仅提供信息存储空间服务。


