2024.03.05 12:08
胶原蛋白市场持续增长背后:研发困境、推广乱象怎么破?
文章来源:浙江省饮料工业协会公众号
“胶原蛋白”是人体中含量最多的蛋白质,约占人体蛋白总量的30%-40%,胶原蛋白...
“胶原蛋白”是人体中含量最多的蛋白质,约占人体蛋白总量的30%-40%,胶原蛋白在生物体内参与多种生命活动。人工制造的胶原蛋白具有显著的生物相容性、低抗原性和高细胞黏附性等特性,被广泛应用在食品、医药、生物材料、美容护肤、饲料等领域中。根据市场研究公司GrandViewResearch发布的数据,2019年中国胶原蛋白市场规模为9.83亿美元,预计到2027年将达15.76亿美元。2016-2027年中国胶原蛋白市场的年均复合增长率预计为6.54%,高于同期预计的全球5.42%市场增速。
在行业快速发展下,我国高品质胶原蛋白行业重点企业的发展定位、技术研发、销售布局等情况如何?在技术研发、市场竞争、行业监督和销售推广方面面临哪些问题、风险、挑战及前景?
10月9日,商务部国际贸易经济合作研究院发布《国内高品质胶原蛋白行业发展白皮书》(下称“《白皮书》”)对行业进行解读。
在我国胶原蛋白行业的技术研发领域,动物源提取和基因工程法两大主流制备方法均存在技术研发难点和安全风险;在企业的研发投入方面,部分企业研发费用及占比远低于营销费用,后续竞争乏力。同时,胶原蛋白新产品研发和推向市场的过程复杂,且风险较高。
在胶原蛋白行业的市场竞争方面,行业内部和相近行业间的市场竞争加剧,主要体现在胶原蛋白和透明质酸两个相近行业中。从我国胶原蛋白市场竞争格局来看,目前行业发展还较为松散,需要进一步整合。
在胶原蛋白产品的销售推广中,《白皮书》指出,我国胶原蛋白市场销售产品形式较为单一,同质化竞争激烈。同时也存在一些乱象,包括产品宣传与实际效果不符以及假货和质量参差不齐等。面对假货和质量参差不齐的市场乱象,在市场监管方面,我国胶原蛋白医疗器械类审批趋严,而涉及保健品、食品、化妆品和医疗器械法律监管则更细更严。但与此同时,我国胶原蛋白标准则较为混杂,不利于行业规范发展。
技术研发面临风险难点,市场竞争格局松散
当前,全球胶原蛋白市场规模持续稳定增长。根据GrandViewResearch发布的数据,2019年全球胶原蛋白市场规模达到153.56亿美元,2022年达到172.58亿美元,预计2027年将达到226.22亿美元,年均复合增长率为5.42%,增长较为稳健。以美国、欧洲和日本为主的发达国家构成了全球胶原蛋白行业的第一梯队,以中国、印度为代表的金砖国家构成第二梯队。
经过多年的产业发展和市场培育,中国胶原蛋白市场规模增速明显高于全球增速。根据GrandViewResearch报告,2019年中国胶原蛋白市场规模为9.83亿美元,约占全球市场的6.40%。而到2027年,中国胶原蛋白的市场规模预计将达到15.76亿美元。2016-2027年中国胶原蛋白市场的年均复合增长率预计为6.54%,高于同期预计的全球5.42%市场增速。
在我国胶原蛋白行业的技术研发领域,动物源提取和基因工程法两大主流制备方法均存在技术研发难点和安全风险。动物源胶原蛋白提取技术相对成熟,成本相对更低,但具有疾病感染风险、免疫排斥或过敏反应、产能限制等局限性。基于基因工程技术的重组胶原蛋白,其产物具有安全性好、加工性强、质量稳定等优点,但重组胶原蛋白的生物活性存疑,技术尚不成熟,还有较多的技术难点和突破点。
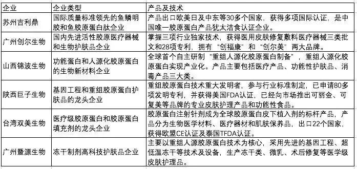
在我国胶原蛋白企业的研发投入方面,部分企业研发费用及占比远低于营销,后续竞争乏力。《白皮书》通过对比胶原蛋白主营企业巨子生物、创尔生物、锦波生物、贝泰妮与涉及医美的华熙生物、爱美客、上海家化等企业的研发费用投入和研发费用占其营收的比重,认为胶原蛋白主营企业的研发费用整体上偏低。
在新的产品技术推广方面,胶原蛋白新技术新产品的研发不但涉及高成本、高风险和严格的合规要求,而且新的研发成果需要进一步产业化、市场化和规模化,这期间蕴含较大的风险和不确定性。同时,新产品在上市前须通过严格的临床试验和行政审批,上市后则需要通过营销推广来获得市场接受和认同。如果公司新产品不能适应不断变化的市场需求,或未被市场接受,将对企业的盈利水平和未来发展产生不利影响。
在市场竞争方面,胶原蛋白行业内部和相近行业间的市场竞争加剧。在医美和护肤领域,主要体现在透明质酸和胶原蛋白两相近行业间的竞争。透明质酸的优势是较早推广和占领市场,而胶原蛋白的根本优势在于其皮肤修护和抗衰老的功效。随着胶原蛋白在止血、高拉伸强度等功能,以及低免疫原性、生物相容性、可生物降解性等生物学特性多应用领域发展,其市场份额正变得越来越大。预计到2026年,基于胶原蛋白的专业皮肤护理产品的市场份额将超过透明质酸产品。
从我国胶原蛋白市场竞争格局来看,目前行业发展还较为松散,需要进一步整合。以增长强劲的医用敷料市场为例,《白皮书》介绍,2021年中国医用敷料市场的整体规模达到259亿元。然而,前五大医用敷料生产商在中国医用敷料市场仅占26.5%的市场份额。这表明我国医用敷料市场参与竞争的企业众多,格局分散,行业发展需要进一步整合。目前胶原蛋白敷料市占率小于透明质酸敷料,未来渗透率仍有较大的提升空间。
21世纪经济报道记者根据《白皮书》相关内容梳理
销售推广存在乱象,行业监管日趋严格
在销售推广方面,《白皮书》指出,目前,我国胶原蛋白市场产品集中在美容护肤、延缓衰老、强化骨骼、增强免疫力等方面,产品形式以可冲调粉剂为主,其次是口服液、面膜和乳液等。存在产品形式单一,同质化竞争日趋激烈的问题。
同时,在我国胶原蛋白市场产品的销售推广中,也存在乱象。首先,存在产品宣传与实际效果不符现象。胶原蛋白产品需要公司进行大量营销及推广,容易出现目标活性成分不明确、功效标注宽泛等问题,这可能导致消费者和企业间的法律纠纷,影响产品及品牌在消费者心中认可度和信任度。此外,胶原蛋白产品的市场监管仍在完善阶段,不法分子生产水货、假冒伪劣产品的现象也较为严重。不同企业的同类产品的质量差距较大,这也直接导致了胶原蛋白消费市场的混乱。
面对假货和质量参差不齐的市场乱象,在市场监管方面,我国胶原蛋白医疗器械类审批趋严。根据《白皮书》统计,截至2020年6月30日,我国医用敷料的批文合计467个,其中含胶原蛋白的医用敷料的批文有28个,少于透明质酸敷料。由于“械字号”审核批准要求严格,品牌商进入该领域的门槛较高。截至2021年底,医用敷料市场,以一类、二类管理的医用敷料为主,仅有5个三类医疗器械批准文号,具备批文稀缺性,对于企业的技术水平和生产能力要求更高。随着国家对“械字号”产品的监管趋严,不规范的医美护肤品将被清出市场,已获得正规批文备案的龙头企业将得到进一步利好,但是新进入的企业将面临较高的审批门槛。
而涉及保健品食品化妆品和医疗器械方面,相关法律监管则更细更严。根据最新修订并开始实施的《食品安全法》(2021)、《化妆品监督管理条例》(2021)、《医疗器械监督管理条例》(2022)等法律法规,胶原蛋白用于保健食品、化妆品和医疗器械的监管更加明确细致,违法违规的惩罚措施也更加严格。这主要体现在以下五个方面:一是实行注册和备案管理;二是风险管理、精准管理、全程管理的理念贯穿上述法规;三是细化给予行政处罚的情形;四是加大处罚力度;五是落实企业的主体责任,增加“处罚到人”规定。
但与此同时,我国胶原蛋白标准则较为混杂。总体上看,我国胶原蛋白行业标准针对的原料、工艺以及产品的质量等指标均不同,实际应用中,各生产企业根据自己产品的特点选择相应的标准。这也直接导致了市场上产品标识的混乱,不利于胶原蛋白行业规范发展。
针对上述中国胶原蛋白行业发展中存在的问题、风险和挑战,《白皮书》中也提出了相关的对策和建议。首先是深化产学研政合作,提高生产工艺和产品附加值。其次要从源头上加强把关,重视胶原蛋白原料企业的标准。此外,在宣传推广方面,应采用多种方式,加强消费者对胶原蛋白的认知,企业则要高度重视品牌价值内涵管理和品牌形象推广。
来源:21世纪经济报道
文章来源:浙江省饮料工业协会公众号
风险提示及免责条款
[温馨提示] 文章来源于浙江省饮料工业协会公众号,转载注明原文出处,此文观点与查生意无关,理性阅读,版权属于原作者若无意侵犯媒体或个人知识产权,请联系我们,本站将在第一时间删掉 ,查生意仅提供信息存储空间服务。
上一篇
下一篇


