首页 / 要闻 / 连锁经营 / 关于组织开展“云集好物·惠购五月”促消费活动的通知

关于组织开展“云集好物·惠购五月”促消费活动的通知

2024.03.06 14:09

文章来源:黑龙江省连锁经营协会

摘要:

协会各会员企业、全省各相关企业:为深入贯彻落实党中央、国务院和省委、省政府关于扩大内需、全面促进消费的决策部署,不断提振消费信心、



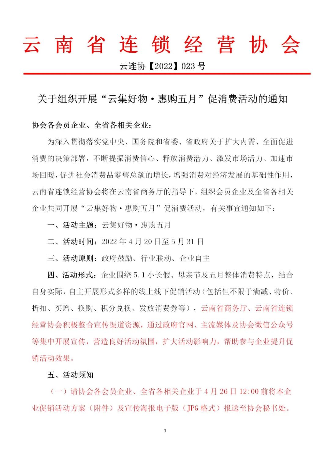
协会各会员企业、全省各相关企业:
为深入贯彻落实党中央、国务院和省委、省政府关于扩大内需、全面促进消费的决策部署,不断提振消费信心、释放消费潜力、激发市场活力、加速市场回暖,促进社会消费品零售总额的增长,增强消费对经济发展的基础性作用,云南省连锁经营协会将在云南省商务厅的指导下,组织会员企业及全省各相关企业共同开展“云集好物·惠购五月”促消费活动,有关事宜通知如下:
一、活动主题:云集好物·惠购五月
二、活动时间:2022年4月20日至5月31日
三、活动原则:政府鼓励、行业联动、企业自主
四、活动形式:企业围绕5.1小长假、母亲节及五月整体消费特点,结合自身实际,自主开展形式多样的线上线下促销活动(包括但不限于满减、特价、折扣、买赠、换购、积分兑换、发放消费券等),云南省商务厅、云南省连锁经营协会积极整合宣传渠道资源,通过政府官网、主流媒体及协会微信公众号等集中开展宣传,营造良好活动氛围,扩大活动影响力,帮助参与企业提升促销活动效果。
五、活动须知
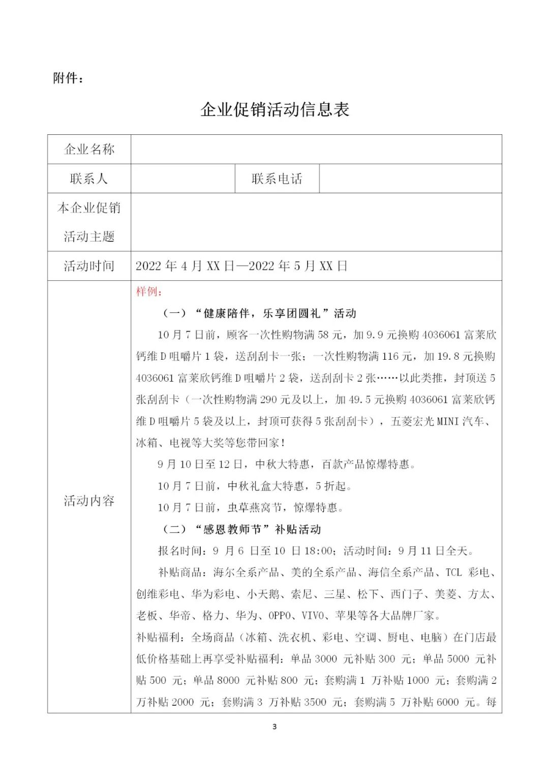
(一)请协会各会员企业、全省各相关企业于4月26日12:00前将本企业促销活动方案(附件)及宣传海报电子版(JPG格式)报送至协会秘书处。
企业促销活动宣传海报,建议标注云南省商务厅提供的“云集好物——云南省促消费活动”统一LOLO,LOGO素材请与协会秘书处联系获取。
(二)对于积极参加“云集好物·惠购五月”促消费活动,并取得较好效果的企业,后续在有关政策扶持、表彰奖励等事项中,将给予优先考虑。
六、联系人及联系方式
东培琴  13888163200(微信同号)
杨    坤  13669719007(微信同号)
座机电话:0871-65716500    邮箱:ycfa2019@163.com
 
附件:《企业促销活动信息表》(电子版表格请与协会秘书处联系获取)
 
云南省连锁经营协会
二〇二二年四月二十日



文章来源:黑龙江省连锁经营协会

风险提示及免责条款

[温馨提示] 文章来源于黑龙江省连锁经营协会,转载注明原文出处,此文观点与查生意无关,理性阅读,版权属于原作者若无意侵犯媒体或个人知识产权,请联系我们,本站将在第一时间删掉 ,查生意仅提供信息存储空间服务。

发表评论 (0)
0/200
暂无评论哦,快来评论一下吧!