首页 / 要闻 / 连锁经营 / 特别关注!2021年中国31省市便利店行业政策汇总及解读(全)

特别关注!2021年中国31省市便利店行业政策汇总及解读(全)

2024.03.06 14:11

文章来源:黑龙江省连锁经营协会

摘要:

根据《关于开展便利店品牌化连锁化三年行动的通知》,到2022年,品牌连锁化便利店总量30万家,中等以上城市每百万人口门店数量不少于



根据《关于开展便利店品牌化连锁化三年行动的通知》,到2022年,品牌连锁化便利店总量30万家,中等以上城市每百万人口门店数量不少于200家,对此全国各省市也陆续提出了发展目标。本文将对地方层面便利店政策的重点内容及发展目标进行深度解读。

一、政策历程图

便利店是服务保障民生、促进便利消费的重要商业设施,是便民惠民的重要零售业态。根据我国国内贸易流通“十一五”计划至“十四五”规划,国家对便利店行业的支持政策经历了从“重点、积极发展便利店新业态”到“鼓励设立社区便利店”再到“完善便利店城市商业晚点布局”的变化。


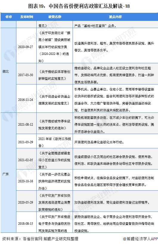
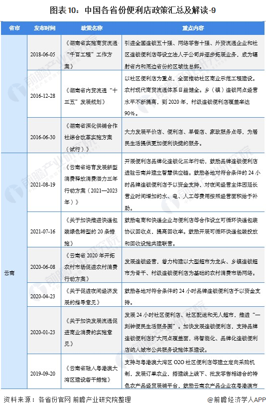
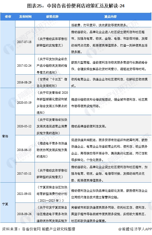
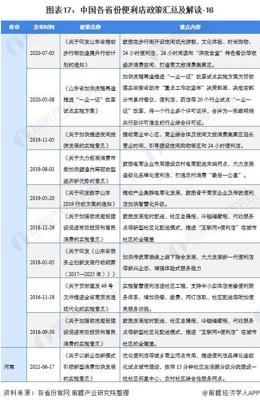
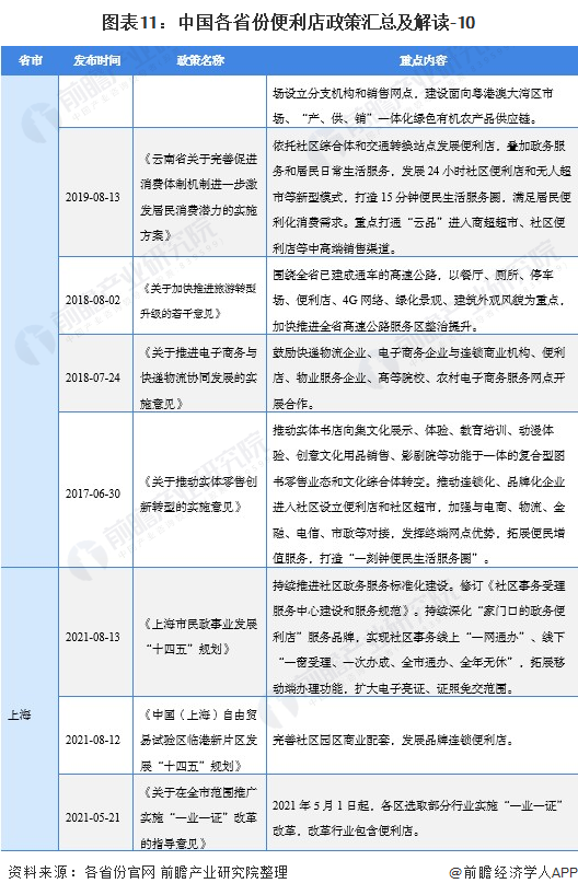
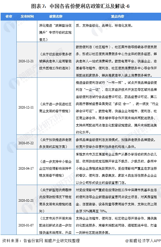
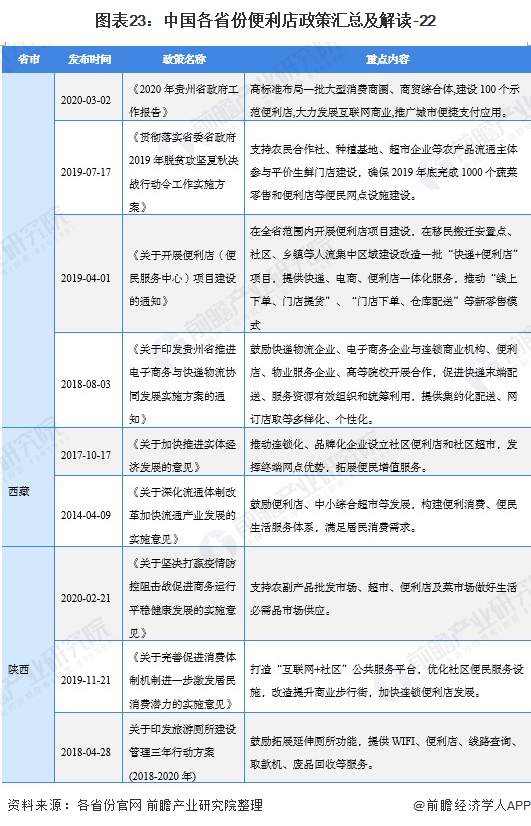
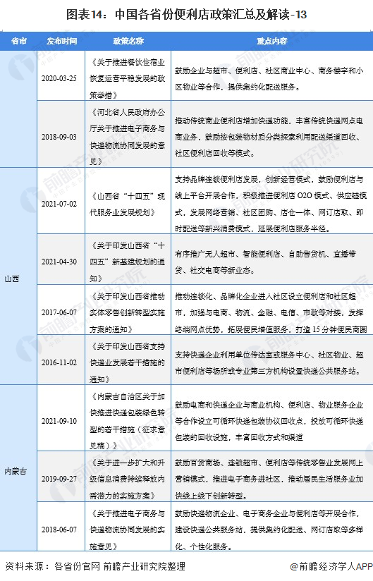
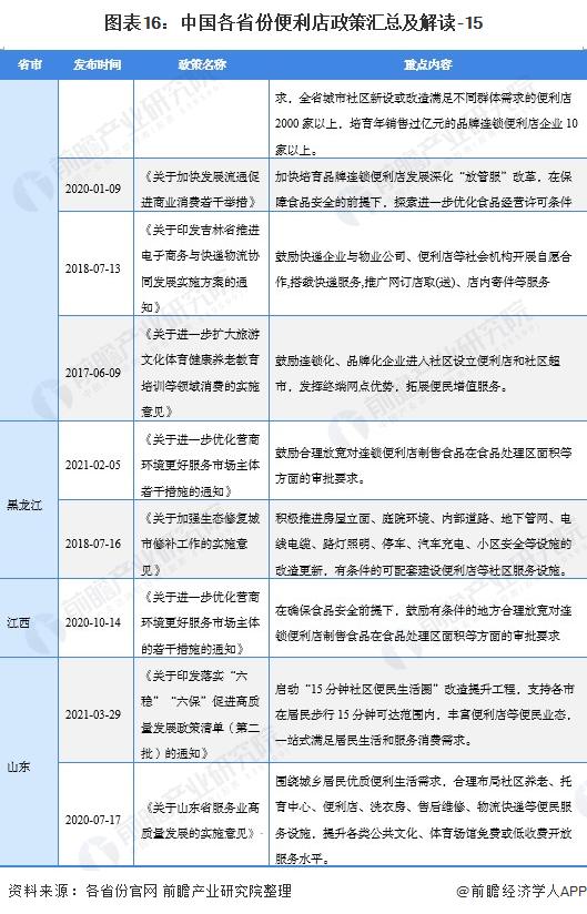
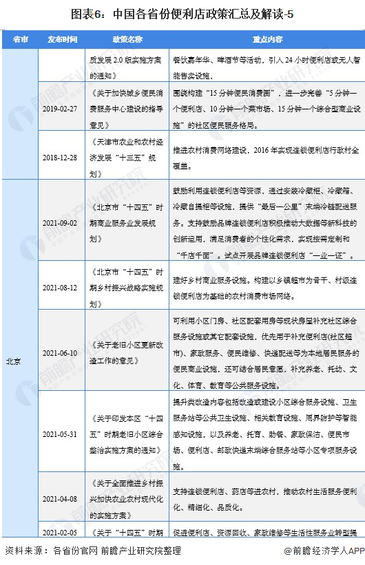
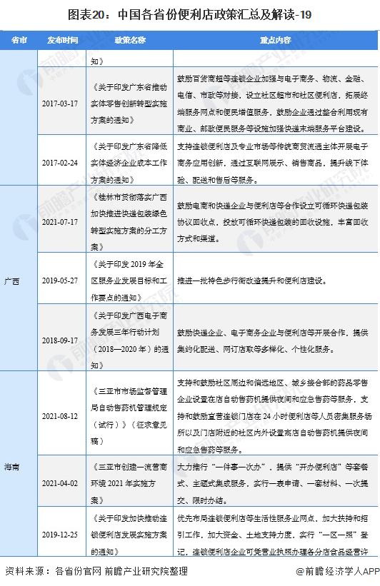
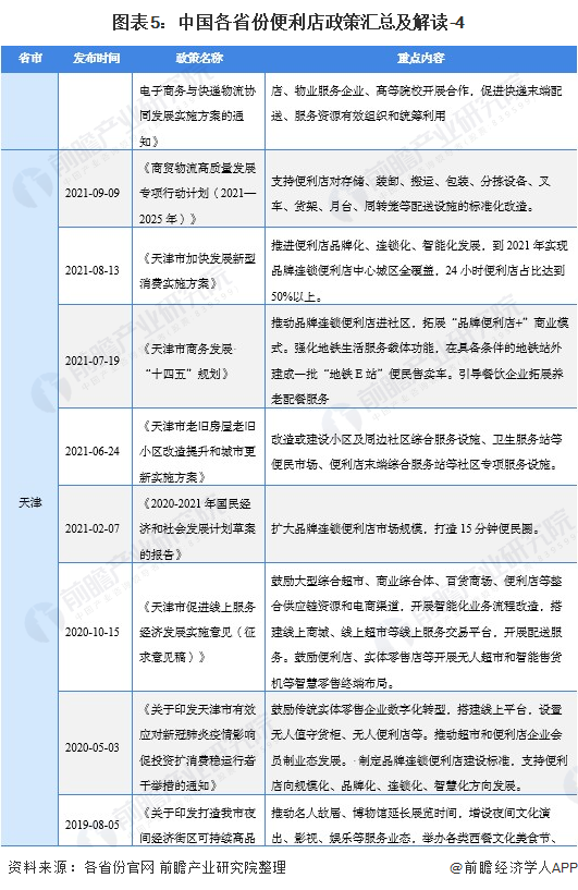
二、31省市层面的政策汇总及解读

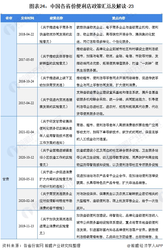
31省市便利店行业政策汇总

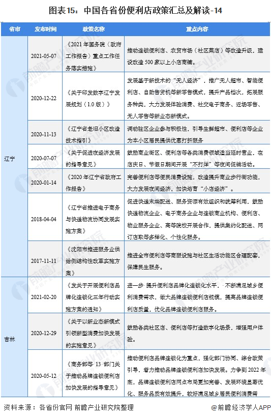
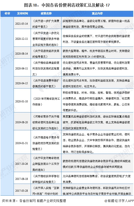
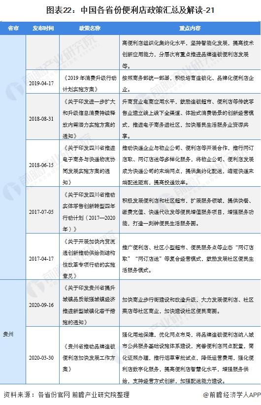
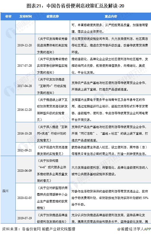
当前我国各省市大力发展品牌连锁便利店,尤其近年来,各省市纷纷频繁发布的行业相关政策,从便民网点分布、供应链物流、连锁品牌化、智能化以及便利店供应链、营业审批手续简化、社区网点布局等多维度提出了一系列鼓励政策:


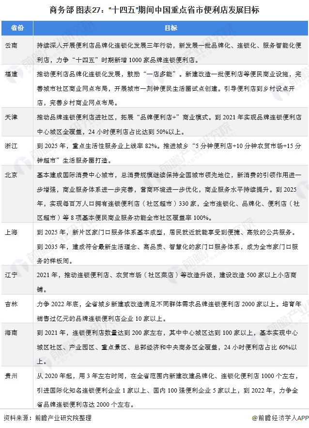
重点省市便利店行业发展目标解读

“十四五”期间,我国主要省份也提出了便利店行业的发展目标。其中,云南、天津、北京、辽宁、吉林、海南和贵州等地提出了具体的便利店量化目标,福建、浙江等地虽未提出具体量化目标,但对便利店网点布局、业务上线率等提出了发展目标:


  本文来源:前瞻经济学人

作者:前瞻产业研究院


转载是一种动力 分享是一种美德

动动小手 点个【在看】再走

文章来源:黑龙江省连锁经营协会

风险提示及免责条款

[温馨提示] 文章来源于黑龙江省连锁经营协会,转载注明原文出处,此文观点与查生意无关,理性阅读,版权属于原作者若无意侵犯媒体或个人知识产权,请联系我们,本站将在第一时间删掉 ,查生意仅提供信息存储空间服务。

发表评论 (0)
0/200
暂无评论哦,快来评论一下吧!