2024.03.07 12:26
【行业资讯】2023年1月中国酒店业发展报告
文章来源:海南酒店餐饮行业协会公众号
市场动态总结1.月度总况:局部市场“热气腾腾”,酒店业迎来疫后首轮“暴增”持续震...
市场动态总结
1.月度总况:局部市场“热气腾腾”,酒店业迎来疫后首轮“暴增”
持续震荡的2022年画上了休止符,随着防疫政策的放开,裹挟着期待的2023年在行业万众聚焦中开启,1月频频利好消息无疑给低迷了三年的酒旅业开了一个好头,旅游热门城市人满为患,酒店入住率持续走高,市场投资交易活跃、品牌积极升级扩张,酒店板块整体高开,表现活跃,局部热门区域触底反弹、迎来疫后强势复苏。
作为彻底放开后的首个春节,“酒店过年”成为2023伊始关键词。沉寂半年之久的三亚市场火爆,元旦期间一线旅游酒店基本维持在90%的入住率;《去有风的地方》热播,取景地大理旅游持续升温,多地酒店、海景客栈每日满房。美团数据显示,春节七天假期,西双版纳万达文华度假酒店的150套别墅客房已基本被订满,广西北海银滩皇冠假日酒店今年春节预订量也远超去年,且越高端的房型订得越快,海景房、套房、亲子房等更受欢迎。
春节假期民宿复苏态势明显,民宿消费加速释放。据木鸟民宿发布的《2023春节民宿消费报告》显示,截至1月27日,春节假期民宿订单达到2022年春节假期的6倍,重庆、厦门、长沙、西双版纳、三亚、大理、北京、上海、成都、广州荣登春节民宿消费热门目的地城市榜单前十名,2023年春节民宿消费,南方城市率先复苏。
2.品牌开业签约:中高端酒店强势拓展,国际国内品牌齐发力
品牌酒店开业:据迈点研究院不完全统计,2023年1月新开业151家酒店,环比增长14.4%,类型横跨全品类。酒店类型占比上,中高端酒店最多,47家,智选假日酒店开业突破7家;其次是中端酒店,37家;经济型酒店以28家的数量排名第三;然后是国内高端酒店、国际高端酒店和轻中端酒店。1月开业酒店项目激增,洲际等国际酒店品牌市场仍在加速布局,维也纳酒店、全季酒店等多个品牌均在1月发力,实现多店齐开的突破,连锁品牌在市场扩张过程中,不断迭代升级自身产品结果和战略布局,聚焦下沉市场,中端酒店市场的竞争也愈发激烈。
酒店品牌签约:据迈点研究院不完全统计,2023年1月中国酒店市场新签约项目63家。温德姆酒店集团、锦江酒店(中国区)等均有签约项目落地。在经济型酒店品牌中,7天酒店拿下16个项目,实力可嘉。品牌类型上,中高端酒店签约24家,占比第一;经济型酒店和中端酒店分别位于第二位和第三位。市场布局上,在呈现全国扩张态势的同时,酒店品牌都在加码旅游目的地城市和下沉市场。
酒店人事任命:据迈点研究院不完全统计,2023年1月共有29位高管履新,其中涉及文华东方酒店、瑰丽酒店、美高梅酒店、万达酒店等数十个高端酒店。酒店各职务人才的变动和优化,将助于提升酒店品质、提高协作效能。
3.品牌拓展更新:集团积极探索新型合作,加速组织架构调整完成疫后资源整合
品牌推新升级:第一,富豪酒店集团元宇宙绿色都市MetaGreen面世,MetaGreen以环境、社会及管治(ESG)为主题,并打造一个涵盖区块链、资料记号化(tokenisation)、游戏化金融(GameFi)、边玩边赚(play-to-earn)及NFT等元素的生态圈;第二,六善推出首个品牌健康养生中心——瓦纳六善酒店,通过将高科技引入高端静修之旅,宾客可缓解背痛和炎症等常见问题,开启疗愈之旅;第三,希尔顿集团发布高端经济型酒店品牌Spark by Hilton,以全新的高端经济型住宿选择,填补行业在此细分领域的空白,从而满足那些更广大的、关注性价比和寻求一致性品质体验的宾客和业主的需求。
酒店战略合作:第一,雅高瑞享酒店携手意大利奢华品牌菲拉格慕洗护系列开启全新合作,未来中国市场的雅高瑞享酒店将全线启用菲拉格慕酒店洗护备品,为宾客的旅程带来奢华精致的入住体验,双方作为全球化的品牌,将致力于身体力行的推动环境保护的理念;第二,万达酒店及度假村与凯撒旅业达成战略合作,未来双方将基于旅游目的地打造、会员权益升级、康养旅居、研学定制及海外品牌拓展等,发挥各自优势,实现互惠共赢的战略目的。
市场拓展方面:第一,雅辰酒店集团宣布2023年业务扩展计划,在亚太地区旅游业复苏的增长趋势推动下,集团将在亚洲地区开设7个备受瞩目的新项目;第二,六善即将入驻大巴哈马岛,以促进当地的旅游业并推动岛内发展及投资;第三,Nobu Hospitality将于2023年开设五家新酒店,地点包括罗马、马拉喀什、大西洋城、圣塞巴斯蒂安和多伦多。
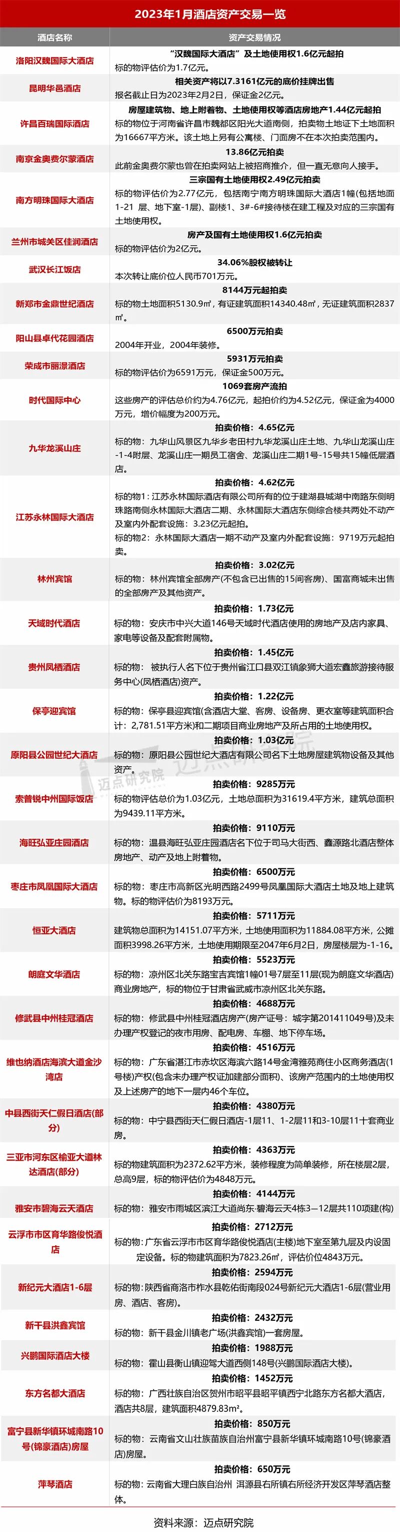
4. 酒店资产交易:拍卖转让资金募集,酒店资产交易增速不减
据迈点研究院不完全统计,2023年1月酒店资产交易35起,环比上月有大幅提升。明宇商旅集团收购绿地酒店管理公司52%股权;武汉长江饭店34.06%股权被转让;兰州市城关区佳润酒店房产及国有土地使用权1.6亿元拍卖。疫情三年酒店经营现金流持续承压,元气大伤的酒店业在忽然释压的过程中要想恢复至顶峰时期需要大量资金过渡。出售酒店、盘活资产、从“圈地跑马”耗资重投入转向轻运营,各大酒店集团努力调整组织架构,梳理疫后资产投入比重,剔除烂尾资产,新增优质资源,以谋求业务扩张优化酒店盈利能力。
本月百强榜单
以下是迈点研究院独家发布的“2023年1月酒店品牌影响力100强榜单”。本月, 维也纳酒店、麗枫酒店、维也纳国际酒店位列前三,另希尔顿酒店、希尔顿欢朋酒店、喜来登酒店、洲际酒店、皇冠假日酒店、宜尚酒店、锦江之星进入榜单前十。本月100强榜单中,共有42个品牌排名环比上升,44个品牌排名环比下降,7个品牌排名没有发生变化。本月共有7个酒店品牌新晋百强榜单,分别为:亚特兰蒂斯酒店、万达瑞华酒店、福朋喜来登酒店、万达锦华酒店、曼居酒店、涵碧楼、华尔道夫酒店。
品牌细分榜单
1.酒店品牌类型分布
1)酒店类型分布与品牌指数
2023年1月类型榜单中,中端酒店品牌类型数量最多,有420个;奢华酒店品牌类型数量最少,有70个。从品牌指数来看,奢华酒店最高,品牌指数均值为207.20;精品民宿最低,品牌指数均值为145.20 。
近两年,中端酒店的竞争日趋激烈,无论是从中端酒店数量,还是从品牌数量,头部酒店集团的加码,都让中端酒店市场更加内卷。在投资环境紧张的大背景下,中端酒店能够成为“常青树”主要得益于其对市场需求的有效探索。2023年新开业的代表性中端酒店有:维也纳酒店(大理港游船码头店)、希岸Deluxe酒店(北京中关村知春路地铁站店)等。
2)酒店类型细分榜单
2. 酒店品牌主题分布
1)酒店主题分布与品牌指数
据迈点研究院数据显示,2023年1月酒店主题数量分布中,商务酒店占比最多,多达143个;潮牌酒店占比最少,仅有13个。品牌指数均值来看,商务酒店、个性化酒店、生活方式酒店位列前三;电竞酒店品牌指数均值最低,为145.81 ,其品牌处于市场培育期,相对小众。从品牌指数的环比变化来看,养生酒店、设计师酒店增幅较为明显,主要因为“群体免疫”过后疗愈的需求急剧增加。
商务酒店作为酒店品牌主题数量最多的品类,一直是佼佼者,但随着中共中央、国务院新规的出台,加迭三年疫情对跨省出游的限制,商务酒店面临着严峻的考验,商务酒店转型发展迫在眉睫。在大趋势影响下,近年来,行业开始更多将视角回转至本土文化,创造出兼顾传统与当代的创新作品。作为高端休闲商务酒店品牌,已有20多年积淀的君澜大饭店品牌以经典的姿态成为标杆。
2)酒店主题细分榜单
3.酒店品牌区域分布
1)酒店区域分布与品牌指数
2023年1月区域酒店分布中,全国性品牌数量最多,有609个;其次是华东区域品牌,有391个;再次为全球性品牌,有198个。从各区域酒店品牌指数来看,全球性品牌以绝对性的优势领先,其次分别为全国、华南、西北、东北、华中、华东、西南、华北。各区域品牌指数平均值为161.16,全球性、全国性品牌高于平均值。
华东区域酒店品牌长期处于领跑阶段,强有力的经济支撑和丰富的领域资源让其成为众多酒店布局落子首选。同程数科2022年数据显示,三大酒管(华住、锦江、首旅如家)存量优势在江浙沪连锁酒店市场是绝对的领先姿态,同时三大旗下的代表品牌也是目前江浙沪地区投资人重要选择,近两年来华住集团在浙江平均每年新开业接近百家,远超榜单其他酒管公司,为华东区域酒店品牌多样性进行有力补充。
2)酒店区域细分榜单
品牌指数分析
1.品牌指数分析
1月百强榜单和整体酒店品牌指数均呈下降态势,2023年1月TOP100品牌值均数为340.01,环比下降3.32%;整体酒店品牌指数均值166.62,环比下降0.78%。从数据可知,整体品牌指数均值与TOP100呈现较大差距,但整体有缩小的趋势,反映出头部品牌具有较高的市场关注度和认可度,头部品牌具备市场欢迎度高、客户触达范围广、住店服务体验佳、服务品质有保障等多重优势,因而无论是投资人还是普通游客,都会将其作为优选对象,但其他品牌也在不断提升自身产品竞争力,优化服务品质,从多层面缩小与头部品牌的差距。
2.品牌指数维度分析
1)媒体指数
从媒体指数均值来看,本月整体酒店品牌的媒体指数均值为4.56,环比下降23.62%,媒体重点关注春节酒店业绩恢复、品牌升级、开店签约。从酒店品牌媒体表现来看,喜来登酒店、希尔顿酒店、洲际酒店、皇冠假日酒店、维也纳酒店、万达文华酒店、锦江酒店、万豪酒店、假日酒店、万达嘉华酒店位列前十,环比提升最快的前十酒店分别为贵州酒店集团、千禧大酒店、万达悦华酒店、兰欧酒店、岭南东方酒店、城市名人酒店、恒大酒店、万达美华酒店、圣淘沙酒店、阿纳迪酒店。
1月媒体重点关注喜来登酒店春节业绩回暖,订单飙升,酒店迎合市场需求丰富市场供给,推出特色民俗寻年味活动。春节武汉汉口喜来登大酒店高峰期预订率达95%到满房的状态。酒店推出全天新春庙会、投壶、兔子灯等特色民俗活动,还推出适合儿童的沉浸式剧本杀新春特辑项目。初一舞狮祥瑞表演、主题新春下午茶;大年初七,武汉剪纸省级代表性传承人沈松柏在酒店带来非遗剪纸体验课,一系列民俗活动向游客呈现高星酒店里浓郁的春节氛围,找回久违“年味儿”。
2)搜索指数
从搜索指数均值来看,本月整体酒店品牌搜索指数均值为2.29,环比上升7.51%。酒店品牌潜在客群的城市分布来看,山东、广东、河南、河北、江苏等地客群搜索频次较高。据迈点研究院监测,本月酒店潜在客群关注度前十的是宜尚酒店、城市便捷酒店、潮漫酒店、ZMAX HOTELS、麗枫酒店、希尔顿欢朋酒店、丽怡酒店、朗丽兹酒店、锦囊青年酒店、喆啡酒店,搜索指数提升最快的品牌前十的为城市便捷酒店、宜尚酒店、希尔顿惠庭酒店、柏曼酒店、智选假日酒店、君悦酒店、速8酒店、坤逸酒店、凤颐酒店、凤悦轻尚酒店。
城市便捷酒店作为东呈集团下的经济型酒店不断在国内市场上快速形成品牌特有的影响力和市场占有率优势。1月潜在客群分布在江苏、安徽、上海等地,年龄30-49岁最为集中,旅游出行需求占比较大。
3)运营指数
从运营指数均值来看,本月整体酒店运营指数均值为4.92,环比下降-1.80%。本月运营指数排名前十的酒店品牌为凯悦酒店、华美达酒店、君悦酒店、维也纳国际酒店、麗枫酒店、洲际酒店、皇冠假日酒店、维也纳酒店、丽思卡尔顿酒店、瑞吉酒店,提升最快的酒店品牌前十为长隆酒店、丽呈酒店、丽晶酒店、瑞吉酒店、希尔顿酒店、建国饭店、艾美酒店、亚特兰蒂斯酒店、巨片电影酒店、雷迪森酒店。1月份凯悦酒店在微博、微信互联网平台表现活跃,集中体现在“春节”营销活动、杭州萧山国际机场凯悦嘉轩酒店开幕等方面。2023年1月飞猪店铺会员周推出礼遇优惠活动,包含积分兑换、客房套餐等,助力春节酒旅市场的恢复。
4)点评指数
从点评指数均值来看,本月所有酒店品牌点评指数均值为154.86,网络口碑情况与上月相比有所上升。本月点评指数排名前十的酒店品牌为亚朵酒店、锦江之星、麗枫酒店、如家酒店、维也纳酒店、城市便捷酒店、维也纳国际酒店、7天酒店、喆啡酒店、全季酒店,上升前十的酒店品牌是长隆酒店、丽呈酒店、丽晶酒店、瑞吉酒店、希尔顿酒店、建国饭店、艾美酒店、亚特兰蒂斯酒店、巨片电影酒店、雷迪森酒店。本月点评指数排名前十的酒店与上月相比,仍以高端、奢华酒店为主。其中长隆酒店1月表现突出,运营指数、点评指数均环比上升显著。长隆酒店毗邻长隆欢乐世界、长隆野生动物世界、长隆水上乐园及长隆国际大马戏等主题乐园。酒店拥有放养雪虎、鹤、鹦鹉等珍稀动物的动物岛,背靠集团,凭借天然优势融合动物主题特色,推出主题客房。近期广州长隆酒店白虎餐厅推出双人自助午餐,近距离看白虎和火烈鸟,一定程度上提升酒店外在吸引力。
榜单数据说明
“2023年1月酒店品牌影响力(MBI)100强榜单”数据来源于迈点品牌指数MBI,根据1月迈点MBI八大旅游住宿业品牌类目中的1804个品牌数据汇总统计而成。具体说明如下:
1.迈点品牌指数MBI(旅游住宿业品牌部分)说明
迈点酒店品牌指数(MBI)主要从搜索指数、点评指数、运营指数、媒体指数4个维度分析品牌在互联网和移动互联网的影响力。迈点研究院自主开发的“迈点品牌指数监测系统” Meadin Brand Index Monitoring System(MBIMS)提供的一项免费数据分析服务。
计算公式:MBI=a*SI+b*CI+c*OI+d*MI
(1)搜索指数(SI):一段时期内,品牌关键词在主流搜索引擎中正面搜索频次的加权和。
(2)点评指数(CI):一段时期内,用户对于该品牌下酒店/客栈/民宿在OTA网站的点评累计情况。
(3)运营指数(OI):一段时期内,品牌在互联网和移动互联网运营情况,如微博、微信等。
(4)媒体指数(MI):一段时期内,大众媒体和行业媒体报道中与品牌关键词相关的正面新闻数量。
2.统计时间:2023年1月1日-2023年1月31日
3.监测范围:奢华酒店、国际高端酒店、国内高端酒店、中高端酒店、中端酒店、轻中端酒店、经济型酒店、精品民宿等八大类目的1804个市场主流旅游住宿业品牌。
基于百人团队的全时监测、超千种维度的数据抓取、5轮层层精校与自我审核,迈点品牌指数MBI最终得以化繁为简,将繁杂的数据表象精炼为客观指数并加以呈现。历经11年有余的数据积淀与深耕,迈点品牌指数MBI也日益成为洞察行业品牌发展变化的风向标。
海南省酒店与餐饮行业协会
微信 : hnjcx2013
电话:0898-65343645
传真:0898-65324957
文章来源:海南酒店餐饮行业协会公众号
风险提示及免责条款
[温馨提示] 文章来源于海南酒店餐饮行业协会公众号,转载注明原文出处,此文观点与查生意无关,理性阅读,版权属于原作者若无意侵犯媒体或个人知识产权,请联系我们,本站将在第一时间删掉 ,查生意仅提供信息存储空间服务。


