2024.03.07 12:26
【行业资讯】2022年9月中国酒店业发展报告
文章来源:海南酒店餐饮行业协会公众号
点击蓝字 关注我们市场动态总结1.月度行业总况:局部疫情散发不断,游客出行半径缩...
市场动态总结
1.月度行业总况:局部疫情散发不断,游客出行半径缩短,本地及近郊游成主流
9月,酒旅行业继续反弹,“冷门城市”和高星酒店预订间夜量增长,性价比较高的“反向旅游”受年轻人青睐。去哪儿数据显示,平台上全国“冷门城市”酒店预订间夜量同比2021年增长三成,比2020年增长七成,比2019年疫情前增长两成。其中,高星酒店预订间夜量增幅明显,同比2021年增长四成,比2020年增长五成,比2019年疫情前增长三成。
9月,中秋“赏月+露营”经济火热,民宿与露营订单涨幅明显。据携程发布的《2022中秋小长假出游总结报告》显示,中秋民宿均价增长近三成,千元订单占比增长59%;中秋迎来小长假“民宿热”,北京、杭州、上海、舟山、大理等成为民宿预订热门城市。飞猪数据显示,中秋露营订单量环比上月同期增长超4倍;露营消费群体中,90后年轻用户和80后亲子人群占比接近9成。
9月下旬,备战国庆长假,住宿订单量单日环比涨幅最高超过80%,超六成订单来自本地用户。据同程旅行平台整体预订情况来看,北京、上海、长沙、南京、杭州、苏州、广州、武汉、西安、厦门酒店预订量位列全国前十。
2.品牌开业签约:中高端酒店引领主导,行业品质化升级
品牌酒店开业:备战十一黄金周,9月酒店品牌紧锣密鼓开业,加速布局。据不完全统计,2022年9月新开业130家酒店,类型横跨全品类。酒店类型占比上,中高端酒店最多,49家;其次是中端酒店,42家;经济型酒店突破10家。从区域布局看,以上海、北京、杭州、成都等一线及新一线城市及西安、青岛、大理、张家口等旅游热点城市为主。
酒店品牌签约:据不完全统计,2022年9月中国酒店市场新签约项目82家,较之上月略有回落,万豪国际集团、洲际酒店集团、锦江酒店(中国区)、君澜酒店和旅悦集团等均有签约项目落地。在高端品牌中,君澜酒店表现亮眼,拿下8个项目,实力可嘉。品牌类型上,签约酒店涉及全品类,其中高端赛道一共27家,囊括奢华酒店5家,国际高端酒店9家,国内高端酒店13家。市场布局上,呈现全国扩张态势,同时酒店品牌纷纷加码旅游目的地城市和下沉市场。
酒店人事任命:2022年9月共有46位高管履新,其中涉及凯悦酒店集团、中旅酒店管理有限公司、四季酒店、索菲特酒店、洲际酒店、费尔蒙酒店、JW万豪酒店、万怡酒店、万达文华、万达嘉华等数十个高端酒店。频繁的人事变动说明行业活力依然存在,人才资源整合将进一步促进产品创新,为酒店经营业绩注入新动力。
3.品牌拓展更新:元宇宙沉浸式场景体验升级,品牌酒店推陈出新并加速扩张
品牌推新升级:第一,悦榕集团宣布新品牌鸿居亮相中国市场,试图通过主打康养+休闲打造旅居新品牌;第二,亚朵推出全新的都市度假酒店品牌“萨和”,将“亚朵级”体验式服务与沉浸式场景相结合,传递亚朵独有高品质的人文文化;第三,皇冠假日酒店推出沉浸式元宇宙文旅体验,将 “元宇宙” 当中的平行空间概念与酒店场景相结合,打造文旅体验出行全新方式;第四,华住新logo亮相 H WORLD深度诠释品牌内涵,意味着华住志在成为中华住宿业的世界级酒店集团,并引领中国酒店业走向世界;第五,四季酒店集团发布品牌全新创意项目——Luxury is Our Love Language,项目首次推出四季酒店的全新品牌定位。
酒店战略合作:第一,维也纳国际酒店公司与金昌名仕汇国际酒店公司签订合作协议,双方将从工程技术改造、酒店服务培训、酒店预定系统及经营管理等方面展开深入合作;第二,万达酒管餐饮公司与俏江南品牌达成战略合作,发挥各自在高端酒店餐饮与社会餐饮的优势,探索创新酒店餐饮管理经营模式;第三,携程商旅与Booking.com战略合作,加速国际差旅酒店产业建设。
市场拓展方面:第一,万豪国际集团预计2023年底前在亚太区开14家奢华酒店,进一步完善西安、澳门、东京等热门城市以及九寨沟和济州岛等新兴旅行目的地的奢华酒店布局;第二,雅辰酒店集团计划5个项目年内登陆上海,包括生活方式酒店及会议中心和服务式公寓;第三,锦江酒店计划2022年新签约2200家酒店,上半年公司新签约酒店1115家;第四,洲际酒店集团蓄力并发,加码布局全国逾四十城,截止2022年上半年,洲际酒店集团大中华区成功签约客房数量达11100间,旗下12个品牌进驻中国。
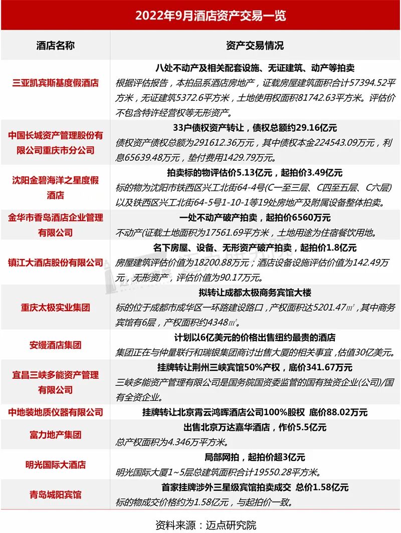
4.酒店资产交易:酒店经营遭困局,拍卖出售转让交易活跃
9月,酒店资产交易持续进行。受疫情已经影响,酒店业务受到冲击,酒店物业项目、资产出售转让、挂牌拍卖等可以回笼资金、盘活资产,从重投入转向轻运营,减缓企业负担。三亚凯宾斯基度假酒店拍卖八处不动产及相关配套设施;沈阳金碧海洋之星度假酒店拍卖房地产及附属设备,起拍价3.49亿元。疫情大考下,酒店围绕资产管理的时代已经来临,更加理性的初期投资与更灵活的后期退出,将是众多酒店的投资人与企业面临的挑战。
同时,尚美数智集团投资超2亿元建设花美时度假酒店项目;万科集团投资8.5亿元建设广东首家悦榕庄酒店;佩索纳高端酒店项目,总投资63亿元落地厦门海沧。这反映出资本对于高端与特色酒店的投资偏好。
5.企业营收情况:上半年各酒店集团业绩有所复苏
9月,各酒店集团相继公布2022年上半年财报,亚朵集团营收9.67亿元,归母净利润为6904.7万元,门店数量净增加89家;华大酒店营收2.79亿港元,溢利1.06亿港元,较2021年同期增加9700万港元;银河娱乐集团营收65.24亿港元,按年下跌39%。
本月百强榜单
以下是迈点研究院独家发布的“2022年9月酒店品牌影响力100强榜单”。本月, 维也纳酒店、亚朵酒店和麗枫酒店位列前三甲,另有洲际酒店、万豪酒店、皇冠假日酒店、希尔顿酒店、希尔顿欢朋酒店、凯悦酒店和锦江酒店进入榜单前十。本月100强榜单中,共有42个品牌排名环比上升,41个品牌排名环比下降,4个品牌排名没有发生变化。本月共有13个酒店品牌新晋百强榜单,分别为:携程度假农庄、花间堂、丽笙酒店、贝壳酒店、索菲特酒店、宝格丽酒店、兰欧国际酒店、瑞士酒店、长隆酒店、99优选酒店、柏曼酒店、朗廷酒店和骏怡酒店。
品牌细分榜单
1.酒店品牌类型分布
1)酒店类型分布与品牌指数
9月类型榜单中,中端酒店品牌类型数量最多,有421个;奢华酒店品牌类型数量最少,只有68个。从品牌指数来看,国际高端酒店最高,品牌指数均值为220.38;精品民宿最低,品牌指数均值为149.74。
2)酒店类型细分榜单
2. 酒店品牌主题分布
1)酒店主题分布与品牌指数
据迈点研究院数据显示,2022年9月酒店主题数量分布中,商务酒店占比最多,多达140个;潮牌酒店占比最少,为13个。品牌指数均值来看,潮牌酒店、个性化酒店和商务酒店位列前三;电竞酒店品牌指数均值最低,为144.52,品牌影响力仍在培育期。从品牌指数的的环比变化来看,电竞酒店下降幅度最大,为-23.76 %;潮牌酒店上升幅度最大,为28.21%。
3)酒店主题细分榜单
3.酒店品牌区域分布
1)酒店区域分布与品牌指数
2022年9月区域酒店分布中,全国性品牌数量最多,有585个;其次是华东区域品牌,有389个;再次为全球性品牌,有205个。从各区域酒店品牌指数来看,全球性和全国性品牌以绝对性的优势领先,其次分别为华南、西北、东北、华东、西南、华中以及华北地区。各区域品牌指数平均值为173.54,仅有全球性和全国性品牌高于平均值,其他区域品牌均低于平均值。从品牌指数的环比变化来看,西北区域酒店品牌下降幅度最大,为-0.45%;西南区域酒店品牌上升幅度最大,为0.18%。
2)酒店区域细分榜单
品牌指数分析
1.品牌指数分析
9月百强榜单和整体酒店品牌指数均呈现小幅下降态势,2022年9月TOP100品牌值均数为388.38,环比下降2.01%;整体酒店品牌指数均值172.19,环比下降1.14%。但整体品牌指数均值与TOP100仍呈现较大差距,反映出头部品牌在市场认可度和品牌投资方面的价值红利。
2.品牌指数维度分析
1)媒体指数
从媒体指数均值来看,本月整体酒店品牌的媒体指数均值为9.57,环比下降2.92%,媒体重点关注为品牌开业签约、人事任命等。从酒店品牌媒体表现来看,锦江酒店、洲际酒店、万豪酒店、携程度假农庄、皇冠假日酒店、Club Med、希尔顿酒店、凯悦酒店、丽思卡尔顿酒店和喜来登酒店位列前十;提升最快的前十是世纪缘酒店、世御酒店、芳草地度假酒店、建国铂萃酒店、星度假酒店、欧暇·地中海酒店、璞硯酒店、J酒店、有熊酒店和大仓酒店。
携程度假农庄将乡土文化与高端住宿产品有机融合,已成为携程集团乡村旅游振兴战略的重要载体。截至到2022年7月,先后在安徽、河南等多省落地9座携程度假农庄。根据携程度假农庄运营一周年数据显示:平均客单价1340元;90%以上用户愿意推荐,超过70%的用户会选择同时去周边的景点、餐饮、娱乐等场所进行消费。携程度假农庄带动周边泛旅游产业增长的标杆效应显著,为乡村旅游目的地和乡村振兴发展注入新动力。
2)搜索指数
从搜索指数均值来看,本月整体酒店品牌搜索指数均值为2.72,环比上升3.03%。根据百度指数,酒店品牌潜在客群的省份分布来看,广东、北京、浙江、江苏、山东等地客群搜索频次较高。据迈点研究院监测,本月酒店潜在客群关注度前十的是ZMAX HOTELS、麗枫酒店、雅阁酒店、IU酒店、喆啡酒店、维也纳酒店、希尔顿欢朋酒店、希尔顿酒店、城市便捷酒店、宜尚酒店。本月搜索指数提升最快的品牌前十是IU酒店、康铂酒店、希尔顿惠庭酒店、贝壳酒店、恒大酒店、漫心酒店、怡莱酒店、华邑酒店、瑰丽酒店和花间堂酒店。
ZMAX HOTELS 8月、9月均位列搜索指数前三,其作为一家有精神属性的腔调酒店,市场受关注度较高,更加注重与消费者之间的情感链接,获得市场认同感与消费粘性。IU酒店本月搜索指数提升最快,其迎合了现代人追求个性的心理诉求,顺应生活科技化、社交分享化的时代要求,强化酒店的社交属性与概念。秉承“玩即正义”的价值主张,IU成功抓住了年轻人的心,引领酒店消费新潮流。
3)运营指数
从运营指数均值来看,本月整体酒店运营指数均值为5.68,环比下降1.05%。本月运营指数排名前十的酒店品牌为凯悦酒店、Club Med、华美达酒店、希尔顿欢朋酒店、香格里拉酒店、悦榕庄、万丽酒店、智选假日酒店、君悦酒店和洲际酒店;提升的最快的品牌前十是艺龙酒店、H酒店、丽呈酒店、美居酒店、瑞士酒店、岷山饭店、希尔顿花园酒店、睿世酒店、开元名都酒店、朵兰达酒店。
洲际酒店、智选假日酒店作为洲际酒店集团旗下的主要品牌,对于强化集团品牌地位有着显著作用。其中洲际酒店属于高端奢华系列,智选假期酒店为品质系列。截至到今年6月,洲际酒店集团全球布局6000家店,并揭晓“洲际6000俱乐部”,标志着集团发展的又一重要里程碑,为宾客提供丰富多元的旅行体验。艺龙酒店作为新兴的酒店品牌,自开业以来发展迅速,截至今年6月底,艺龙酒店科技平台上的在营酒店数超400家,签约筹建酒店数超600家。
4)点评指数
从点评指数均值来看,本月所有酒店品牌点评指数均值为154.22,网络口碑情况有小幅度下降。本月点评指数排名前十的酒店品牌为亚朵酒店、锦江之星、如家酒店、麗枫酒店、布丁酒店、7天酒店、城市便捷酒店、维也纳酒店、速8酒店、维也纳国际酒店;上升前十的酒店品牌是金普顿酒店、南航明珠酒店、枫渡酒店、星度假酒店、星野集团、爱电竞酒店、丽柏酒店、舒悦酒店、格林缦旅酒店和丽怡酒店。
星野集团是具有百年历史的日本度假村管理公司,擅长“生态旅游”经营,并且注重地区的历史、文化和自然环境协调发展。2021年4月,星野集团在中国大陆的首家店——天台山嘉助酒店开业,成为继巴厘岛、中国台湾和夏威夷之后的第四家海外酒店,位于天台山风景区,以禅宗“六根清净”为设计概念,秉承了集团注重历史与文化发展的理念,成为国内小众奢华酒店的新星。
榜单数据说明
“2022年9月酒店品牌影响力(MBI)100强榜单”数据来源于迈点品牌指数MBI,根据9月迈点MBI八大旅游住宿业品牌类目中的1789个品牌数据汇总统计而成。具体说明如下:
1.迈点品牌指数MBI(旅游住宿业品牌部分)说明
迈点酒店品牌指数(MBI)主要从搜索指数、点评指数、运营指数、媒体指数4个维度分析品牌在互联网和移动互联网的影响力。迈点研究院自主开发的“迈点品牌指数监测系统” Meadin Brand Index Monitoring System(MBIMS)提供的一项免费数据分析服务。
计算公式:MBI=a*SI+b*CI+c*OI+d*MI
(1)搜索指数(SI):一段时期内,品牌关键词在主流搜索引擎中正面搜索频次的加权和。
(2)点评指数(CI):一段时期内,用户对于该品牌下酒店/客栈/民宿在OTA网站的点评累计情况。
(3)运营指数(OI):一段时期内,品牌在互联网和移动互联网运营情况,如微博、微信等。
(4)媒体指数(MI):一段时期内,大众媒体和行业媒体报道中与品牌关键词相关的正面新闻数量。
2.统计时间:2022年9月1日-2022年9月30日
3.监测范围:奢华酒店、国际高端酒店、国内高端酒店、中高端酒店、中端酒店、轻中端酒店、经济型酒店、精品民宿等八大类目的1789个市场主流旅游住宿业品牌。
海南省酒店与餐饮行业协会
微信 : hnjcx2013
电话:0898-65343645
传真:0898-65324957
文章来源:海南酒店餐饮行业协会公众号
风险提示及免责条款
[温馨提示] 文章来源于海南酒店餐饮行业协会公众号,转载注明原文出处,此文观点与查生意无关,理性阅读,版权属于原作者若无意侵犯媒体或个人知识产权,请联系我们,本站将在第一时间删掉 ,查生意仅提供信息存储空间服务。
下一篇


