2024.03.07 12:28
关于进一步做好海口市餐饮服务疫情防控工作的倡议
文章来源:海南酒店餐饮行业协会公众号
关于进一步做好海口市餐饮服务疫情防控工作的倡议海口市各餐饮服务经营单位:为认真...
关于进一步做好海口市餐饮服务疫情防控工作的倡议
海口市各餐饮服务经营单位:
为认真贯彻落实各级疫情防控精神和部署要求,进一步做好海口市餐饮服务疫情防控工作,巩固来之不易的疫情防控成果,保障餐饮消费健康安全,在此疫情防控的关键时刻,海口市餐饮烹饪行业协会发出如下倡议:
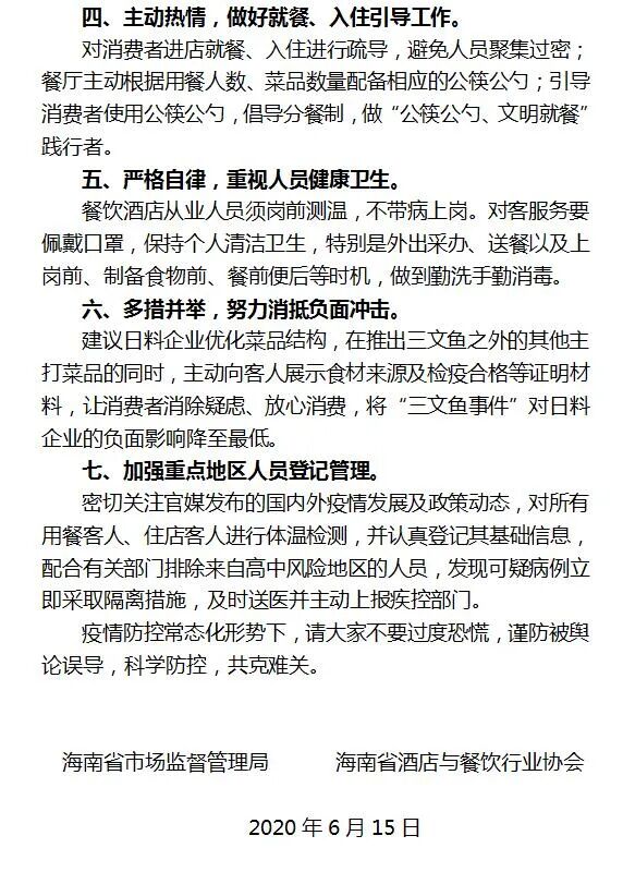
一、提高责任意识、强化社会担当,高规格落实各项防疫工作。
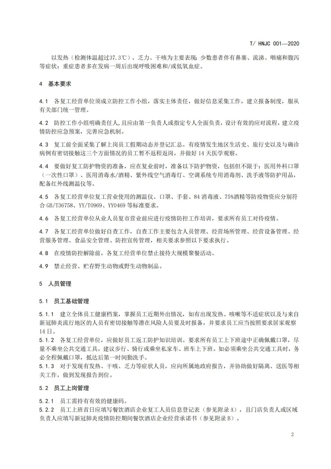
1、充分认识疫情防控形势的复杂性、严峻性,深入贯彻习总书记重要指示和党中央决策部署,严格落实各项疫情防控要求;
2、全面执行各项疫情防控措施,提升责任意识,参照海南省市场监督管理局《海南省酒店餐饮行业常态化疫情防控经营服务管理倡议书》、海南省酒店与餐饮行业协会《餐饮酒店企业复工经营新冠肺炎疫情防控》团体标准,充分发挥餐饮服务经营单位社会担当,与疫情战斗到底,切实抓好疫情防控各项工作。
二、落实防疫要求、提升防控力度,高质量做好营业前防控准备。
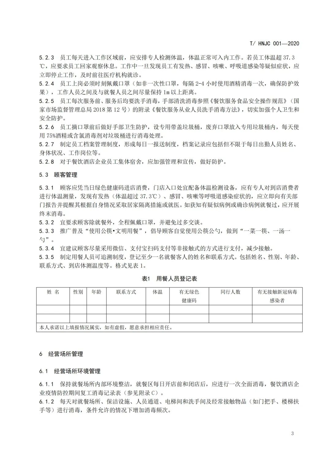
1、加强上岗员工健康管理,每日营业前做好员工健康状况登记,掌握员工流动及健康情况;
2、加强餐具及就餐环境的清消管理,每日营业前加强对公用餐具、公共就餐区域的清洁消毒,有条件的餐饮服务单位可在电梯口、收银台等处配备洗手消毒剂;
3.做好日常防控宣传和防护物资准备,加强疫情防控和食品安全知识的学习培训,每日开展晨检并如实做好记录,加强个人防护,规范穿戴工作衣帽,佩戴口罩。
三、科学常态防疫,加强防范措施,多环节做好营业中各项防控。
1、建立用餐人员可追溯制度,入口处检查“防疫健康码”或“行程卡”,均为绿码且体温检测合格后方可进入用餐;
2、严格落实“一米线”工作,在等候区、收银台、取餐处设置等候“一米线”,提倡非接触式点餐、结账。;
3、加强经营场所环境通风,尽量采用自然通风,加强室内空气流通;
4、倡导文明用餐,提示消费者进店或餐前进行手部清洗或消毒,提供“一菜一公筷、一汤一公勺”,或者“一人一公筷、一人一公勺”服务;
5、提供网络餐饮服务的单位,实行配送员“无接触取餐”,做好配送员体温监测工作。
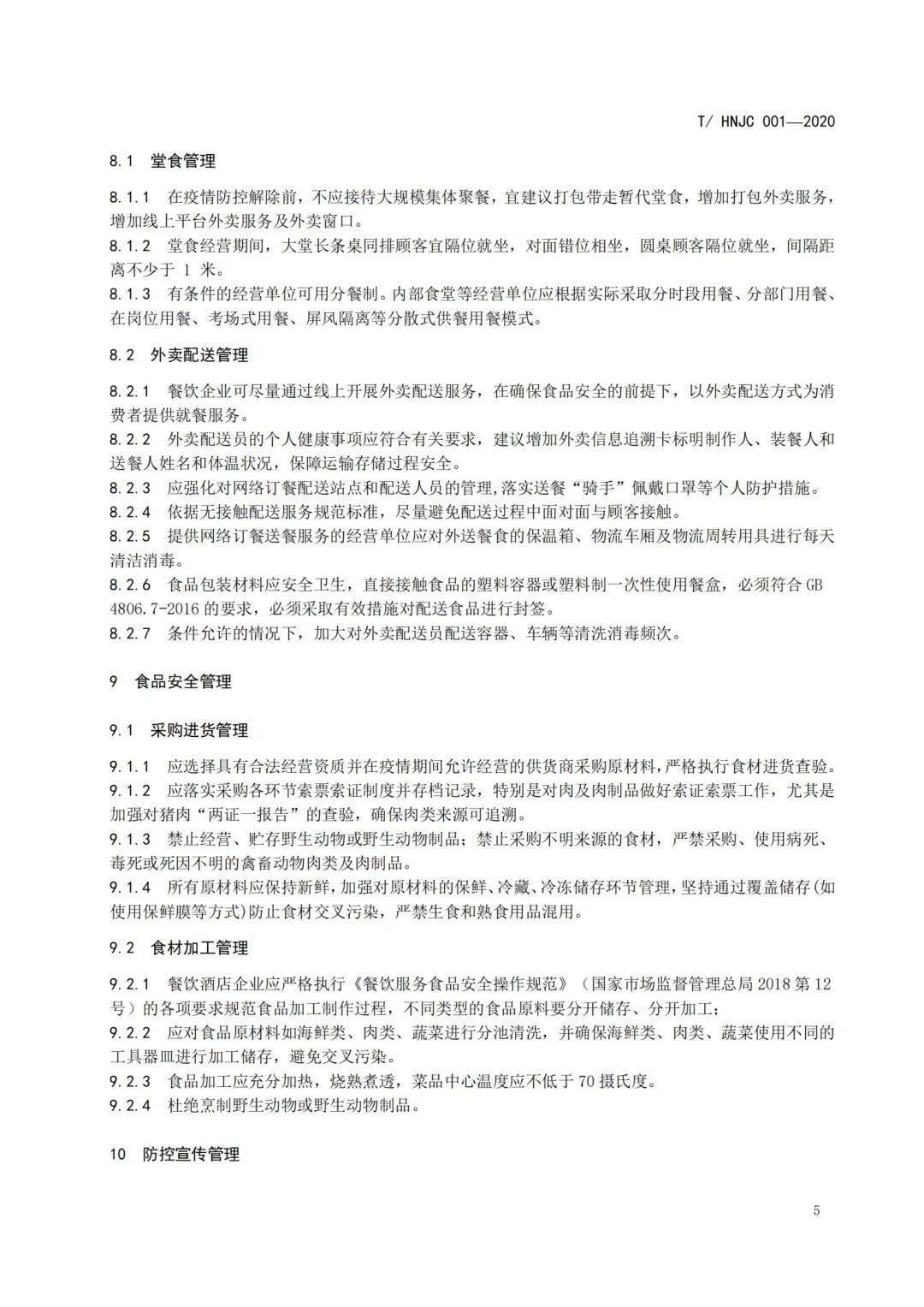
四、采购加工可溯源,规范应急有预案,多举措做好食安防疫。
1、确保食品原材料安全可追溯,严格落实进货查验及索证索票制度;
2、采购使用进口冷链食品保证“三证”(检验检疫证、消毒证明、核酸检测证明)齐全,严禁采购使用野生动物及其制品、来源不明的禽畜肉类及其制品;
3、严格按照《餐饮服务食品安全操作规范》进行加工操作,做到生熟分开,烧熟煮透,确保食品加工制作用具和餐(饮)具清洗消毒符合保障食品安全的有关规定;
4、发现员工出现发热等异常情况时,应及时上报所在社区,及时送至定点医疗机构就诊排查新冠肺炎;
5、发现顾客出现发热、出示非绿色健康码或境内外中高风险地区旅居史等异常情况时,应禁止其进入餐厅,及时上报所在社区,并告知其到就近的定点医疗机构就诊;
6、发现新冠肺炎确诊患者、疑似患者和无症状感染者时,应立即停业,配合相关部门完成应急处置。
疫情并未结束,战"疫"仍在继续,疫情面前显担当,让我们行动起来,共同打好疫情防控这场硬仗!
海口市餐饮烹饪行业协会
2021年8月2日
海南省酒店与餐饮行业协会
微信 : hnjcx2013
电话:0898-65343645
传真:0898-65324957
文章来源:海南酒店餐饮行业协会公众号
风险提示及免责条款
[温馨提示] 文章来源于海南酒店餐饮行业协会公众号,转载注明原文出处,此文观点与查生意无关,理性阅读,版权属于原作者若无意侵犯媒体或个人知识产权,请联系我们,本站将在第一时间删掉 ,查生意仅提供信息存储空间服务。


