2024.03.07 12:28
《餐饮企业绿色后厨管理规范》、《餐饮绿色外卖管理规范》正式获批海南省地方标准
文章来源:海南酒店餐饮行业协会公众号
为落实海南省质量强省领导小组印发的《海南省绿色标准体系建设三年行动方案》(琼...
为落实海南省质量强省领导小组印发的《海南省绿色标准体系建设三年行动方案》(琼质强省〔2019〕1号)文件精神和海南省市场监督管理局《关于下达绿色标准体系地方标准项目制定工作计划的通知》(琼市监标函〔2019〕28号)文件要求,由海南省商务厅委托,海南省酒店与餐饮行业协会牵头组织行业专家共同编制的《餐饮企业绿色后厨管理规范》、《餐饮绿色外卖管理规范》,现已通过省市场监督管理局正式批准为海南省地方标准,并于“地方标准信息服务平台”全文公开发布:
海南省市场监督管理局通告
地方标准信息服务平台公示
标准正式稿
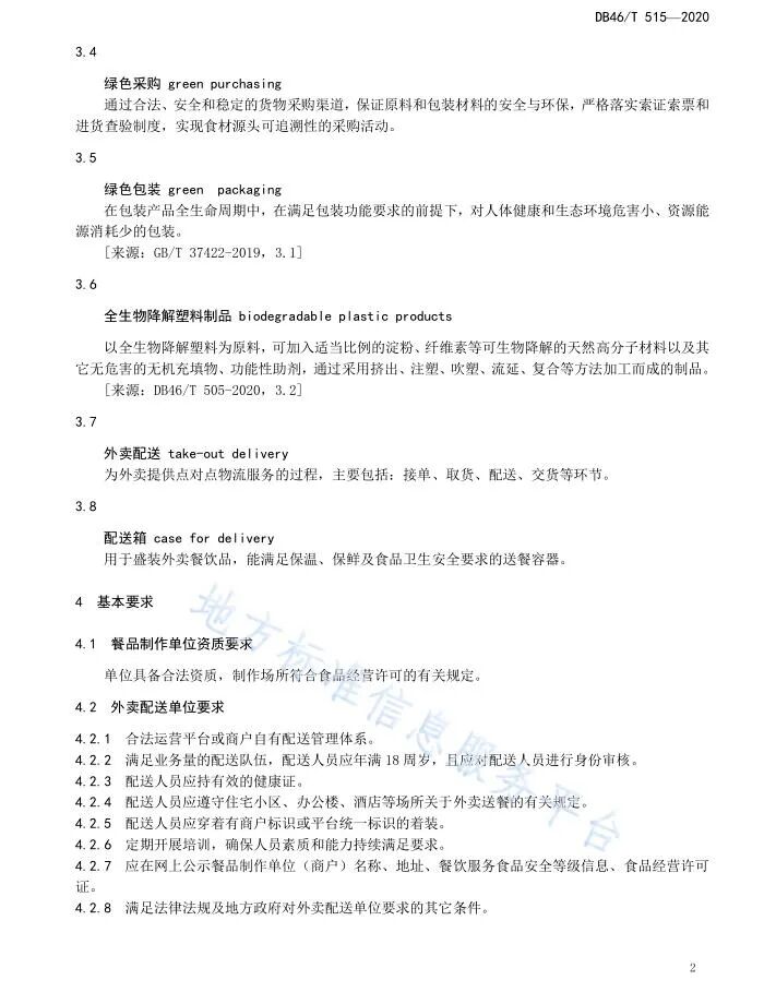
《餐饮绿色外卖管理规范》
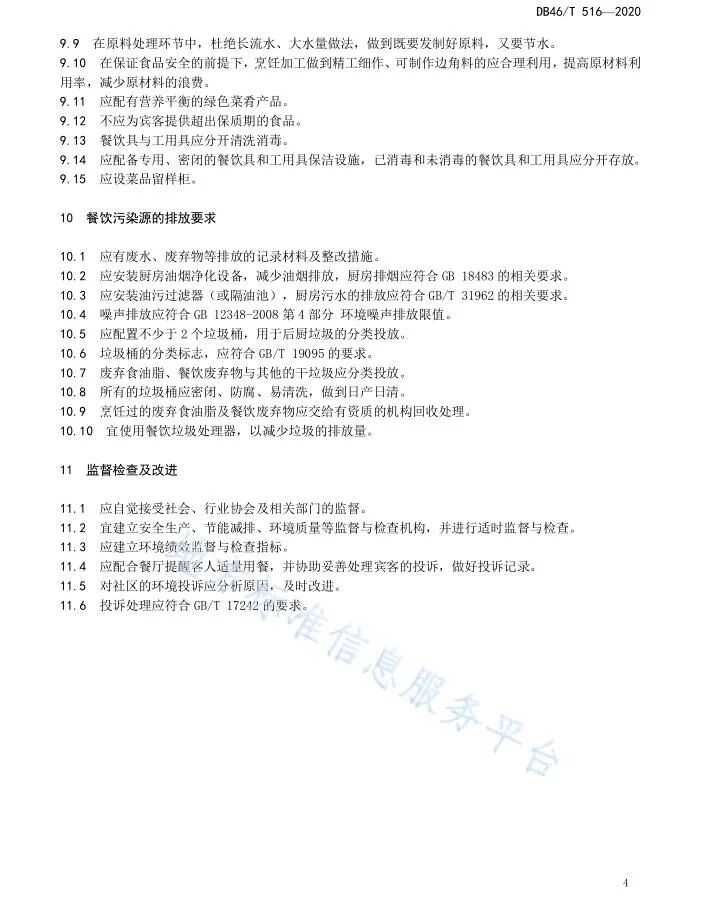
《餐饮企业绿色后厨管理规范》
海南省酒店与餐饮行业协会
微信 : hnjcx2013
电话:0898-65343645
传真:0898-65324957
文章来源:海南酒店餐饮行业协会公众号
风险提示及免责条款
[温馨提示] 文章来源于海南酒店餐饮行业协会公众号,转载注明原文出处,此文观点与查生意无关,理性阅读,版权属于原作者若无意侵犯媒体或个人知识产权,请联系我们,本站将在第一时间删掉 ,查生意仅提供信息存储空间服务。


