2024.03.07 12:29
《海南鸡饭烹制规范》、《海口市琼菜名店认定》 团体标准正式发布宣贯
文章来源:海南酒店餐饮行业协会公众号
点击上方关注我们!为推动海口市餐饮业国际化和标准化,完善我市餐饮业标准体系建设,...
点击上方关注我们!
为推动海口市餐饮业国际化和标准化,完善我市餐饮业标准体系建设,助力海口市培育、创建“国际美食之都”,传承与创新“海南鸡饭”文化,宣传推广海口琼菜名店,提升海口市餐饮行业竞争软实力,结合世界中餐业联合会《海口市申报“世界美食之都”考察报告》相关建议,由海口市商务局支持,海南省酒店与餐饮行业协会组织行业专家共同草拟的《海南鸡饭烹制规范》、《海口琼菜名店认定》团体标准,已于日前在全国团体标准信息平台正式发布。
为做好相关团体标准的宣贯工作,加强海口市餐饮领域团体标准体系建设,积极贯彻实施标准化战略,向海口市相关餐饮企业广泛宣传普及《海南鸡饭烹制规范》、《海口市琼菜名店认定》团体标准,助力海南鸡饭烹制企业和海口市琼菜企业有效运用标准化开拓市场,提升企业综合能力,2020年11月26日晚上,海南省酒店与餐饮行业协会在海南大院开展的第二届中国(海口)琼菜美食节启动仪式上,对《海南鸡饭烹制规范》、《海口市琼菜名店认定》团体标准正式发布并开展宣贯。省归国华侨联合会党组成员、副主席苏燕,省科技厅副巡视员林道足,中国饭店协会专职副会长张景富,省市场监督管理局餐饮处杨忠银,海口市旅游文化广电局调研员杨昭山,中国侨商会常务副会长、香港通澳集团投资有限公司董事长钟保家,海南省华商联谊会会长、海南铭泰医学工程有限公司董事长潘家森,国际火锅联盟主席、刘一手火锅创始人刘松,中国饭店协会名厨委副主席、广州欧锦和餐饮管理有限公司执行官欧锦和,广东省烹饪协会副会长、广东省酒店协会副会长、汕头市酒店协会会长唐逸萍,杭帮菜研究会会长、杭州陆氏集团董事长陆魁德,中国侨商会常务理事、澳门信和宇集团董事长吴辉,中国侨商会常务理事、山西省侨商会会长、山西阳光环保科技有限公司董事长畅瑞钢,中国侨商会常务理事、加拿大华商总会主席、CAC集团公司董事长林金龙,日本海南总商会会长符明潮,马来西亚海内外杂志社社长继炳义,新浪海南总经理冯林辉以及海南省侨联所邀请的来自英国、美国、马来西亚、泰国、新加坡等16个国家和地区的27名侨商代表和400多家知名餐饮酒店企业负责人、新闻媒体记者参加。
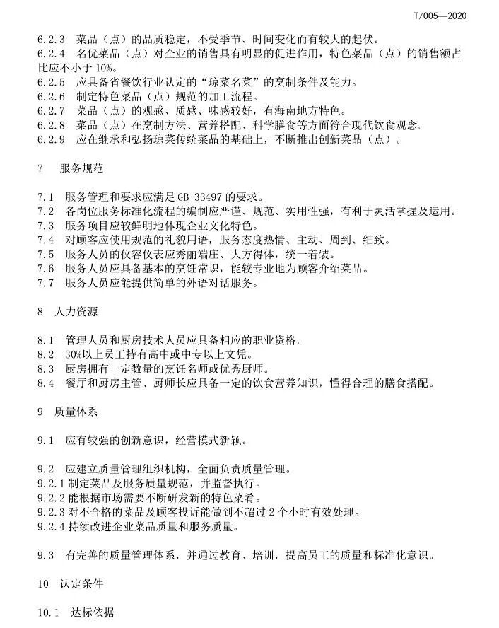
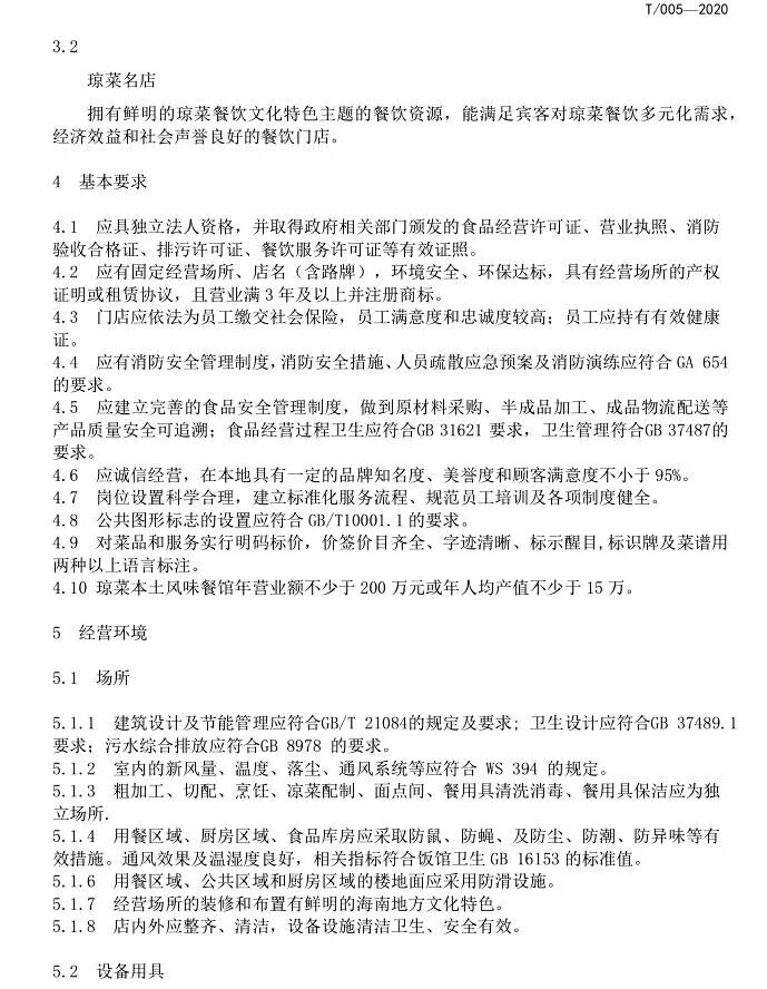
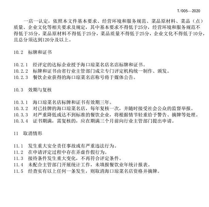
省酒餐协副会长兼秘书长陈刚代表标准起草组对《海口琼菜名店认定》团体标准开展宣贯,从范围、规范性引用文件、术语与定义、基本要求、经营环境、菜品质量及特色、服务规范、人力资源、质量体系、认定条件、取消情形及海口琼菜名店认定指标分值设置表等方面宣讲《海口琼菜名店认定》团体标准。
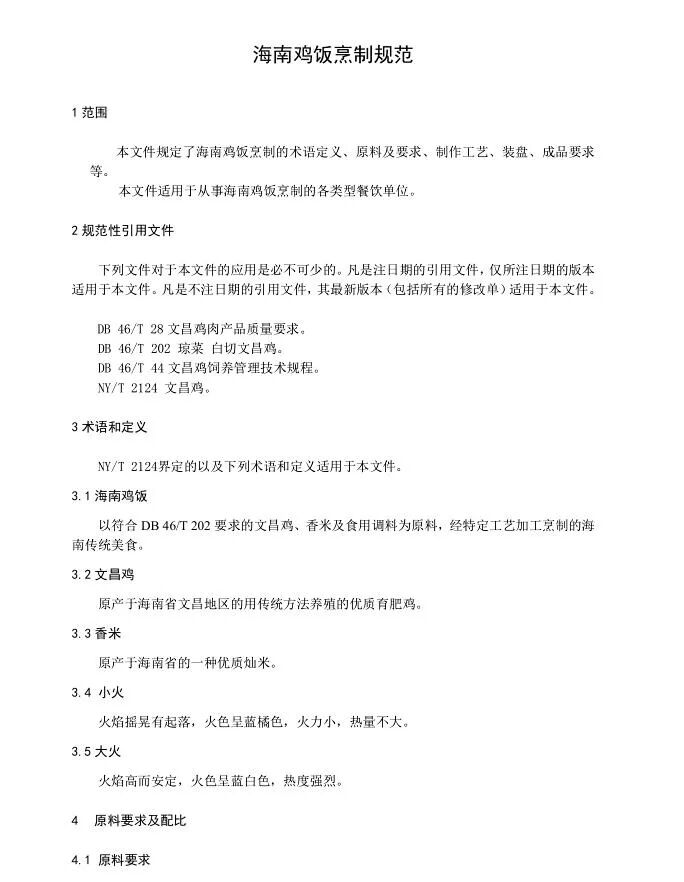
海南经贸职业技术学院烹饪专业负责人赵福振代表标准起草组对《海南鸡饭烹制规范》团体标准开展宣贯,从“范围、规范性引用文件、术语和定义、原料要求及配比、制作工艺、装盘要求、成品的感官要求”等角度宣讲标准相关内容,分享海南鸡饭烹制规范。
海南国际旅游消费中心建设及海口国际美食之都建设的开展,对我市标准化建设提出了新的更高要求。《海口琼菜名店认定》、《海南鸡饭烹制规范》团体标准的发布与宣贯,将有力推动我市餐饮业国际化、标准化、品牌化建设,未来协会将联合行业主管部门,进一步规范海口市餐饮行业发展,引导行业企业把标准学以致用、执行到位,为海南国际旅游消费中心建设和海口国际美食之都建设提供高质量标准化服务。
关于发布《海南鸡饭烹制规范》及《海口琼菜名店认定》
团体标准的公告
《海南鸡饭烹制规范》
《海口琼菜名店认定》
海南省酒店与餐饮行业协会
微信 : hnjcx2013
电话:0898-65343645
传真:0898-65324957
文章来源:海南酒店餐饮行业协会公众号
风险提示及免责条款
[温馨提示] 文章来源于海南酒店餐饮行业协会公众号,转载注明原文出处,此文观点与查生意无关,理性阅读,版权属于原作者若无意侵犯媒体或个人知识产权,请联系我们,本站将在第一时间删掉 ,查生意仅提供信息存储空间服务。


