2024.03.07 12:30
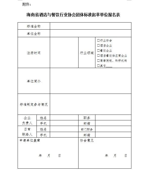
关于征集《餐饮夜市美食街区星级评定》等团体标准参编单位的通知
文章来源:海南酒店餐饮行业协会公众号
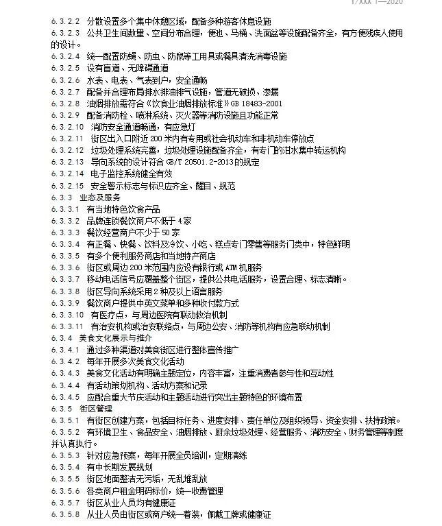
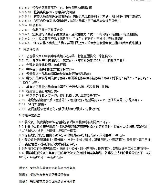
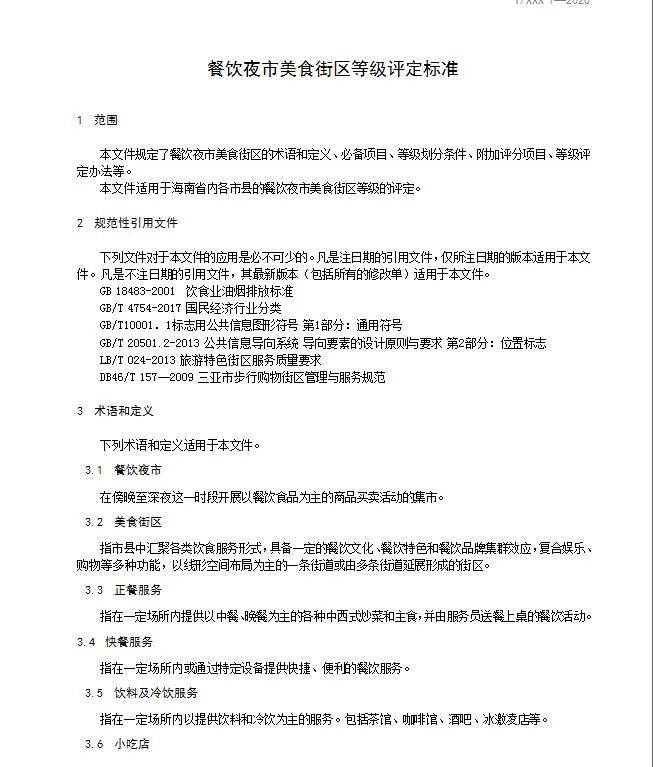
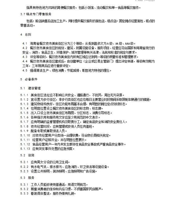
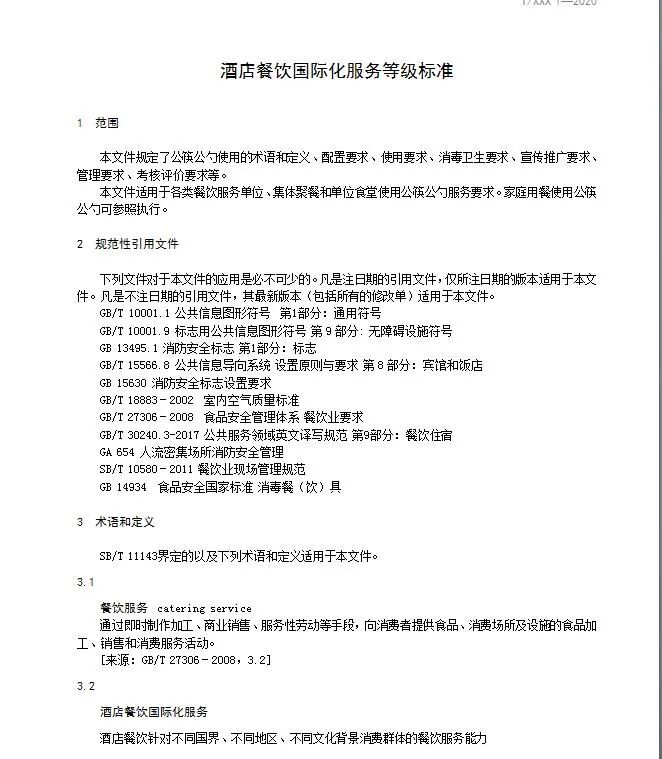
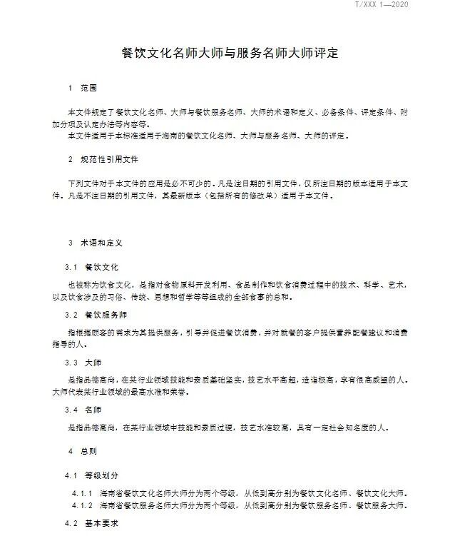
餐饮夜市美食街区等级评定标准餐饮文化名师大师与服务名师大师评定酒店餐饮国际化服务...
文章来源:海南酒店餐饮行业协会公众号
风险提示及免责条款
[温馨提示] 文章来源于海南酒店餐饮行业协会公众号,转载注明原文出处,此文观点与查生意无关,理性阅读,版权属于原作者若无意侵犯媒体或个人知识产权,请联系我们,本站将在第一时间删掉 ,查生意仅提供信息存储空间服务。
首页 / 要闻 / 连锁经营 / 关于征集《餐饮夜市美食街区星级评定》等团体标准参编单位的通知
2024.03.07 12:30
文章来源:海南酒店餐饮行业协会公众号
餐饮夜市美食街区等级评定标准餐饮文化名师大师与服务名师大师评定酒店餐饮国际化服务...
文章来源:海南酒店餐饮行业协会公众号
风险提示及免责条款
[温馨提示] 文章来源于海南酒店餐饮行业协会公众号,转载注明原文出处,此文观点与查生意无关,理性阅读,版权属于原作者若无意侵犯媒体或个人知识产权,请联系我们,本站将在第一时间删掉 ,查生意仅提供信息存储空间服务。