首页 / 要闻 / 连锁经营 / 【中山家电】组织参加2020年广州(中国)国际防疫物资展览会的通知

【中山家电】组织参加2020年广州(中国)国际防疫物资展览会的通知

2024.03.11 11:34

文章来源:中山市家电行业协会公众号

摘要:

点击上方,轻松关注!! 为有序引导国内外对防疫物资的采购需求,2020年广州(...

点击上方,轻松关注!!

为有序引导国内外对防疫物资的采购需求,2020年广州(中国)国际防疫物资展会将于6月举办。本届展会汇集全国,尤其是珠三角地区的优质防疫物资原料、设备、生产、外贸、物流和认证检测机构,并邀请海关等政府部门参与,现场解答和处理需求方、供应方对产品认证和出口资质问题。现组织会员企业参展。

一、参展时间


2020 年6月10-11日


二、展会地点


中国进出口商品交易会展馆C区16.2号馆


三、展区划分

原材料、设备区


 

防粘布、熔喷布、鼻梁条、ABS塑料外壳、PCB电路板、液晶屏、传感器、天然乳胶、防护服面料、防护服拉链、PTFE防护膜、口罩及防护服检测仪设备、呼吸器等呼吸防护用品机械设备、一次性平面口罩一拖二全自动生产线等。


防疫产品展区


 

N95口罩、医用外科口罩、一次性医用口罩、医用手套、医用帽子、医用防护服、全面型呼吸防护器、负压救护车、负压担架、75%酒精、消毒湿巾、消毒水、免洗手消毒剂、灭菌灯、空气净化喷雾机、紫外线灯车、消毒通道、额温枪、体温计、手持红外体温测试仪、热成像快速体温筛查仪、诊断试剂等。


综合服务区


 

主要认证机构、诊断检测机构、清关、仓储物流、供应链金融、IT服务、其他服务有关的第三方服务企业。


四、展位费用



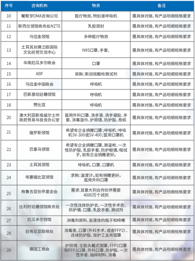
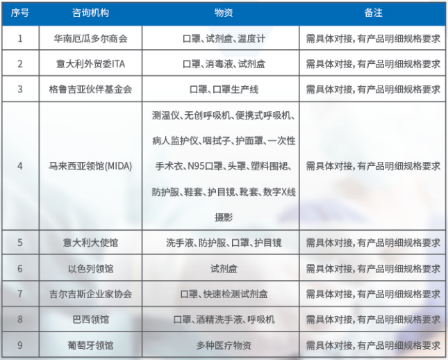
五、部分国家政府采购需求


六、报名方式


请有兴趣参展的企业于2020年5月22日下午16:00前填妥《参展意向表》回传至协会秘书处。《参展意向表》以及展会详情请点击下方“阅读原文”进入协会官网下载。

联系人:刘小姐、罗小姐,

电话:0760-22519228、22519223

邮箱:zsjdxh@163.com。


中山市家用电器行业协会

0760-22519221

www.zsjdxh.org

zsjdxh@163.com

中山市南头镇南头大道中59号

文章来源:中山市家电行业协会公众号

风险提示及免责条款

[温馨提示] 文章来源于中山市家电行业协会公众号,转载注明原文出处,此文观点与查生意无关,理性阅读,版权属于原作者若无意侵犯媒体或个人知识产权,请联系我们,本站将在第一时间删掉 ,查生意仅提供信息存储空间服务。

发表评论 (0)
0/200
暂无评论哦,快来评论一下吧!