2024.03.11 14:34
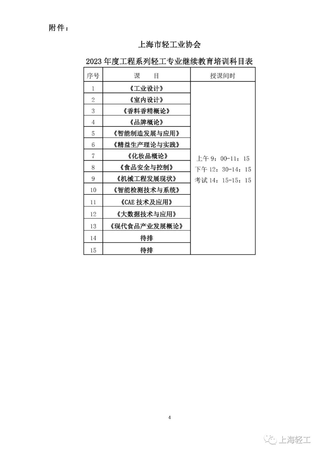
上海市轻工业协会2023年工程系列轻工专业继续教育专业科目培训计划
文章来源:上海家用电器行业协会公众号
上海轻工2023-03-27 09:30发表于上海...
上海轻工2023-03-27 09:30发表于上海
文章来源:上海家用电器行业协会公众号
风险提示及免责条款
[温馨提示] 文章来源于上海家用电器行业协会公众号,转载注明原文出处,此文观点与查生意无关,理性阅读,版权属于原作者若无意侵犯媒体或个人知识产权,请联系我们,本站将在第一时间删掉 ,查生意仅提供信息存储空间服务。


