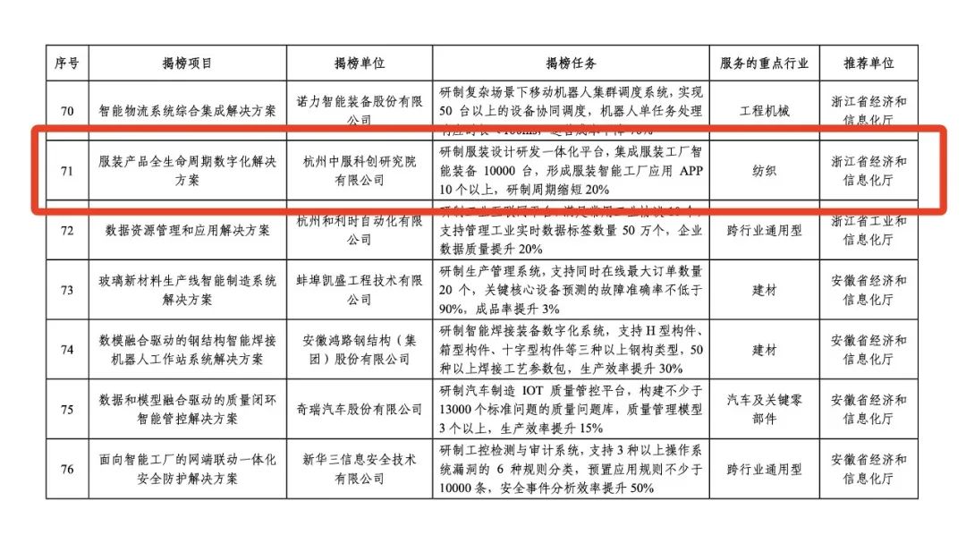
在工业和信息化部会同市场监管总局开展的2023年度智能制造系统解决方案揭榜挂帅项目申报工作中,中国服装科创研究院作为全国唯一的服装业数字化平台服务商,成功入选该项目名单。此次入选展现了中国服装科创研究院在智能制造领域的卓越实力和行业领先地位。2023年度“揭榜挂帅”项目的核心任务是聚焦智能工厂和智慧供应链建设,特别强调在21个智能制造系统解决方案的攻关方向上的创新。这一政策旨在发掘和培育掌握关键核心技术、具备强大自主可控供给能力的单位,推动工艺、装备、软件、网络技术的深度融合,打破传统制造业的局限,提升智能制造集成服务能力。中国服装科创研究院在此次项目中的入选,得益于在智能制造系统解决方案中的多项创新。研究院不仅推动了服装设计、生产流程的自动化和数据驱动的创新,而且在智能工厂建设和智慧供应链管理领域取得了显著成效。特别是其在关键核心技术如计算机视觉、机器学习、物联网以及5G技术的应用,大大提高了生产效率,降低了成本,同时提升了市场响应速度和客户体验。截至今日,研究院已为安踏、特步、李宁、乔丹、影儿集团、之禾、歌力思、南山集团、乔顿、莎美娜 、富华等众多纺织服装龙头企业提供了数字化转型咨询规划和智能工厂全流程软硬件一体化解决方案,获得市场的深度认可和口碑。研究院橙织工业互联网平台携手杭州、厦门、泉州、广东、深圳和香港产业集群,通过数字化快反工厂等级认定服务和SaaS标准化软件,深度赋能和链接产业集群数千家中小微企业,为推动产业数字化和数字产业化作出重要贡献!中国服装科创研究院将持续致力于智能制造技术的研究和创新,为提升全球服装行业的数字化和智能化水平贡献力量。
(图源:工业和信息化部)
热点聚焦|2023中国市场体育品牌百强榜诞生,本土品牌表现亮眼!
关于征集2024年中国服装协会团体标准计划项目的通知
关于中国服装协会组织赴斯里兰卡、孟加拉国、印尼三国调研交流的通知
现代化产业体系取得积极进展,系统推进纺织新型工业化!中国纺联2023年度工作总结大会在京举行

