首页 / 要闻 / 连锁经营 / “2023年度十大类纺织创新产品”发布,多家会员企业产品上榜

“2023年度十大类纺织创新产品”发布,多家会员企业产品上榜

2024.03.13 10:21

文章来源:浙江省服装行业协会公众号

摘要:

为贯彻落实《国务院办公厅关于开展消费品工业“三品”专项行动营造良好市场环境...


为贯彻落实《国务院办公厅关于开展消费品工业“三品”专项行动营造良好市场环境的若干意见》(国办发〔2016〕40号)及工业和信息化部消费品工业司积极开展数字“三品”行动的精神,受工业和信息化部消费品工业司委托,中国纺织工业联合会开展了2023年度十大类纺织创新产品培育和推广工作。中国纺织工业联合会对申报企业及产品进行了资格和形式审查、消费者投票和专家评定,于11月14日公布“2023年度十大类纺织创新产品”名单。
协会会员企业中,江南布衣服饰有限公司的[双面穿羽绒服]、[零料回收再利用超长款双面呢大衣]分别获“时尚流行产品”和“绿色低碳产品”称号;雅戈尔服装控股有限公司的[宾霸/棉高支强捻免烫衬衫]、[汉麻/桑蚕丝/粘胶色织大提花凉席]分别获“时尚流行产品”和“居家舒适产品”称号;杭州万事利丝绸数码印花有限公司的[“亭台楼阁”精准定位印花连衣裙]获“非遗创新产品”称号;浙江森马教育科技有限公司及森马服饰服份有限公司的[科技“芯”智慧校服]和[闪电秒干T]分别获“数字科技产品”和“运动功能产品”称号;杭州贝嘟科技有限公司的[自然凉运动休闲裤]获“运动功能产品”称号。


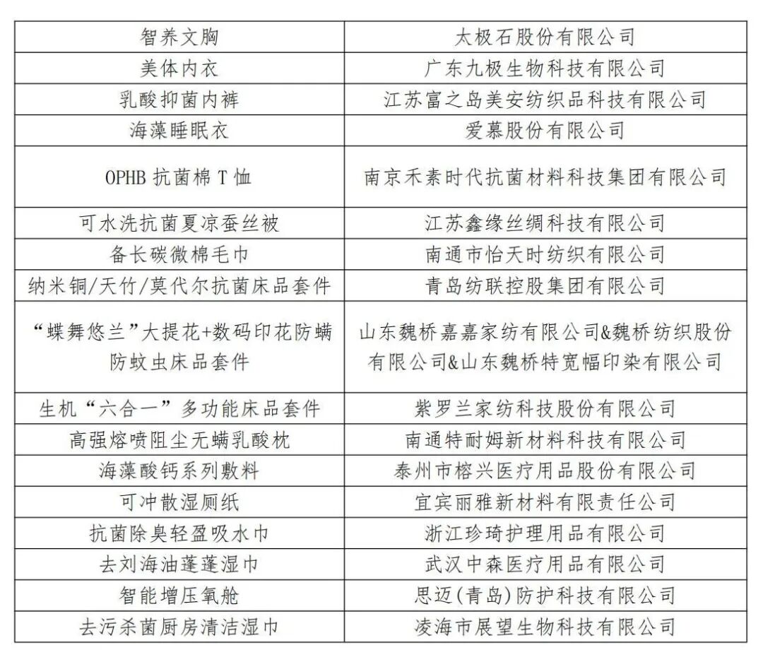
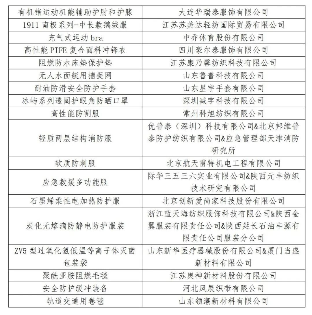
2023年度十大类纺织创新产品十大精品

获选产品及单位名单

(排名不分先后)



2023年度十大类纺织创新产品

获选产品及单位名单

(排名不分先后)


时尚流行产品



非遗创新产品



数字科技产品



户外露营产品



运动功能产品



居家舒适产品



老年用产品



安全防护产品



健康卫生产品



绿色低碳产品



来源:中国纺织信息中心


文章来源:浙江省服装行业协会公众号

风险提示及免责条款

[温馨提示] 文章来源于浙江省服装行业协会公众号,转载注明原文出处,此文观点与查生意无关,理性阅读,版权属于原作者若无意侵犯媒体或个人知识产权,请联系我们,本站将在第一时间删掉 ,查生意仅提供信息存储空间服务。

发表评论 (0)
0/200
暂无评论哦,快来评论一下吧!