2024.03.13 10:24
关于报送2020年全国服装行业百强企业资料的通知
文章来源:浙江省服装行业协会公众号
各地服装协(商)会及相关会员单位: 为宣传和展现我国服装行业优势企业发展状况,...
各地服装协(商)会及相关会员单位:
为宣传和展现我国服装行业优势企业发展状况,中国服装协会决定在会员单位范围内开展基于自愿参与原则的“2020年服装行业百强企业”评价活动。请申报企业按通知要求,在2021年5月20日前将报送资料(原件)一式两份、加盖当地税务部门印章或会计事务所出具的审计章,寄送至本会秘书处进行审核。
为维护此项工作的严肃性与公正性,本会将严格审核企业报送的资料,确保此项工作顺利开展。具体申报细则请阅读附件通知。
寄送地址:
浙江省服装行业协会
地址:杭州市江干区城星路89号尊宝大厦银尊2604
联系人:蒋楠 13588209896 夏苏文 15958019628
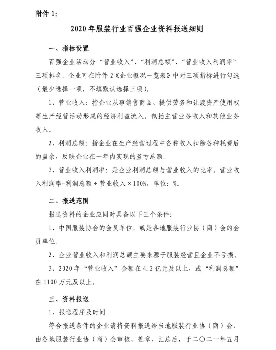
百强企业报送细则
文章来源:浙江省服装行业协会公众号
风险提示及免责条款
[温馨提示] 文章来源于浙江省服装行业协会公众号,转载注明原文出处,此文观点与查生意无关,理性阅读,版权属于原作者若无意侵犯媒体或个人知识产权,请联系我们,本站将在第一时间删掉 ,查生意仅提供信息存储空间服务。


