2024.03.13 14:09
这些纺织服装项目入选“2024年河南省第一批重点建设项目”名单!
文章来源:河南省服装行业协会公众号
520个项目总投资约2.1万亿元!2024年河南省第一批重点建设项目名单敲定近日...
2024年河南省第一批重点建设项目名单敲定
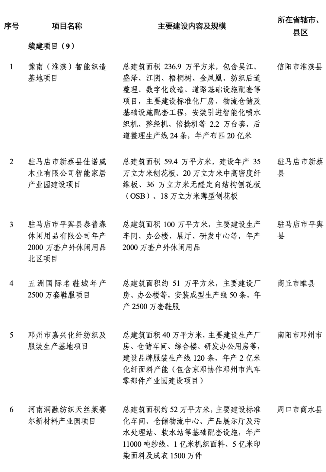
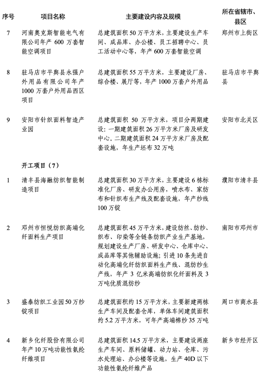
近日,河南省发展和改革委员会公布了2024年第一批重点建设项目名单,入选项目共计520个,总投资约2.1万亿元,年度计划投资约5830亿元,涵盖创新驱动能力提升、基础设施建设、新型基础设施建设、产业转型发展、绿色低碳转型、民生社会事业改善等六大领域,其中这些轻纺项目入选重点项目名单!
文章来源:河南省服装行业协会公众号
风险提示及免责条款
[温馨提示] 文章来源于河南省服装行业协会公众号,转载注明原文出处,此文观点与查生意无关,理性阅读,版权属于原作者若无意侵犯媒体或个人知识产权,请联系我们,本站将在第一时间删掉 ,查生意仅提供信息存储空间服务。


