2024.03.13 14:13
河南省服装行业形象设计师职业技能竞赛 正式启动!
文章来源:河南省服装行业协会公众号
为弘扬工匠精神,传承美业文化,加快高技能人才队伍建设,由河南省服装行业协会、河南...
为弘扬工匠精神,传承美业文化,加快高技能人才队伍建设,由河南省服装行业协会、河南省财贸轻纺烟草工会、河南省职业技能等级评价指导中心联合主办的2023河南省服装行业形象设计师职业技能竞赛正式拉开序幕!
大赛贯彻“发现美、创造美、传递美”的理念,同期启动模特海选活动,入围模特将与形象设计师联袂演绎美的真谛和神韵,彰显和弘扬新时代生活的魅力风采。大赛将形象设计师匠心技艺与模特风采秀演完美融合,打造一台惊世绝美、盛况空前的集服装搭配、造型设计、传统美学、现代时尚为一体的绝美盛事。
参赛对象
凡在我省从事服装及形象设计相应岗位的人员均可报名参赛。
赛项设置
1、时尚造型:选手需自主完成系列作品搭配设计,服装3-5套。
2、汉服造型:选手需完成整体造型不少于1套。
报名方式
大赛采取线上报名,选手需将报名材料电子版9月30日前发送至邮箱:453631666@qq.com,压缩文件名“赛项+姓名”方式。
联 系 人:
高亚爽13949057660
徐社党18337125555
王新端13783640540
联系地址:郑州市管城回族区经开区经南三路16号华美龙大厦1号楼19楼
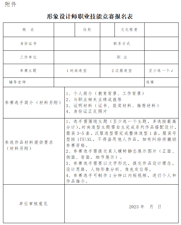
附件: 2023年河南省行业职业技能竞赛——形象设计师职业技能竞赛报名表
-END-
欢迎将文章分享到朋友圈
喜欢就点个在看吧
文章来源:河南省服装行业协会公众号
风险提示及免责条款
[温馨提示] 文章来源于河南省服装行业协会公众号,转载注明原文出处,此文观点与查生意无关,理性阅读,版权属于原作者若无意侵犯媒体或个人知识产权,请联系我们,本站将在第一时间删掉 ,查生意仅提供信息存储空间服务。


