2024.03.13 14:27
抖音服饰箱包报告:女装占超七成份额,内衣裤袜强势增长
文章来源:河南省服装行业协会公众号
衣、食、住、行是人们生活的四大元素,服装在我国所有行业中抢占第四的重要位置,亦是...
衣、食、住、行是人们生活的四大元素,服装在我国所有行业中抢占第四的重要位置,亦是国民经济基础性行业。
疫情影响下,2021年服装销售额迎来报复性增长。进入2022年后我国服装业整体运行稳中趋缓;不过消费者线上消费习惯已渐养成,服装网上零售额增速呈持续加大态势,未来增长空间依旧巨大。
《2022年一季度服饰鞋包行业报告》分析了抖音兴趣电商在服饰鞋包行业过去一年多的数据变化,一起看下所蕴含的商业价值与市场走向吧。
▲蝉妈妈·抖音服饰鞋包行业分析报告
一
抖音电商服饰箱包基本面分析
1、增长动能已得到释放,我国服装业整体运行稳中趋缓
▲蝉妈妈·抖音服饰鞋包行业分析报告
2018-2022年限额以上,服装商品零售额增速及大盘增速情况
在疫情得到有效控制后,被抑制的服装消费需求呈现爆发性释放,2021年服装类商品销售额大幅拉升,同比增14%。
增长动能的充分释放,叠加春运受阻等因素的影响,2022年1-2月服装类商品销售额涨势回缓趋平。
▲蝉妈妈·抖音服饰鞋包行业分析报告
2、服装网上零售额增速持续加大,赶超大盘增速
2022年1-2月实物商品零售线上率有所回归,不过仍高于疫前的实物商品零售线上率,可见消费者的线上消费习惯已逐渐养成,未来实物商品网上零售增长空间仍旧巨大。
▲蝉妈妈·抖音服饰鞋包行业分析报告
2018-2022年穿类实物商品,网上零售额增速及大盘增速情况
自2020年起,穿类实物商品网上零售额增速持续加大,至2022年1-2月穿类实物商品网上零售额增速已赶超实物商品网上零售额增速,穿类实物商品网上零售形势向好。
▲蝉妈妈·抖音服饰鞋包行业分析报告
3、抖音服饰鞋包繁荣发展,换季特征显著
服饰鞋包常年雄踞抖音品类销售额占比TOP1的宝座,从2021年1月-2022年3月服饰鞋包品类销售额走势来看,整体呈现波动式上涨趋势,2021年5月开始涨幅基本与大盘持平。
此外,服饰鞋包易受季节、大促、节日等因素影响而获得较大的增长,因此把握春夏、秋冬装上新季和电商节点大促开展精准营销是商家获得销售额增长的关键。
▲蝉妈妈·抖音服饰鞋包行业分析报告
4、达人直播仍为服饰鞋包的主战场,品牌自播“加码”
对比2021年与2022年一季度抖音服饰鞋包的销售额构成变化情况可以看出:
达人直播仍为主战场,占据超六成的市场份额;
品牌自播市占率经历2021年二季度的低点后持续上升,市占率由2021年二季度的25.8%提升至2022年一季度的33.1%,并赶超2021年一季度的市占率。
▲蝉妈妈·抖音服饰鞋包行业分析报告
二
抖音服饰鞋包内容生态分析
1、场均直播时长下降,精品内容驱动价值增长
对比2022年一季度抖音服饰鞋包与大盘的直播热度同比增幅可以看出:
服饰鞋包直播受到内容生产者的追捧,成为互动、转粉、拨草利器,2022年一季度服饰鞋包的直播与看播热度同比增幅均赶超大盘。
2022年一季度服饰鞋包的场均直播时长同比降幅超大盘,比起之前的长时间直播,在目标用户的活跃时间段开播,吸引的观众更精准,直播互动与转化率更高;且根据部分业内人士反馈,适时停播,可以腾出时间进行快速复盘,及时调整合适的投放运营策略,用精品内容和合适的投放运营策略来驱动价值增长。
▲蝉妈妈·抖音服饰鞋包行业分析报告
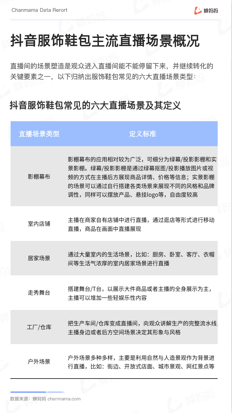
2、抖音服饰鞋包主流直播场景概况
直播间的场景塑造是观众进入直播间能不能停留下来,并继续转化的关键要素之一,以下归纳出服饰鞋包常见的六大直播场景类型。
▲蝉妈妈·抖音服饰鞋包行业分析报告
3、大量服饰鞋包视频创作者的涌入,助推内容创作快速增长804%
对比2022年一季度抖音服饰鞋包与大盘的视频创作、互动转化热度同比增幅可以看出:
大量服饰鞋包视频创作者的涌入,助推内容创作快速增长,2022年一季度两者同比涨幅均超800%。
▲蝉妈妈·抖音服饰鞋包行业分析报告
4、服饰鞋包短视频,呈现丰富多元化的内容生态现象
2022年一季度抖音服饰鞋包相关热门营销话题:
▲蝉妈妈·抖音服饰鞋包行业分析报告
三
抖音电商服饰鞋包人群观察
1、女性用户主导抖音服饰鞋包市场,占据超七成的比重
2022年一季度,抖音服饰鞋包高潜人群中女性用户占据超七成的比重,女性用户对抖音服饰鞋包内容的关注度明显高于男性用户。
▲蝉妈妈·抖音服饰鞋包行业分析报告
2022年一季度,抖音服饰鞋包男女性用户重点关注的品类出现明显季节性,T恤、休闲裤、牛仔裤、卫衣、衬衫、polo衫、夹克等春夏装单品收获男性用户的高关注;半身裙、吊带、短裤、连衣裙等夏装单品收获女性用户的高关注,女性用户对服饰鞋包的需求相对而言更加前置化;
▲蝉妈妈·抖音服饰鞋包行业分析报告
2、24-40岁用户主导低价市场,单价60-80元市场受低龄用户青睐
▲蝉妈妈·抖音服饰鞋包行业分析报告
3、从Z世代到银发族,他们主导的细分赛道差异大
18-23岁用户主导的赛道中,属于女装行业的细分赛道占56%;此外,服饰鞋包细分赛道中,少女文胸对18-23岁用户群体的依赖度最高。
▲蝉妈妈·抖音服饰鞋包行业分析报告
24-30岁用户主导的赛道中:属于女装行业的细分赛道占57%,属于内衣裤袜行业的细分赛道占29%。
▲蝉妈妈·抖音服饰鞋包行业分析报告
4、高线城市对服饰鞋包内容的关注度,明显高于低线城市
2022一季度抖音服饰鞋包行业用户的城市分布情况来看:用户大多集中在二线及以上城市,占比人群高达73%;三线及以下城市是服饰鞋包消费拓展的机会之地。
▲蝉妈妈·抖音服饰鞋包行业分析报告
四
抖音服饰鞋包商品趋势分析
1、女装包揽超七成的市场份额,内衣裤袜市场强势增长
▲蝉妈妈·抖音服饰鞋包行业分析报告
2、女装细分品类需求分布相对均衡,连衣裙、裤子抢占前二席位
2021年-2022年一季度抖音女装细分类目销售额分布情况来看:
女装细分品类需求分布相对均衡,占据前三位置的裤子、连衣裙、羽绒服在2021年一季度-2022年一季度期间的销售额占比分别为13.3%、13.1%、11.4%。
▲蝉妈妈·抖音服饰鞋包行业分析报告
3、秋冬女装销售重点关注,应季热卖和反季促销双节点
2021年2月-2022年1月抖音女装细分类目销量增速分布情况来看:
女装各细分类目的季节性销售特征明显,商家应根据各细分品类的销售节点提前做好备货准备。其中,春夏女装销量一般在2月开始有明显起量;秋冬女装具有应季热卖和反季促销双高峰特征。
▲蝉妈妈·抖音服饰鞋包行业分析报告
4、视觉经济下内衣需求变得更加多样化、精致化
2022一季度抖音内衣裤袜细分类目销售额及销售额市占率同比增速情况来看:
睡衣、女士内衣、内裤、袜子占据头部位置,共包揽近八成的市场份额;其中,睡衣、袜子增长乏力,市占率有所缩窄;女士内衣、内裤持续火爆,市占率同比分别增长97%、224%。
基于小基数增长红利以及对小胸聚拢调整的关注,针对特定人群的少女文胸呈现高增长态势,市占率同比增长1209%。
视觉经济下,“提臀收腹”的塑身需求、“美颜光腿”的吊袜带需求、乳贴/胸贴等伴随露肩服装热卖衍生而来的内衣配件需求值得关注,其市占率同比分别增长1286%、667%、311%。
▲蝉妈妈·抖音服饰鞋包行业分析报告
五
榜单附件
▲蝉妈妈·抖音服饰鞋包行业分析报告
▲蝉妈妈·抖音服饰鞋包行业分析报告
文章来源:河南省服装行业协会公众号
风险提示及免责条款
[温馨提示] 文章来源于河南省服装行业协会公众号,转载注明原文出处,此文观点与查生意无关,理性阅读,版权属于原作者若无意侵犯媒体或个人知识产权,请联系我们,本站将在第一时间删掉 ,查生意仅提供信息存储空间服务。


