2024.03.13 14:29
先行先试,先进先行!推进世界级纺织产业集群建设
文章来源:河南省服装行业协会公众号
习近平总书记在十九大报告中明确提出:支持传统产业优化升级,加快发展现代服务业,瞄...
习近平总书记在十九大报告中明确提出:支持传统产业优化升级,加快发展现代服务业,瞄准国际标准提高水平。促进我国产业迈向全球价值链中高端,培育若干世界级先进制造业集群,建设世界级先进制造业集群成为国家战略。
纺织行业建设世界级产业集群,是国民经济支柱产业地位和民生产业地位的需要、产业现代化发展的需要、保持世界领先地位的需要。世界领先的中国纺织行业需要建设世界级的产业集群。与此同时,中国纺织行业在装备、工艺技术、材料等方面取得了巨大成就。我国已成为具有重要影响力的纺织科技大国。
我国纺织服装产业集群发展是分阶段的,从无到有、从有到优、从优到强的一个过程。一批批集群通过发展自身的产业特色,在地方政府主导、工信部门指引、行业协会服务下,企业根据市场需求进行产品创新、技术创新、提升品牌影响力等,繁荣了地方经济,成效突出。
因此,积极把握纺织服装产业集群发展的历史新方位,深入分析产业集群发展内生动力机制,大力推动产业集群高质量发展,不断提升产业集群的国际竞争能力,已成为我国纺织服装产业集群优化升级、创新发展的必由之路和应有之义。
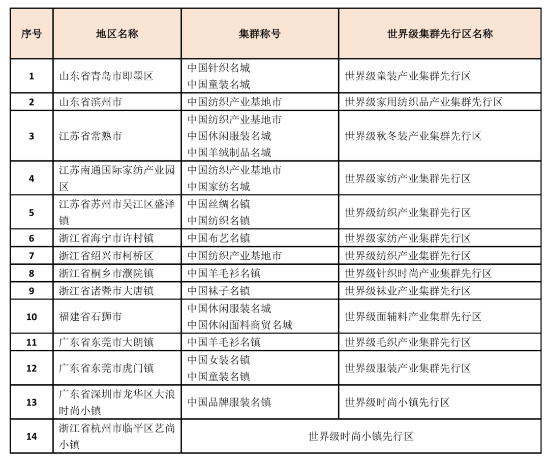
2018年,中国纺织工业联合会积极开展了世界级产业集群先行区试点的共建工作,经过各地领先集群的申请、中国纺织工业联合会审核通过并建立试点共建关系的“世界级纺织产业集群先行区”共有12个,另有杭州市临平区艺尚小镇和深圳市龙华区大浪时尚小镇两个“世界级时尚小镇先行区”共建试点。名单如下:
世界级童装产业集群先行区
山东省青岛市即墨区:
2019年3月12日,即墨区政府与中国纺织工业联合会在中国国际服装服饰博览会上的即墨童装展厅对外发布:共建世界级童装产业集群先行区。
即墨区服装产业拥有企业4000余家,年产各类服装约5亿件,成为全国最大的针织服装加工优质制造基地;特别是近几年即墨童装产业异军突起,童装企业发展近3000家,年产童装近3亿件,产值近150亿元,占青岛童装总产值的90%以上。涌现出全国规模最大的针织企业即发集团、针织面料研发水平国际领先的雪达集团、品牌运营成效突出的红纺集团等一大批知名企业。
世界级家用纺织品产业集群先行区
山东省滨州市:
长期以来,纺织产业作为滨州市传统支柱产业和重要民生产业,在带动就业、增加税收、支撑发展等方面发挥了重要作用。经过多年发展,逐步构建起了棉纺、染整、家纺、地毯、化纤、服装服饰等门类齐全的完整产业体系。2020年,滨州市纺织产业集群实现主营业务收入1695.7亿元,形成了长江以北唯一超千亿级的纺织产业集群。
滨州市现有规模以上纺织企业174家、从业人员30余万人。年加工原棉150万吨、纺纱1100万纱锭、布30亿米、服装2000万件。该市龙头企业众多,魏桥集团连续多年位列世界500强,华纺股份连续10年进入全国十大印染企业行列,愉悦家纺构建国内唯一一个睡眠大数据中心,亚光家纺综合排名位列全国前两位……同时,滨州市产业特色鲜明,惠民绳网市场占有率占全国的70%,博兴老粗布在加快纺织非遗与现代纺织融合发展方面走在全国前列,无棣渔网市场占有率占全国的1/3。
对于“共建世界级家用纺织品产业集群先行区”,滨州市有规模优势、有龙头带动、有技术支撑、有特色品牌。今后,滨州市还将重点在纺织新材料新产品研发、品牌服装创意设计、高端家纺智能制造等领域开展国际合作,打造纺织家纺服装优势品牌产业集聚区,建设成为世界级高效生态纺织产业集群。
世界级秋冬装产业集群先行区
江苏省常熟市:
一直以来,常熟服装业的羽绒服、秋冬茄克、棉服、呢绒大衣等秋冬服装国内市场占有率名列前茅。特别是波司登的成长和发展带动了常熟市大批羽绒服品牌企业和羽绒企业,也吸引汇聚了百余家专业设计机构,并逐渐形成以羽绒服为主导产品的秋冬装产业集群,成为业内声名卓著的区域品牌。
常熟是全球最大服装交易中心,拥有 35 个专业交易市场。除了波司登,常熟还有 5000 多个服饰品牌,多数为中小企业,却把产品卖到全球 100 多个国家地区。
从生产来看,常熟纺织行业产能可达500亿元,服装行业达700亿元;从贸易情况来看,常熟服装城每年贸易额可达1300亿元。生产和贸易这两个千亿级别的环节使得常熟在数量上达到世界级纺织产业集群特征。
世界级家纺产业集群先行区
江苏南通国际家纺产业园区
2019年9月27日,海门叠石桥家纺国际博览会期间,海门市同中国纺织工业联合会签署共建“世界级家纺产业集群先行区”的战略合作协议,合力推动海门家纺产业转型升级,以更高端定位加速国际化进程。
历经30多年的建设发展,海门叠石桥已经形成了覆盖周边200多平方公里、配套6500多家生产企业、带动50多万人从业的超级家纺产业集群,这里的家纺产品全国市场占有率超50%,远销全球五大洲的130多个国家和地区。
江苏海门工业园区是江苏省南通市海门市第二个省级开发区,是全国家纺产品集散中心、江苏省民营经济集群示范区、南通市区域经济核心板块。园区内拥有国内最大的家纺专业市场——中国叠石桥国际家纺城。
2020年11月23日,经江苏省政府批准,成立江苏南通国际家纺产业园区,推进南通叠石桥和通州志浩两地市场为纽带的产业一体化协同发展,放大产业集聚效应,增强两大市场活力,积极规划建设城市新的功能片区,进一步推动南通家纺产业高质量发展,打造“四中心一新城”,着力建设产业先进、货通天下、宜商宜业宜居的世界级家纺产业集群和产城融合示范新城。
世界级纺织产业集群先行区
江苏省苏州市吴江区盛泽镇:
推进产业向全球价值链中高端迈进,是盛泽跻身世界级先进制造业集群的关键所在。基于行业机构和区域产业的资源融合与智慧协同,2020年盛泽牵手中国纺织工业联合会“共建世界级纺织产业集群先行区”,合力助推纺织产业提档升级和创新发展。
目前,盛泽年产各类纺织服装面(里)料230多亿米,约占全国的45.3%;年产化纤丝500万吨,约占全国的1/7,其中工业丝、涡流纺、超细旦等细分领域在全球处于领先位置,形成了龙头企业引领、大中小企业协同创新、融通发展的企业创新集群,且市场辐射带动力不断延伸、创新时尚引领力持续增强。
吴江高新区(盛泽镇)作为全球纺织行业集聚度较高的地区,紧扣“加快打造世界级高端纺织产业集群、推动生态绿色发展”的定位要求,以产业链思维抓发展,聚焦聚力产业基础高级化、产业链现代化,高定位打造纺织循环经济产业园,多元化共建未来时尚城,让千亿级产业的发展韧性显著增强,打造了全球少有的“从一滴油到一匹布”、“从一根丝到一个品牌”的完整纺织产业链。
世界级家纺产业集群先行区
浙江省海宁市许村镇:
2020年,中国纺织工业联合会、中国家用纺织品行业协会和海宁市许村镇人民政府三方倾力打造许村家纺“世界级家纺产业集群先行区”,助推纺织产业集群成为世界级先进制造业集群,促进产业迈向全球价值链中高端。
海宁市许村镇是我国重要的家纺面料产销基地,许村的家纺企业达1.2万多家、从业人员6.7万多人,在全国乃至世界各地经商的许村家纺人计1万余人。许村家纺年产值突破250亿元,年产量16亿米,可绕地球赤道三十八圈多,国内市场占有率达35%。这里还有着国内最具影响力的家纺专业市场——海宁中国家纺城,产业供应链条成熟。数据显示,目前许村年产装饰布24亿米,出口40多个国家和地区,年销售近300亿元,产量和市场占有率均居全国领先。
多年来,海宁家纺坚持做优做强前端产业链,重点做好研发设计与市场营销,打造产业新优势,通过整合优势资源,在产品研发、市场销售、市场贸易等方面不断创新,聚焦高质量发展,努力打造世界级家纺产业集群。
世界级纺织产业集群先行区
浙江省绍兴市柯桥区:
2019年9月27日,在第二届世界布商大会上,中国纺织工业联合会与柯桥区政府举行了“共建世界级纺织产业集群先行区”揭牌仪式。
作为全球代表性的纺织产业集聚区、世界级纺织产业集群先行区,柯桥拥有全球规模最大、产品最齐全的纺织品集散中心——中国轻纺城,全球近1/4的纺织产品在此交易。近年来,柯桥立足中国、面向世界、奋力建设“国际纺织之都”,铺展了一幅开放发展的路线图。
纺织业是柯桥区的主导产业和支柱产业。数据显示,2021年中国轻纺城市场群成交额达2338.88亿元,轻纺城网上成交额达701.68亿元。轻纺城“线上线下”两个市场成交额突破3000亿元。大纺织业的稳步增长为柯桥区工业经济的高质量发展提供坚实基础。近年来,柯桥区紧紧围绕打造世界级现代纺织产业集群目标,大力实施精准强链补链、加快企业上市、强化创新驱动等举措,走出一条传统向时尚、单一向多元、低端向高端的纺织产业高质量发展之路。
作为纺织产业的“老字号”,柯桥中国轻纺城的这些举措旨在通过创新发展响应时代脉搏,谋划未来发展之路。多年来,柯桥中国轻纺城以“产品+市场”、“产业+城市”协同发展模式,举全区之力,成就了“一块布托起一座城”的历史篇章。未来,柯桥中国轻纺城将以更加开放的姿态拥抱世界,共商共享、共建共融、共进共赢,一步步从“河边布街”走向“布满全球”。
世界级针织时尚产业集群先行区
浙江省桐乡市濮院镇:
桐乡濮院,作为中国最大的羊毛衫产业基地和集散中心,每天有数百万件羊毛衫从这里走向全国和世界各地,吸引了美国、法国、意大利、日本、巴西、韩国、俄罗斯、巴基斯坦等国家和地区的客商前来经商。2020年,濮院羊毛衫市场的整体成交额达1089亿元。
濮院是中国百强商品交易市场、全国重点镇、首批国家级特色小镇,具有“产业+市场”联动发展的先天优势。经过30多年的发展,濮院羊毛衫市场目前已建成了15个成衣交易区和5个配套交易区,市场商铺超万间,市场成交额超千亿元。
依托坚实的产业、市场根基,近年来,濮院加快推进传统产业向时尚产业的转型。据悉,今年,濮院镇将聚焦高质量打造“中国时尚第一镇”和高水平建设“世界级针织时尚产业集群”两大发展目标不动摇,着力提升时尚产业升级,加快实现城镇、产业、市场、文化、旅游协同融合发展,高质量建设桐乡东部时尚活力特色区。
未来,濮院将通过设立“中国时尚第一镇”、“世界级针织时尚产业集群”两大目标,实施专业化、数字化、时尚化、国际化路径,着力推进平台、展贸、数字、创意、品牌、外向、人才和绿色经济行动。
世界级袜业产业集群先行区
浙江省诸暨市大唐镇:
2020年11月18日,第十四届中国·大唐国际袜业博览会在浙江诸暨开幕,开幕式现场举行了世界级产业集群先行区落户诸暨大唐镇揭牌仪式。
世界袜业看中国,中国袜业数大唐。经过40多年的产业积淀和文化传承,大唐袜业企业不论在品牌传播创新、产品创新、技术创新、渠道创新、企业管理创新等维度都充分展现其创新优势,在全球袜业企业的发展中占有领导地位。
诸暨拥有世界上独一无二的袜业产业集群,生产加工总体规模大,产业集群知名度高,袜子产量约占全国的三分之二、世界的三分之一,基于袜业产业集群而形成的大唐袜业品牌尽显优势。特别是近年来,诸暨实施了袜业数字化转型专项行动,大唐袜业搭上了数字化改造快车,驱动这一传统产业发生更加深刻的变化。
近年来,围绕打造世界级袜业产业集群先行区,诸暨大唐袜业积极推进智能化、时尚化、品牌化、集约化发展,传统袜业经济形态正在加快向现代产业体系跃进。
世界级面辅料产业集群先行区
福建省石狮市:
2019年4月18日,中国纺织工业联合会与石狮市政府共建“世界级面辅料产业集群先行区”签约仪式在石狮服装城展览艺术中心举行,标志着共建世界级面辅料产业集群先行区正式启动。
作为纺织产业链上的重要一环,石狮辅料产业做“世界生意”,打造业界航母,石狮服饰辅料板块在全球产业链中的作用日益凸显,以“一颗纽扣”的多彩,成就了全球时尚产业的精彩。
石狮面辅料在石狮纺织服装产业中占有重要位置,产品时尚性、科技性、工艺质量广受业界好评,已形成配套完整的服装辅料生产基地。作为世界级面辅料产业集群先行区,石狮面辅料产业迎来了更大的发展机遇,具有了冲刺世界级面辅料龙头企业和品牌的有利条件,对打造区域品牌,拓展销售渠道,进一步壮大面辅料产业链,扩大全球竞争力和规模集聚效应,将起到积极的促进作用。
世界级毛织产业集群先行区
广东省东莞市大朗镇:
2019年11月2日,为加快东莞市大朗镇从纺织产业集群迈向世界级先进制造业集群,中国纺织工业联合会、中国毛纺织行业协会、大朗镇人民政府三方决定共建“世界级毛织产业集群先行区”。
大朗拥有超过20000家毛织市场主体,毛织品市场年交易额达600亿元,全球每6件毛衣就有1件来自大朗。据了解,大朗毛织企业主要集中在巷头、巷尾、求富路、黎贝岭、高英、竹山、大井头一带。以巷头社区为中心、以毛织贸易中心为龙头,形成了总面积约10平方公里的毛织商贸区,拥有4个毛织专业市场、6个毛织生产片区,以及富康路、富华北路、康丰路、银康街等12条毛织专业街。
大朗毛织有着良好的产业基础,是大朗最具发展底蕴的产业,也是大朗最重要的一张名片。中国毛织第一村——巷头社区,几乎家家户户都有人从事与毛织相关的工作,且出租的厂房和商铺有93%与毛织有关,村民收入的90%来自毛织产业。毛织业是巷头一张亮丽的“名片”。2013年3月,大朗镇巷头社区正式被中国毛纺织行业协会协授予“中国毛织第一村”称号。
如今的大朗毛织业已形成了“小企业、大产业、大市场”的集群经济效应。
世界级服装产业集群先行区
广东省东莞市虎门镇:
2019年11月11日,第二十四届中国(虎门)国际服装交易会暨2019虎门时装周(秋季)上,中国纺织工业联合会与虎门签署“共建世界级纺织服装产业集群先行区”协议,为虎门和大湾区时尚产业发展赋能。
截至2021年底,虎门有服装服饰生产加工企业3100多家,年工业总产值约410亿元,年销售额超830亿元。拥有各类服装服饰注册品牌50000多个,形成了“金字塔”型的服装品牌架构,逐渐成为华南地区最具凝聚力和影响力的区域服装品牌中心。
作为中国纺织服装产业的重镇,虎门不断引领产业升级,可持续发展能力持续提升,资源汇聚能力日渐增强,形成了完善的产业配套和成熟的市场交易体系。虎门正在成为中国时尚界的重要成员,在促进区域经济发展、带动时尚文化合作方面,扮演着越来越重要的角色。
如今,虎门服装服饰产业已形成了规模庞大的产业集群、配套完善的产业链条、成熟发达的市场体系,使虎门成为享誉国内外的以女装、童装、休闲装为特色的“中国服装服饰名城”。近年来,虎门更是紧抓粤港澳大湾区建设及虎门与中国纺联合作共建“世界级纺织服装产业集群先行区”的契机,努力打造“湾区时尚都市、魅力品质虎门”。
世界级时尚小镇先行区
广东省深圳市龙华区大浪时尚小镇:
2020年7月14日,大浪时尚小镇获批加入与中国纺织工业联合会共建“世界级时尚小镇”试点,已成为全国标杆性产业集群区。
大浪时尚小镇位于深圳市龙华区,前身为深圳市服装产业集聚基地,规划面积11.97平方千米,可开发面积3.79平方千米,核心区1.08平方千米,是湾区唯一特色时尚小镇,也是广东省首批时尚特色小镇。
小镇时尚产业发展经历了规划建设、产业集聚、持续提升、集群辐射等发展阶段,已从深圳服装基地迈入世界级时尚产业集群的新征程,正迎来新一轮重大发展机遇。
经过近20年的规划建设和迭代升级,已成为深圳九大优势传统产业基地中建设最好、最有潜力的种子选手。大浪及深圳服装产业已成为全国时尚产业的一面旗帜,形成“全国女装看深圳,深圳女装看大浪”的格局。
作为粤港澳大湾区唯一的时尚小镇,大浪时尚小镇多年来重视扶持服装产业发展,坚持培养时尚创意人才,积蓄产业发展动能,并与中国纺织工业联合会共建“世界级时尚小镇”,努力向着世界级时尚产业集群的目标迈进,已成为引领服装产业发展的一面示范旗帜。
世界级时尚小镇先行区
浙江省杭州市临平区艺尚小镇:
以余杭“杭派女装”和家纺产业为基础打造的艺尚小镇,致力于打造“东方的米兰”。
艺尚小镇位于杭州临平区,由“一中心四街区”构成,一中心即东湖公园,它是小镇重要活动中心,也是临平的重大公建配套;四街区即时尚文化街区、时尚艺术街区、时尚历史街区、瑞丽轻奢街区。小镇以时尚服装等产业为特色,兼具时尚设计发布、时尚教育培训、时尚产业拓展、时尚旅游休闲、跨境电子商务和金融商务等六大功能,把推进国际化、体现文化特色与加强互联网应用相结合,打造集高端设计研发、智能生活制造、时尚艺术传播、展示体验消费及人才创业创新为一体的时尚名镇。
在全球服装产业变革、前期全方位合作成果显著基础上,中国纺织工业联合会、中国服装协会、中国服装设计师协会与临平区将共同推动杭州艺尚小镇构建世界级时尚小镇。截至目前,小镇已集聚各类企业1300余家,是众多设计师的“造梦地”,已然成为了中国时尚产业发展的新高地、新样板、新地标。
文章来源:河南省服装行业协会公众号
风险提示及免责条款
[温馨提示] 文章来源于河南省服装行业协会公众号,转载注明原文出处,此文观点与查生意无关,理性阅读,版权属于原作者若无意侵犯媒体或个人知识产权,请联系我们,本站将在第一时间删掉 ,查生意仅提供信息存储空间服务。


