2024.03.13 14:32
重磅!国家层面和部分省市服装行业政策汇总及解读(全)
文章来源:河南省服装行业协会公众号
01政策历程图改革开放以来,特别是近十多年来,我国服装产业围绕“科技、时尚、绿色...
改革开放以来,特别是近十多年来,我国服装产业围绕“科技、时尚、绿色”新定位,坚持“科技”、“品牌”、“可持续”和“人才”四位一体的创新发展之路,基本实现了服装制造强国的既定目标。行业发展愈加健康,发展方式加快转变,产业结构持续优化,增长动力更加多元,创新能力不断增强,行业素质大幅提升,全行业进入到高质量发展的新轨道。
行业的良好发展离不开政策的指引与规范,根据不同时期的国民经济发展规划回顾我国服装行业自“十五”时期至“十四五”时期的政策发展历程,可以发现,我国服装行业经历了从代工到自有品牌生产、出口,再到绿色化、品质化、品牌化的发展路径,政策的不断演变反应出了我国服装行业发展的良好势头与强劲动力。“十四五”时期,我国服装行业将围绕规划的发展方向继续前行,未来发展潜力巨大。
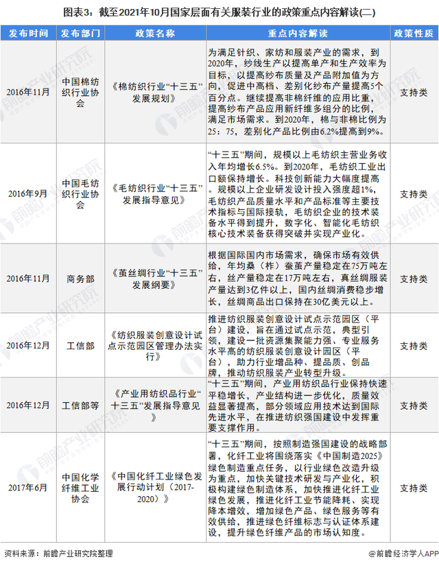
——国家层面服装行业政策汇总
自2015年起,国家出台了一系列政策鼓励和规服装行业有序、健康发展。“十四五”时期,服装行业政策规划频发,进一步完善了中国服装行业政策体系,保障了行业的稳定发展和持续动力。
——国家层面服装行业发展目标解读
2021年3月发布的《中华人民共和国国民经济和社会发展第十四个五年规划和2035年远景目标纲要》中明确指出开展中国品牌创建行动,保护发展中华老字号,提升自主品牌影响力和竞争力,率先在化妆品、服装、家纺、电子产品等消费品领域培育一批高端品牌。
2021年10月,中国服装协会发布的《中国服装行业“十四五”发展指导意见和2035年远景目标》中也提出到2035年,在我国基本实现社会主义现代化国家时,我国服装行业要成为世界服装科技的主要驱动者、全球时尚的重要引领者、可持续发展的有力推进者。
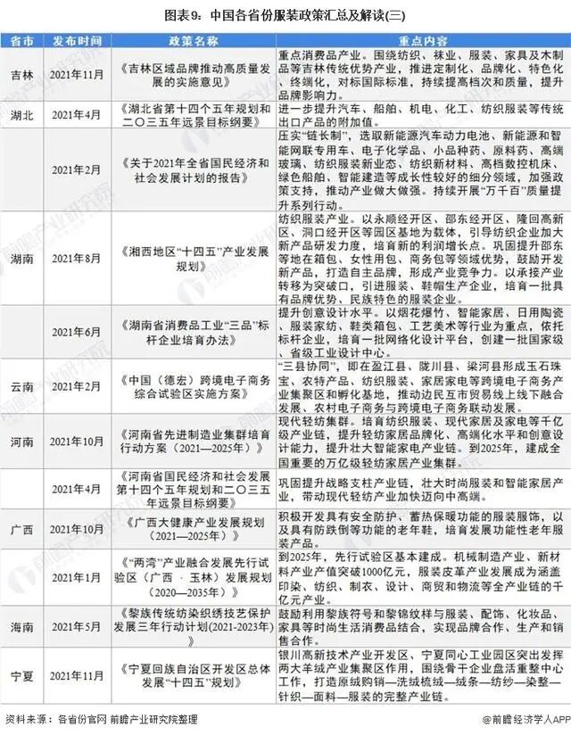
——31省市服装行业政策汇总
中国各省市也积极响应国家政策规划,对各省市服装行业的发展做出了具体规划,支持当地服装行业稳定发展。
——31省市服装行业发展目标解读
“十四五”期间,我国主要省份也提出了服装行业的发展目标。例如上海市提出了“十四五”时期要强化时尚服装领域技术研发;北京市提出要鼓励扶持自助设计服装发展等。
文章来源:河南省服装行业协会公众号
风险提示及免责条款
[温馨提示] 文章来源于河南省服装行业协会公众号,转载注明原文出处,此文观点与查生意无关,理性阅读,版权属于原作者若无意侵犯媒体或个人知识产权,请联系我们,本站将在第一时间删掉 ,查生意仅提供信息存储空间服务。


