2024.03.14 16:00
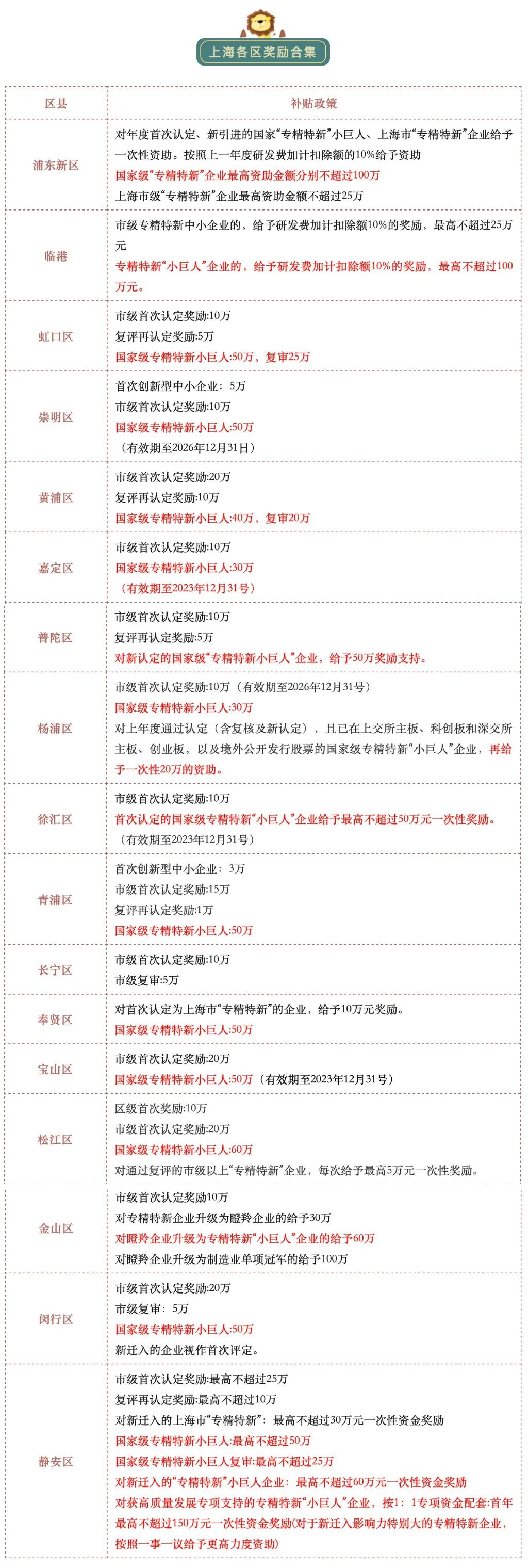
政策|2023上海最新专精特新各区补贴12月更新
文章来源:上海服装行业协会公众号
点击蓝字关注我们如有错误也麻烦指出,方便我们及时修改。叶老师:139185694...
如有错误也麻烦指出,方便我们及时修改。
叶老师:13918569439(手机以及微信号)
上海市专精特新申报条件
一、认定条件
同时满足以下四项条件即视为满足认定条件:
(一)从事特定细分市场时间达到 2 年以上。
(二)上年度研发费用总额不低于 100 万元,且占营业收入总额比重不低于 3%。
(三)上年度营业收入总额在 1000 万元以上,或上年度营业收入总额在 1000 万元以下,但近 2 年内新增股权融资总额(合格机构投资者的实缴额)达到 2000 万元以上。
(四)评价得分达到 60 分以上或满足下列条件之一:
1.近三年获得过省级科技奖励,并在获奖单位中排名前三;或获得国家级科技奖励,并在获奖单位中排名前五。
2.近两年研发费用总额均值在1000万元以上。
3.近两年新增股权融资总额(合格机构投资者的实缴额)6000万元以上。
4.近三年进入“创客中国”中小企业创新创业大赛全国500强企业组名单。
二、评价指标
包括专业化、精细化、特色化和创新能力四类十三个指标,评价结果依分值计算,满分为 100 分。
(一)专业化指标(满分 25 分)
1.上年度主营业务收入总额占营业收入总额比重(满分5 分)
A.80%以上(5 分)
B.70%-80%(3 分)
C.60%-70%(1 分)
D.60%以下(0 分)
2.近 2 年主营业务收入平均增长率(满分 10 分)
A.10%以上(10 分)
B.8%-10%(8 分)
C.6%-8%(6 分)
D.4%-6%(4 分)
E.0%-4%(2 分)
F.0%以下(0 分)
3.从事特定细分市场年限(满分 5 分)
每满 2 年得 1 分,最高不超过 5 分。
4.主导产品所属领域情况(满分 5 分)
A.在产业链供应链关键环节及关键领域“补短板”“锻长板”“填空白”取得实际成效(5 分)
B.属于工业“六基”领域、中华老字号名录或企业主导产品服务关键产业链重点龙头企业(3 分)
C.不属于以上情况(0 分)
(二)精细化指标(满分 25 分)
5.数字化水平(满分 5 分)
A.三级以上(5 分)
B.二级(3 分)
C.一级(0 分)
6.质量管理水平(每满足一项加 3 分,最高不超过 5 分)
A.获得省级以上质量奖荣誉
B.建立质量管理体系,获得 ISO9001 等质量管理体系认证证书
C.拥有自主品牌
D.参与制修订标准
7.上年度净利润率(满分 10 分)
A.10%以上(10 分)
B.8%-10%(8 分)
C.6%-8%(6 分)
D.4%-6%(4 分)
E.2%-4%(2 分)
F.2%以下(0 分)
8.上年度资产负债率(满分 5 分)
A.50%以下(5 分)
B.50%-60%(3 分)
C.60%-70%(1 分)
D.70%以上(0 分)
(三)特色化指标(满分 15 分)
9.所属领域符合本市产业导向(满分4分)
A.属于市级重点导向产业(4分)
B.属于区级重点导向产业(2分)
C.不属于以上情况(0分)
10.细分市场领先地位(满分6分)
A.国内细分市场占有率超过10%,或位居全国前三(6分)
B.国内细分市场占有率位居全国前十或本市前五(5分)
C.国内细分市场占有率位居本市前十(4分)
D.不属于以上情况(0分)
11.实施特色化经营(每满足一项加3分,最高不超过5分)
A.具有特色资源或技术进行研发生产,提供独具特色的产品或服务
B.实现绿色低碳发展,拥有绿色产品、绿色工厂称号,获得能源管理体系等认证
C.企业或产品获得区级及以上技术创新、品牌、质量、人才等奖项、资金支持、称号认定,或市级及以上行业协会重大奖项和称号认定
D.企业有改制上市计划,已完成股份制改制
(四)创新能力指标(满分 35 分)
12.与企业主导产品相关的有效知识产权数量(满分 10分)
A.Ⅰ类高价值知识产权1项以上(10分)
B.自主研发Ⅰ类知识产权1项以上(8分)
C.Ⅰ类知识产权1项以上(6分)
D.Ⅱ类知识产权1项以上(2分)
E.无(0分)
13.上年度研发费用投入(满分 10 分)
A.研发费用总额 500 万元以上或研发费用总额占营业收入总额比重在 10%以上(10 分)
B.研发费用总额 400-500 万元或研发费用总额占营业收入总额比重在 8%-10%(8 分)
C.研发费用总额 300-400 万元或研发费用总额占营业收入总额比重在 6%-8%(6 分)
D.研发费用总额 200-300 万元或研发费用总额占营业收入总额比重在 4%-6%(4 分)
E.研发费用总额100-200万元或研发费用总额占营业收入总额比重在 3%-4%(2 分)
F.不属于以上情况(0 分)
14.上年度研发人员占比(满分 5 分)
A.20%以上(5 分)
B.10%-20%(3 分)
C.5%-10%(1 分)
D.5%以下(0 分)
15.建立研发机构级别(满分 10 分)
A.国家级(10 分)
B.省级(8 分)
C.市级(4 分)
D.市级以下(2 分)
E.未建立研发机构(0 分)
来源:上海专精特新
微信ID:上海服装行业协会
长按,识别二维码,加关注
汇聚行业优质资源,
搭建会员服务公共平台。
文章来源:上海服装行业协会公众号
风险提示及免责条款
[温馨提示] 文章来源于上海服装行业协会公众号,转载注明原文出处,此文观点与查生意无关,理性阅读,版权属于原作者若无意侵犯媒体或个人知识产权,请联系我们,本站将在第一时间删掉 ,查生意仅提供信息存储空间服务。


