2024.03.19 13:29
【职称评审】职称是什么?怎么评?看这篇→
文章来源:广东省家具协会公众号
点击上方“广东省家具协会”订阅公众号,了解更多行业信息职称是专业技术人才学术技术...
点击上方“广东省家具协会”订阅公众号,了解更多行业信息
职称
是专业技术人才
学术技术水平和专业能力的
主要标志
职称评审是按照评审标准和程序
对专业技术人才
品德、能力、业绩的评议和认定
职称评审结果是专业技术人才
聘用、考核、晋升等的重要依据
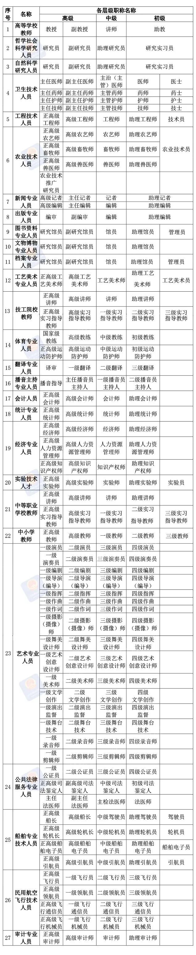
职称有哪些?
27个职称系列(专业)各层级名称
👇一张表帮你快速查询
评职称,具体条件是什么?
👇点这里,一站式查询👇
超全!27个系列职称制度改革,
来这“一站式”查询!
职称评审更优化!
这些变化请速速get✔
“立”
动态调整职称评审专业,探索将新职业纳入职称评审范围,支持各地设立特色评审专业。
科学制定评审标准,建立体现职业道德、专业能力、技术水平、学术影响力等多维度的职称评价指标体系。
“破”
合理设置论文和科研成果要求,卫生、中小学教师、工程、艺术等职称系列不将论文作为评审的核心指标,不得设立论文数量硬性要求,实行代表性成果评价制度。
减少学历、奖项等限制性条件,不具备规定学历要求但业绩显著的可由专家推荐破格申报。
不得将科研项目、经费数量、获奖情况、论文期刊层次、头衔、称号等作为职称评审的限制性要求。
“评”
完善业内同行评价机制,发挥学术共同体在同行评价中的作用。建立职称评审绿色通道。
取得重大技术突破、解决重大技术难题等的高层次专业技术人才和急需紧缺人才,可直接申报高级职称。
以国家乡村振兴重点帮扶县为主体,在基层推广职称“定向评价、定向使用”。
发挥用人单位主体作用,支持科学中心、创新高地采取灵活的职称评聘机制。
优化服务
继续简化职称评审工作流程,减少职称申报材料,加强职称信息化建设,推广电子证书,实现全国职称评审结果可查询验证。
深入开展清理“四唯”专项行动,畅通投诉举报渠道,对存在“四唯”做法的及时约谈整改。
详细了解请戳 ↓
进一步做好职称评审工作,要做这些事!
评职称,对论文、学历、奖项有新要求!点击了解
查职称评审信息有“神器”!
人力资源社会保障部开通了
全国职称评审信息查询平台
面向各地人社部门、用人单位及个人
提供跨地区职称信息核验查询服务
大家可通过
www.12333.gov.cn网页、
手机12333客户端、
人力资源社会保障部门户网站、
“人力资源和社会保障部”微信公众号等
多种渠道登录使用
例如,在人力资源社会保障部微信公众号,可通过访问菜单栏“证书查询”—“职称查询”进入职称查询平台
民营企业专业技术人才
如何申报职称评审?
民营企业专业技术人才
一般在劳动关系所在地自愿参加职称评审
职称评审进一步打破户籍、地域、
身份、档案、人事关系等制约
创造便利条件
畅通非公有制经济组织、社会组织、
自由职业专业技术人才职称申报渠道
详细了解请戳 ↓
民营企业评职称,看这篇就够了
来源:人力资源社会保障部微信公众号
1、本平台所转载并注明来源的各类形式(包括但不仅限于文字、图片、图表、视频)的作品仅供参考,精准信息以正式批文或确认文件为准。
2、部分文章推送时未能及时与原作者取得联系,若涉及版权问题,请及时提供相关证明等材料并与我们联系,本平台将在规定时间内给予删除等相关处理。
3、对于访问者根据本平台提供的信息所做出的一切行为,除非另有明确的书面承诺文件,否则本平台不承担任何形式的责任。
为行业、会员、政府服务
广东省AAAAA级社会组织
广东省先进社会组织
全省性社会组织先进党组织
广东省社会组织模范单位
广东省先进社团
中国家具行业优秀协会
扫码关注我们
文章来源:广东省家具协会公众号
风险提示及免责条款
[温馨提示] 文章来源于广东省家具协会公众号,转载注明原文出处,此文观点与查生意无关,理性阅读,版权属于原作者若无意侵犯媒体或个人知识产权,请联系我们,本站将在第一时间删掉 ,查生意仅提供信息存储空间服务。
使用说明点这里查看!


