2024.03.19 13:35
【职称评审】转发:关于做好2022年度职称评审工作的通知 (粤人社发〔2022〕30 号)
文章来源:广东省家具协会公众号
点击上方“广东省家具协会”订阅公众号,了解更多行业信息关于做好2022年度职称评...
点击上方“广东省家具协会”订阅公众号,了解更多行业信息
关于做好2022年度职称评审工作的通知
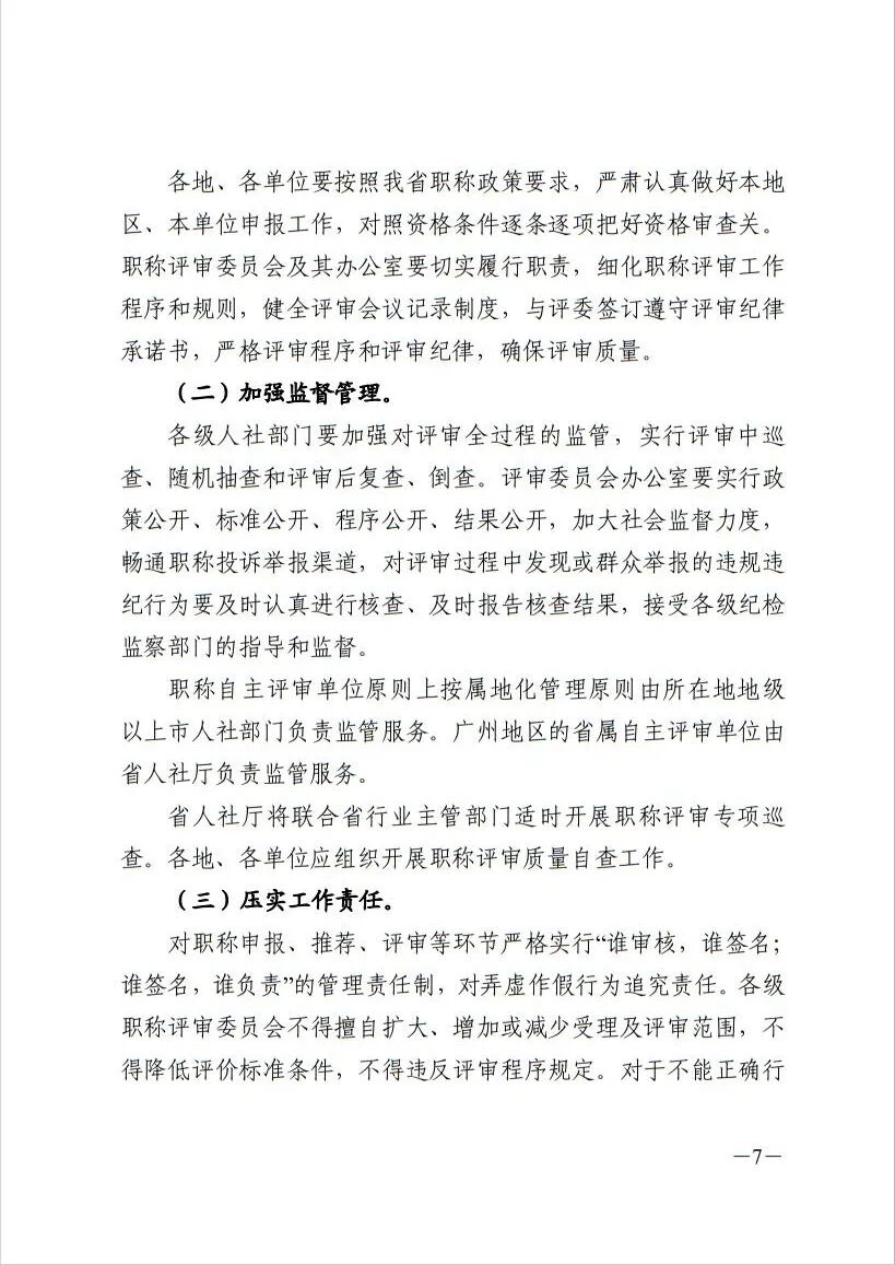
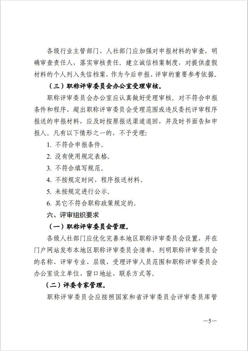
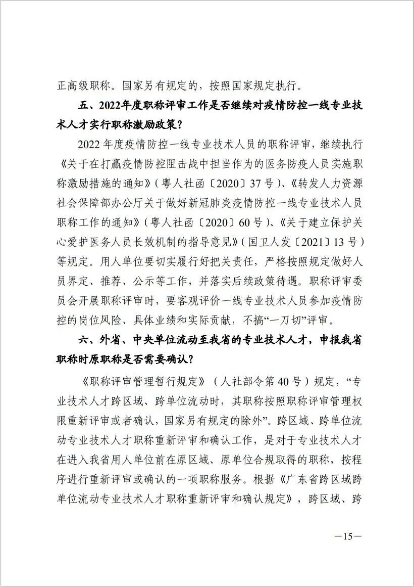
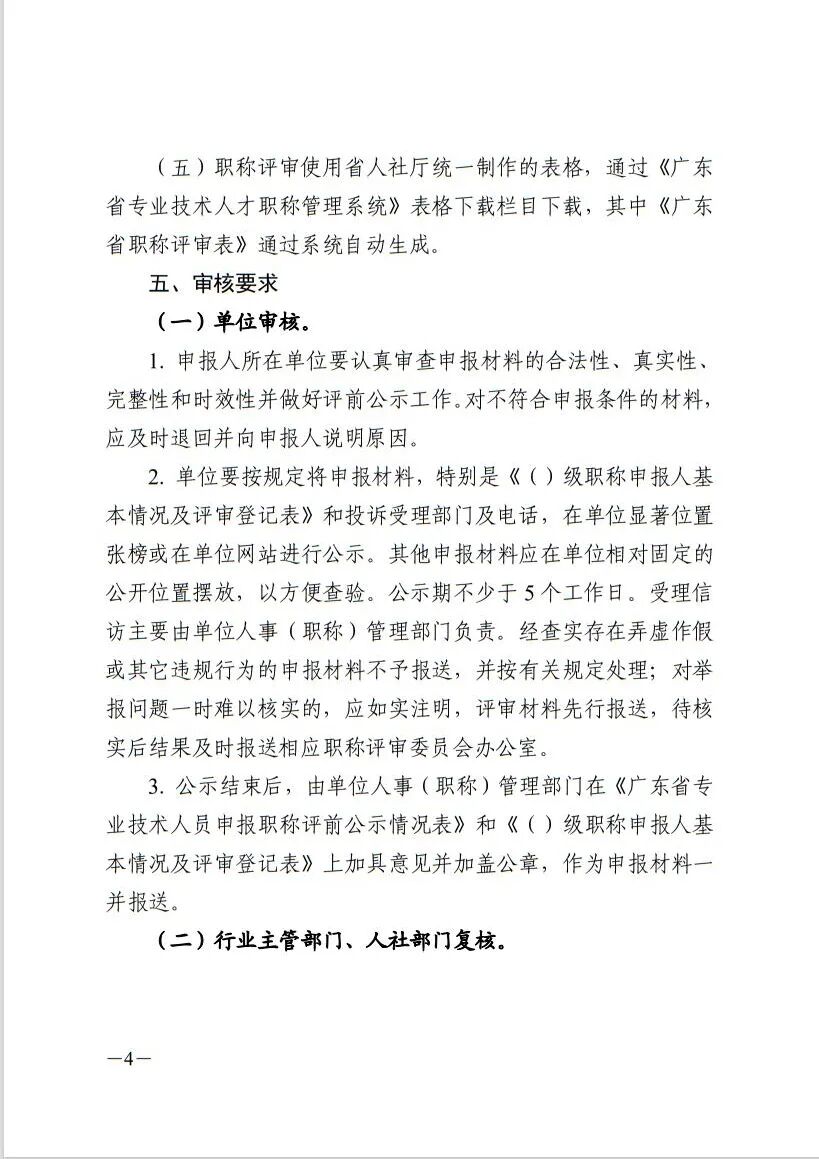
根据国家和省深化职称制度改革意见精神,以及《关于印发广东省职称评审管理服务实施办法及配套规定的通知》(粤人社规〔2020〕33号)等规定,2022年度全省各级职称评审委员会受理申报材料时间,原则上为2023年1月至3月,2023年6月底前完成评审。高校和自主评审单位的职称评审工作按照经备案的时间安排推进。
01
通知原文
来源:广东专业技术人员继续教育
1、本平台所转载并注明来源的各类形式(包括但不仅限于文字、图片、图表、视频)的作品仅供参考,精准信息以正式批文或确认文件为准。
2、部分文章推送时未能及时与原作者取得联系,若涉及版权问题,请及时提供相关证明等材料并与我们联系,本平台将在规定时间内给予删除等相关处理。
3、对于访问者根据本平台提供的信息所做出的一切行为,除非另有明确的书面承诺文件,否则本平台不承担任何形式的责任。
为行业、会员、政府服务
广东省AAAAA级社会组织
广东省社会组织模范单位
全省性社会组织先进党组织
广东省先进社团
中国家具行业优秀协会
扫码关注我们
文章来源:广东省家具协会公众号
风险提示及免责条款
[温馨提示] 文章来源于广东省家具协会公众号,转载注明原文出处,此文观点与查生意无关,理性阅读,版权属于原作者若无意侵犯媒体或个人知识产权,请联系我们,本站将在第一时间删掉 ,查生意仅提供信息存储空间服务。


