2024.03.19 13:37
【转发通知】关于征集团体标准《广东省重点商标保护名录管理规范》建议的通知
文章来源:广东省家具协会公众号
点击上方“广东省家具协会”订阅公众号,了解更多行业信息附件:来源:广东商标协会声...
点击上方“广东省家具协会”订阅公众号,了解更多行业信息
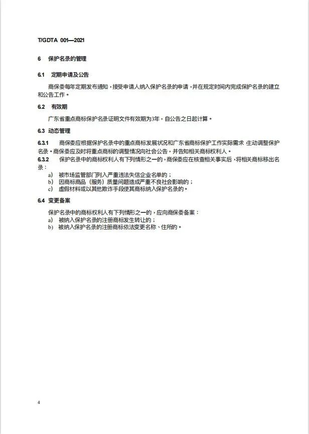
附件:
来源:广东商标协会
1、本平台所转载并注明来源的各类形式(包括但不仅限于文字、图片、图表、视频)的作品仅供参考,精准信息以正式批文或确认文件为准。
2、部分文章推送时未能及时与原作者取得联系,若涉及版权问题,请及时提供相关证明等材料并与我们联系,本平台将在规定时间内给予删除等相关处理。
3、对于访问者根据本平台提供的信息所做出的一切行为,除非另有明确的书面承诺文件,否则本平台不承担任何形式的责任。
为行业、会员、政府服务
广东省AAAAA级社会组织
广东省社会组织模范单位
全省性社会组织先进党组织
广东省先进社团
中国家具行业优秀协会
扫码关注我们
文章来源:广东省家具协会公众号
风险提示及免责条款
[温馨提示] 文章来源于广东省家具协会公众号,转载注明原文出处,此文观点与查生意无关,理性阅读,版权属于原作者若无意侵犯媒体或个人知识产权,请联系我们,本站将在第一时间删掉 ,查生意仅提供信息存储空间服务。


