2024.03.21 21:33
规避精装房那些“坑”,一系列新规将有望“扶正”精装市场
文章来源:北京家居行业协会公众号
点击上方“北京家居行业协会”可快速关注! 内墙油漆脱落、新风和空调故障、和之前...
内墙油漆脱落、新风和空调故障、和之前下单买房时参观的效果不一致……眼看着交付时间要到了,可是“精装房”里里外外许多的小问题却层出不穷,而且开发商和物业总是相互推诿,让业主常常为之后悔不迭,在武汉城市留言板上搜索关键词“精装修”,相关留言达到一万多条。
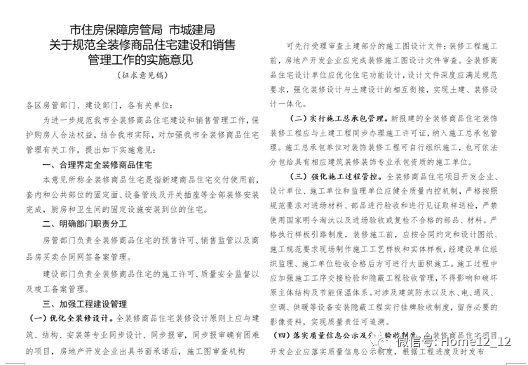
为了减少“精装房”产生的购房纠纷,市房管局、市城建局拟制发《市住房保障房管局、市城建局关于规范全装修商品住宅建设和销售管理工作的实施意见》(以下简称《实施意见》)。
《实施意见》中提到了一些新规范,推出了一系列新举措,直指全装修商品住宅,随着大量全装修商品住宅项目进入交付阶段,精装质量问题导致的矛盾亟待解决。
精装房或将渐成市场主流,监管需要跟上
“从统计数字来看,五年前武汉市的装修房占整个市场交易量可能还不到30%,剩下的基本上都是毛坯房。但最近变化非常大,比如说19年统计,装修房的比例现在基本上已经达到60%以上,有的片区甚至可能在80%以上,你买毛坯房反而成为稀缺的了。”中指研究院华中首席分析师李国政指出。
纵观精装房市场,一开始凭借省时省力省心的优势一度赢得业主追捧,这一趋势也是精装房或渐成市场主流,但随后精装房秒变“惊装房”的装修问题层出不穷。
对于消费者来说,开发商更像是利用精装变相涨价,而精装房装修质量不合格、材料货不对版、以次充好、工程质量粗制滥造等已成为普遍现象,精装市场套路深,消费者更是吐槽陷入了维权的泥淖之中。
李国政表示,装修房市场占有率比五年前翻了一倍,但是我们之前很多监管政策都对应的是毛坯房,在针对精装房上,存在一定空白。
现在国家严格调控整个房地产行业,“三道红线”政策下行业讲求快周转,但是从拿地到装修、销售,需要一个过程,这中间有些房企为了寻求更大的利润,把精装修环节作为一个盈利点,这就导致了验房时“货不对版”的纠纷频发。
而这种现象也在于精装行业标准的缺失,装修公司的资质不明,给精装市场带来极大的隐患。如何规范和完善全装修住房的设计施工、质量监管和销售管理等相关工作,提升整体住房水平,保障购房者的权益,成为了当下购房者关注的焦点。
规划到验收“一步到位”,流程监管全覆盖
武汉的精装新房如今可谓是遍地开花,精装在一定程度上体现了经济发展、生活水平提高的时代发展产物,也是某些高端楼盘的组成部分。
因此,对于精装房的规范管理也必然成为时代发展的必然,而维护购房者的权益最重要的是要从精装房本身的问题出发,政府、房企、购房者都需意识到这一点。对房企而言,只有扎扎实实做好产品才能在房产市场立于不败之地。对购房者而言,看房时也需要加强自身的辨别能力。对政府而言,从根源上治顽疾、消弊病,让楼市能够健康稳健地发展。
据了解,此次《实施意见》中使用的是“全装修商品住宅”这一表述,某地产业内人士说:“‘全装修商品住宅’指的是在方案设计、开发报建、建设实施和验收交付等各个环节介入实施,精装图随建施图、结施图、水电图一起设计、图审,并纳入监管的各个环节。而非原来的精装房仅是毛坯和装修的一个叠加。”
李国政也认为,在规划阶段,装修方案就同步报批,这是源头上规范,不能等到木已成舟了,才想着来亡羊补牢,继而引发矛盾。
此次8月新政的出台严格从供需双方着手,一来通过规范全装修商品住宅审核和设计施工、质量监督和销售管理工作,对开放商进行有力监管,二来通过加强销售公示、交付样板间展示、合同装修条款、开展“工地开放日”活动、购房人代表分户验收监督等措施,来进一步保护购房者合法权益。
值得注意的是,《实施意见》特别对“隐蔽工程”作了规定。隐蔽工程是指在施工期间将建筑材料或构配件埋于物体之中后被覆盖外表看不见的实物,如基础、钢筋、水电构配件、设备基础等,通过开展“工地开放日”活动,对精装工程实施更有效的监督管理。
规范合同文本内容,从源头上强化管理
“原来因销售与交付之间基本间隔在2年左右,为避免后期出现材料更新换代等不确定性因素,开发商会在精装房合同中使用‘同等档次’等表述。”房地产行业某业内人士坦言,文件出台后,企业将根据销售时使用的样板间材料,与材料供应商进一步深化合作供货协议,提前进行批量装修材料的订货,备货,避免出现因材料更新换代等不确定因素造成的后期损失。
“合同中不允许出现‘同等档次’类似描述,这避免了一些企业在合同文本中含糊其词,玩文字游戏。装修的品牌、型号要写明确。”李国政说。从源头上强化管理,杜绝隐患。
在规划建筑、装修同步报批方面,很多城市走在前面,模式比较成熟,比如长沙在装修的报价上要求更加细化,用什么配件,具体是个什么价格,什么水平的就是多少钱,而不仅仅是划定区间。另外,老百姓投诉的渠道要明确,出现什么问题,对应的要找哪个职能部门,这个要理清楚,因为除房管局之外,它还涉及其他很多部门。
也有网友认为,“材料明细建议包含设备名称、品牌、型号、数量、单价、总价。其中全装修的总价是否与实际装修的总价,存在特大差异。”
意见稿还要求,对新开工建设的全装修商品住宅,在项目立项阶段应明确全装修内容,立项阶段未明确为全装修的项目不得进行全装修交付。不论市场或者销售状况如何,这样,房地产开发企业不得擅自变更交付标准,以后也不会再出现,精装修、毛坯房随意切换了。
有了一系列新规,能更有序、更有效地“扶正”武汉精装市场,我们有理由相信,未来武汉将有越来越多的好房面世。
来源:长江网
(免责声明:此文章来源于网络,版权归作者所有,若有版权问题请作者尽快告知我们,我们将尽快删除相关内容,表示歉意!)
文章来源:北京家居行业协会公众号
风险提示及免责条款
[温馨提示] 文章来源于北京家居行业协会公众号,转载注明原文出处,此文观点与查生意无关,理性阅读,版权属于原作者若无意侵犯媒体或个人知识产权,请联系我们,本站将在第一时间删掉 ,查生意仅提供信息存储空间服务。
上一篇


