2024.03.21 21:33
国知局公布40件国家知识产权示范企业典型案例!
文章来源:北京家居行业协会公众号
点击上方“北京家居行业协会”可快速关注! IPRpark:这就是知识产权的圈子...
IPRpark:这就是知识产权的圈子
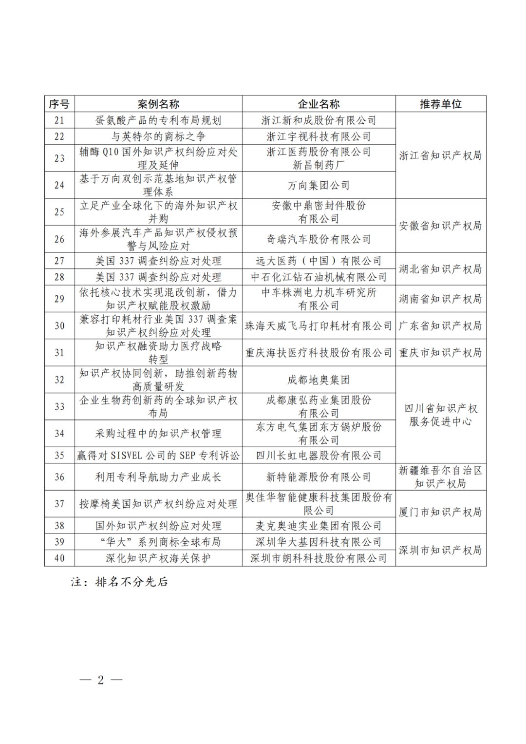
IPRdaily消息:近日,国家知识产权局办公室发布关于确定国家知识产权示范企业典型案例的通知。通知指出,经企业申报、地方局推荐、专家评审等环节,确定40个案例为国家知识产权示范企业典型案例。
国家知识产权局办公室关于确定国家知识产权示范企业典型案例的通知
各省、自治区、直辖市和计划单列市、新疆生产建设兵团知识产权局,四川省知识产权服务促进中心,广东省知识产权保护中心:
为充分发挥国家知识产权优势示范企业引领带动作用,探索运用知识产权提升企业核心竞争力、支撑产业高质量发展的有效路径,按照《国家知识产权局办公室关于国家知识产权示范企业和优势企业典型案例征集遴选和年度考核工作的通知》(国知办函运字〔2020〕895号),经企业申报、地方局推荐、专家评审等环节,确定40个案例为国家知识产权示范企业典型案例(名单见附件)。案例详情将陆续在国家知识产权局政府网站和中国知识产权报“强企业,树典型——示范企业知识产权典型案例”专栏公布。
请各地方知识产权局进一步加大国家知识产权优势示范企业培育、指导和服务力度,加强典型案例宣传推广,助力更多企业运用知识产权有效提升市场竞争优势。
特此通知。
附件:国家知识产权示范企业典型案例名单
国家知识产权局办公室
2021年8月11日
来源:国家知识产权局网站
编辑:知识产权界-影子
(免责声明:此文章来源于网络,版权归作者所有,若有版权问题请作者尽快告知我们,我们将尽快删除相关内容,表示歉意!)
文章来源:北京家居行业协会公众号
风险提示及免责条款
[温馨提示] 文章来源于北京家居行业协会公众号,转载注明原文出处,此文观点与查生意无关,理性阅读,版权属于原作者若无意侵犯媒体或个人知识产权,请联系我们,本站将在第一时间删掉 ,查生意仅提供信息存储空间服务。


