2024.03.21 21:33
严禁弄虚作假!9.1起,请求驰名商标保护需签章诚信承诺书!
文章来源:北京家居行业协会公众号
点击上方“北京家居行业协会”可快速关注!IPRdaily,连接全球百万知识产权精...
IPRdaily,连接全球百万知识产权精英
全球影响力的知识产权产业媒体
#本文仅代表作者观点,不代表IPRdaily立场#
原标题:关于提交《当事人请求驰名商标保护诚信承诺书》的通知
IPRdaily导读:自2021年9月1日起,在异议、评审案件中请求驰名商标保护的当事人提交申请书时,需一并提交本人/本单位及其商标代理机构、代理人签章的《当事人请求驰名商标保护诚信承诺书》。
关于提交《当事人请求驰名商标保护诚信承诺书》的通知
为严格规范当事人请求驰名商标保护时提交文书、证据的相关行为,营造诚实守信的良好氛围,自2021年9月1日起,在异议、评审案件中请求驰名商标保护的当事人提交申请书时,需一并提交本人/本单位及其商标代理机构、代理人签章的《当事人请求驰名商标保护诚信承诺书》。
特此通知。
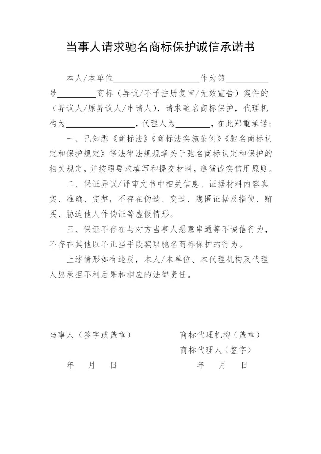
附件:《当事人请求驰名商标保护诚信承诺书》
国家知识产权局商标局
2021年8月6日
附件:
点击“阅读原文”,下载附件
来源:国家知识产权局商标局网站
编辑:IPRdaily王颖 校对:IPRdaily纵横君
(免责声明:此文章来源于网络,版权归作者所有,若有版权问题请作者尽快告知我们,我们将尽快删除相关内容,表示歉意!)
文章来源:北京家居行业协会公众号
风险提示及免责条款
[温馨提示] 文章来源于北京家居行业协会公众号,转载注明原文出处,此文观点与查生意无关,理性阅读,版权属于原作者若无意侵犯媒体或个人知识产权,请联系我们,本站将在第一时间删掉 ,查生意仅提供信息存储空间服务。


