2024.03.21 21:35
最新!《专利申请受理和审批办事指南》
文章来源:北京家居行业协会公众号
点击上方“北京家居行业协会”可快速关注! 近日,国家知识产权局网站公布了《专利...
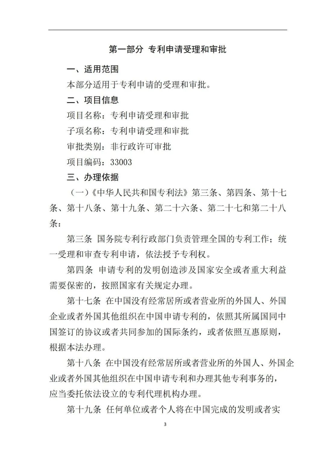
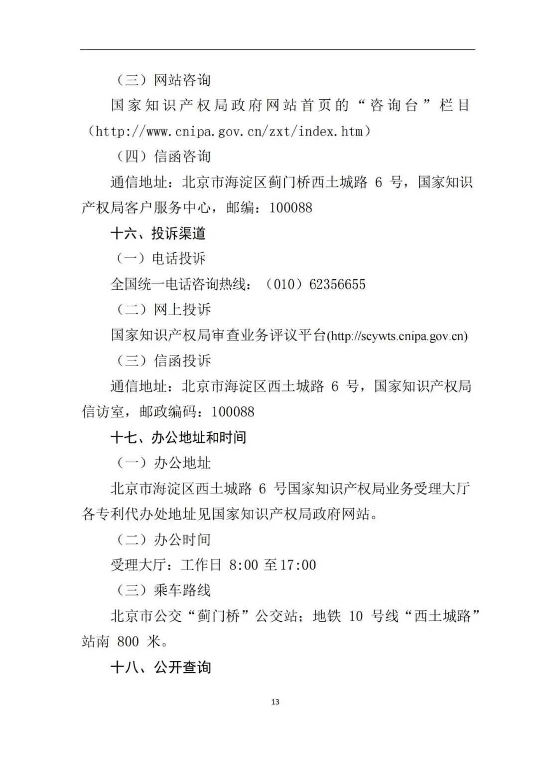
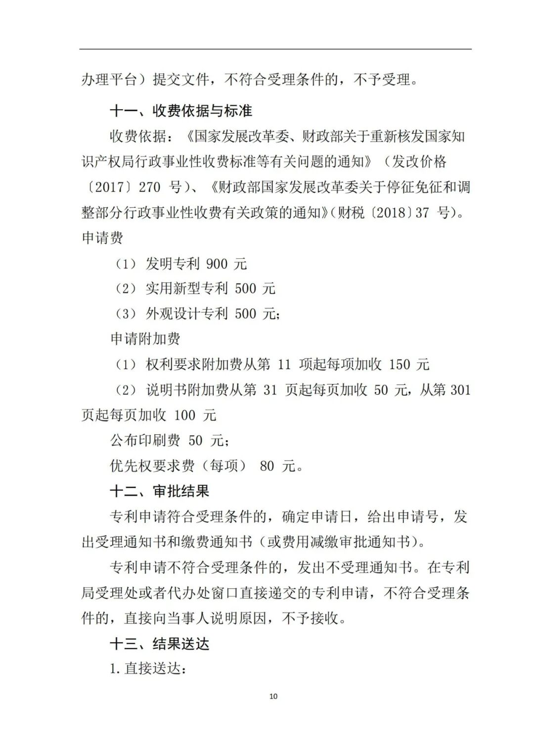
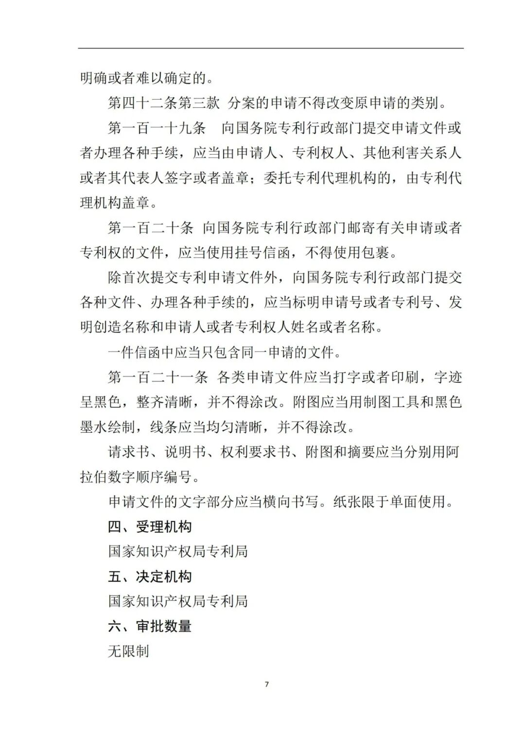
近日,国家知识产权局网站公布了《专利申请受理和审批办事指南》最新版,本部分适用于专利申请的受理和审批。本文为您节选《专利申请受理和审批办事指南》前13页内容(原文共189页),如需了解详情,可点击“阅读原文”,如显示“将要访问”,请选择“继续访问”。
(来源:国家知识产权局网站)
(免责声明:此文章来源于网络,版权归作者所有,若有版权问题请作者尽快告知我们,我们将尽快删除相关内容,表示歉意!)
文章来源:北京家居行业协会公众号
风险提示及免责条款
[温馨提示] 文章来源于北京家居行业协会公众号,转载注明原文出处,此文观点与查生意无关,理性阅读,版权属于原作者若无意侵犯媒体或个人知识产权,请联系我们,本站将在第一时间删掉 ,查生意仅提供信息存储空间服务。


