2024.03.21 21:35
140多页!大材研究《2021年大家居市场及典型公司研究报告》
文章来源:北京家居行业协会公众号
点击上方“北京家居行业协会”可快速关注!来源:《2020—2021年大家居市场及...
来源:《2020—2021年大家居市场及典型公司研究报告》 通过数十家大家居企业的发展梳理,大材研究认为,大家居经营路线能否走通,能否打破增长天花板,取决于如下因素: 1、核心品类的支撑力:是否成功打造起至少一种核心品类,形成公司的盈利来源。 企业在该品类上的竞争优势,必须在所属品类里保持前几名的位置,而且要有持续增长的空间,源源不断为企业开疆扩土提供支撑力量。 2、第二增长点的成长力:在完成到至少一个明星品类打造的基础上,还需要第二增长点,也即完成第二条明星品类的塑造,进而为扩张品类提供强有力的支撑。 凡是缺乏两个王牌品类塑造的大家居企业,后续增长都是乏力的。即使旗下拥有五六个家居品类,看似形成了庞大的版图,实则经不起风吹雨打。 3、空间方案的渗透力:在至少完成两个支柱品类的建设之后,可以在评估自身资源禀赋的基础上,逐步按照厨卫客餐阳书等空间方案、按照多品类集成与全屋配齐的逻辑,推出套餐或空间方案。 (1)最大限度满足主流买家或者目标客户群体的审美需求,搭配出来的N种套餐形成N种空间效果,只有大量买家喜欢,才可能卖得动。 只有卖得动,赢得市场认可,源源不断地产生现金流,才能支撑更好地交付,才能走得更远。 作为整套方案,涉及多款产品,要想每件产品都能打动顾客,可能性比较小。 但是可以用爆款单品带动方案的销售。或者想办法让整体方案足够吸引人,吸引买家。 (2)解决买家个性化需求与全屋配齐成套方案之间的匹配,让个性爱好也能得到满足。 或者在产品搭配、全屋设计方面,能够根据客户的个性需求,快速提供对应方案。 要实现这种匹配,考验终端的设计与需求沟通、后端的产品研发,以及最终的交付能力。 4、品牌影响力:对于主打零售市场的大家居企业,品牌本身的知名度高低与销售网点的覆盖范围、覆盖密度等,会影响到整体战略的推进能力。 品牌的流量能力,将影响企业在零售市场的渗透能力、在客户群体里的首选率高低等,会影响到大家居战略的成败。 5、交付、渠道及终端适配:(1)从订单到生产、送货交付的全流程信息化,以信息化确保生产的高效、准确率及交付的快捷高品质。 (2)多渠道结构的建立,探索适合大家居方案的渠道,包括有实力的大家居经销商、精装房拎包入住配套、与头部装修公司的联盟、电商与多渠道线上流量挖掘等。 (3)终端不能仅是单品陈列,同时要增加场景展示,满足主流客群与主要户型的样板间,要足够多。 (4)终端销售人员,仅仅具备单品售卖能力,或许还不够,全屋设计与导购能力,将成为一种新的撒手锏;全案销售能力,影响成败。 (5)拿下精装房的拎包入住显得非常关键,跟整装公司合作,跟其他家居建材品类、家电品类联盟,更容易突出全屋配齐的魅力。 (6)注意控制全屋配齐的边界,量力而行,你的供应链能做到什么程度?能不能整合一些第三方品牌?无论怎么做,都要考虑到交付的质量,千万别赶鸭子上架。 第一章 大家居市场现状与经营策略比较 一、大家居的市场认可度与消费习惯
二、大家居行业的竞争格局:四股势力、三梯队
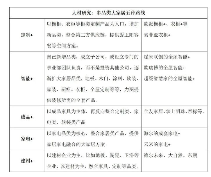
三、大家居企业的经营路线图
四、影响大家居企业胜负的竞争因素
五、渠道策略比较
六、终端策略比较
第二章 大家居典型公司分析 一、欧派大家居战略与布局、落地分析
二、箭牌大家居战略与布局、落地分析
三、德尔未来战略与布局、落地分析
四、志邦大家居战略与布局、落地分析
五、大自然大家居战略与布局、落地分析
六、海尔大家居战略与布局、落地分析
七、圣象大家居战略与布局、落地分析
八、索菲亚大家居战略与布局、落地分析
九、尚品宅配大家居战略与布局、落地分析
十、好莱客大家居战略与布局、落地分析
十一、兔宝宝大家居战略与布局、落地分析
十二、金牌大家居战略与布局、落地分析
十三、全友大家居战略与布局、落地分析
十四、掌上明珠、太子、帝标等大家居战略落地分析
十五、东鹏大家居战略与布局、落地分析
十六、九牧、伊恋、皮阿诺等大家居战略与布局、落地分析
十七、小米大家居战略与布局、落地分析
十八、欧瑞博全屋智能战略与布局、落地分析
第三章 大家居行业的走势 一、局部大家居、整装大家居共存
二、小空间套餐成标配,全屋业态再提速
三、全渠道部署,成为大家居企业提升市场份额的关键
四、拎包入住持续推进,尤其是精装房的拎包成为市场热点
五、大家居融合店成为终端主流,店态处于密集探索期
六、OAO:线上线下新零售继续向闭环努力
七、智能大家居:全屋智能解决方案从B端持续向C端渗透
八、私域流量运营从概念走向落地,建流量池成普遍选择
九、大团队抢占精装配套市场的订单、拓宽工程渠道
十、从生产到营销:数字化、智能化影响竞争力强弱
(免责声明:此文章来源于网络,版权归作者所有,若有版权问题请作者尽快告知我们,我们将尽快删除相关内容,表示歉意!)
文章来源:北京家居行业协会公众号
风险提示及免责条款
[温馨提示] 文章来源于北京家居行业协会公众号,转载注明原文出处,此文观点与查生意无关,理性阅读,版权属于原作者若无意侵犯媒体或个人知识产权,请联系我们,本站将在第一时间删掉 ,查生意仅提供信息存储空间服务。


