2024.03.21 21:36
饿了么因不正当竞争被罚50万!
文章来源:北京家居行业协会公众号
点击上方“北京家居行业协会”可快速关注!IPRdaily,连接全球百万知识产权精...
IPRdaily,连接全球百万知识产权精英
全球影响力的知识产权产业媒体
#本文仅代表作者观点,不代表IPRdaily立场#
原标题:饿了么因不正当竞争被罚50万!
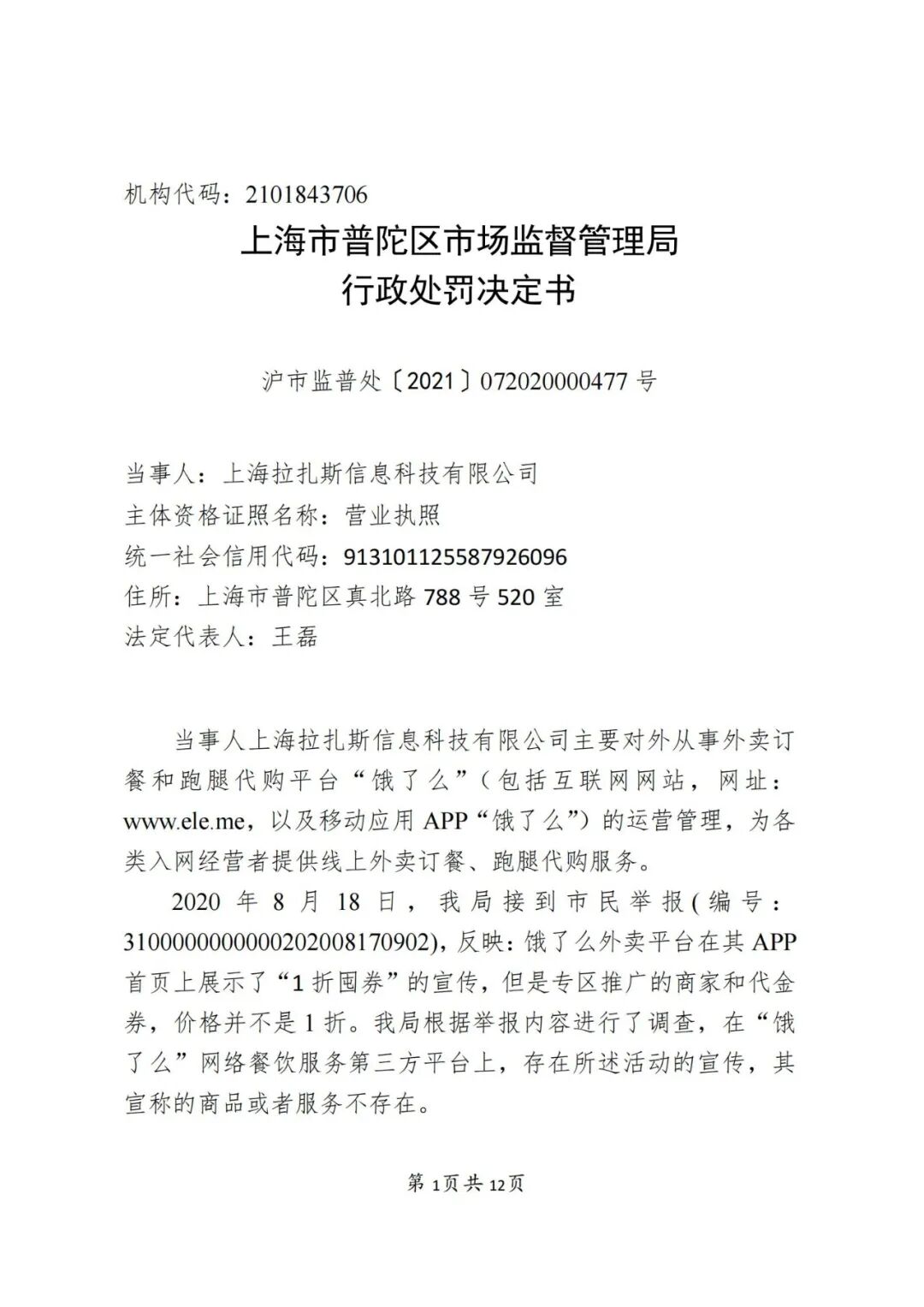
IPRdaily消息:据上海市市场监督管理局消息,上海拉扎斯信息科技有限公司(饿了么母公司)被上海市普陀区市场监督管理局处以行政处罚,罚款共计50万元。据了解,处罚事由为利用虚假的或者使人误解的价格手段,诱骗消费者或者其他经营者与其进行交易。
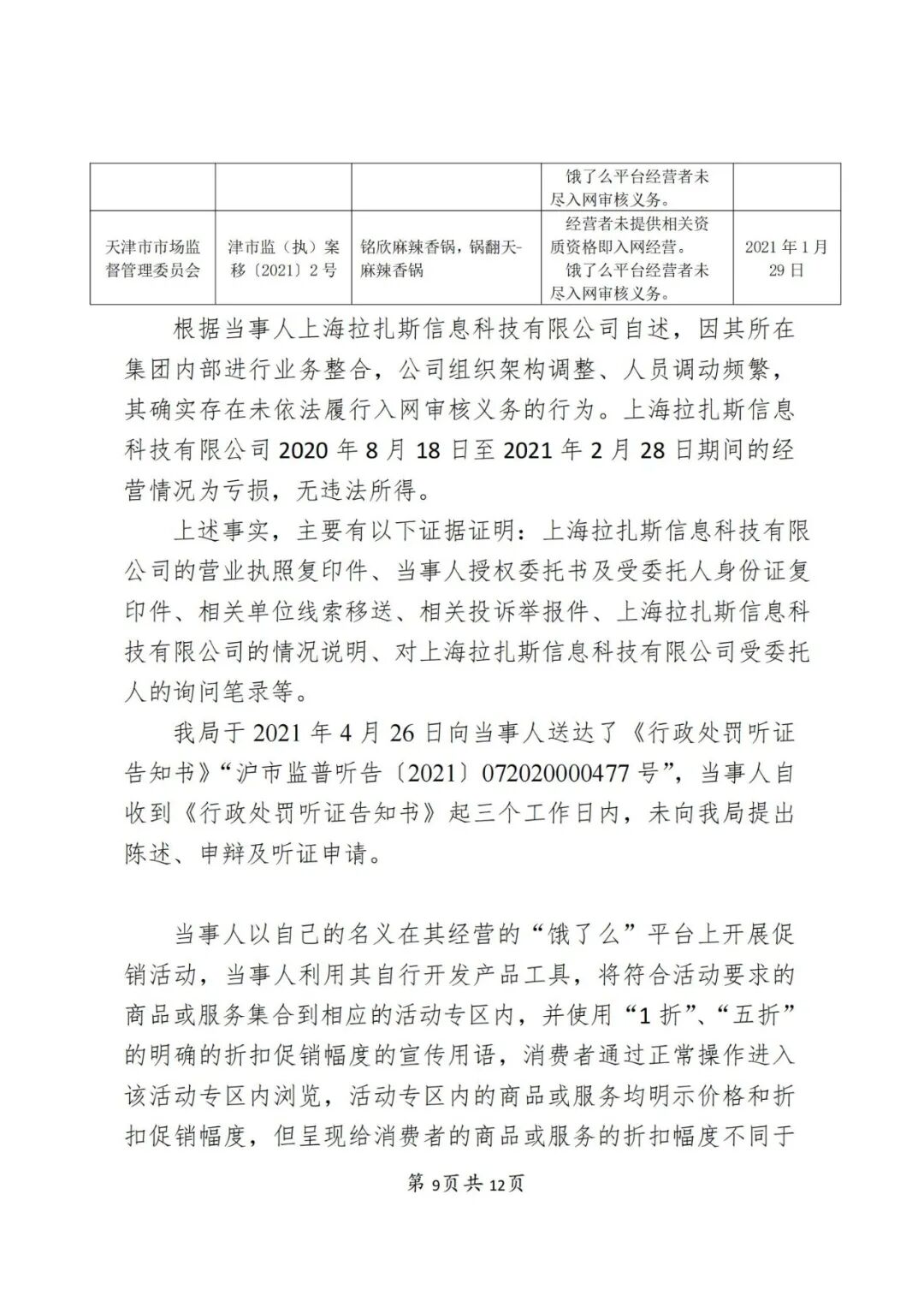
资料显示,上海拉扎斯信息科技有限公司主要对外从事外卖订餐和跑腿代购平台“饿了么”(包括互联网网站以及移动应用 APP“饿了么”)的运营管理,为各类入网经营者提供线上外卖订餐、跑腿代购服务。
查阅行政处罚决定书获悉,饿了么在平台上开展促销活动,利用其自行开发产品工具,将符合活动要求的商品或服务集合到相应的活动专区内,并使用“1 折”、“五折” 的明确的折扣促销幅度的宣传用语,消费者通过正常操作进入该活动专区内浏览,活动专区内的商品或服务均明示价格和折扣促销幅度,但呈现给消费者的商品或服务的折扣幅度不同于当事人所宣称的折扣幅度。
据悉,饿了么平台的行为违反了《禁止价格欺诈行为的规定》第六条第五项“经营者收购、销售商品和提供有偿服务的标价行为,有下列情形之一的,属于价格欺诈行为:(五)降价销售所标示的折扣商品或者服务,其折扣幅度与实际不符的”和《中华人民共和国价格法》第十四条第四项“经营者不得有下列不正当价格行为:(四)利用虚假的或者使人误解的价格手段,诱骗消费者或者其他经营者与其进行交易”的规定。
对上述行为,处以罚款三十万元整。
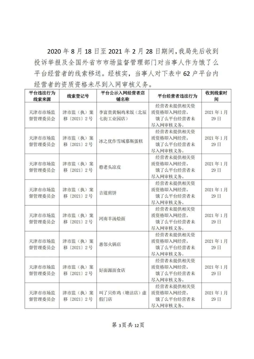
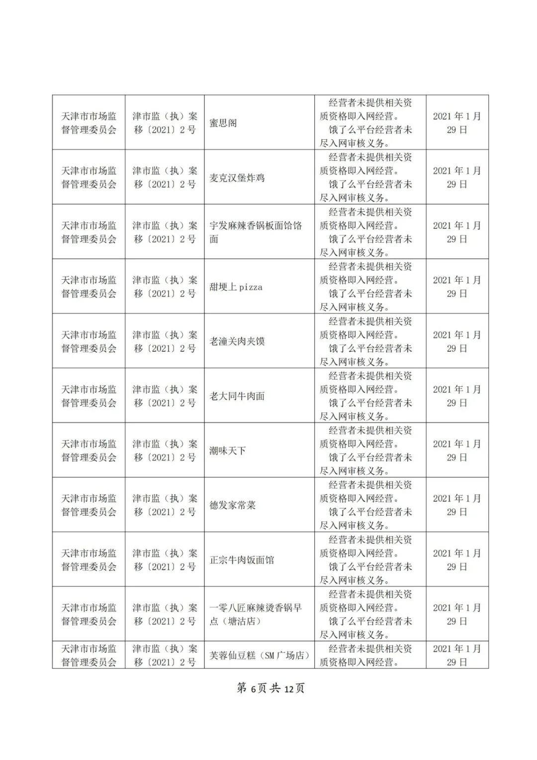
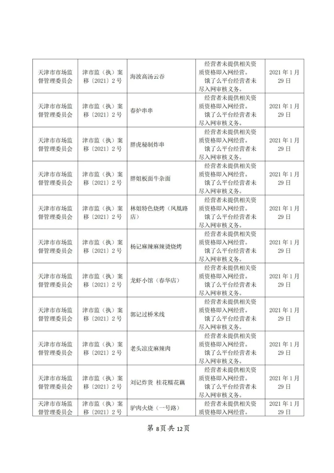
另外,行政处罚书显示,饿了么对62户平台内经营者的资质资格未尽到入网审核义务,该部分经营者也未提供相关资质资格。因此,饿了么未审查入网食品经营者的有效证照,导致资质不全的食品经营者得以在饿了么网络订餐平台上线,从事餐饮外卖活动。其行为违反了《中华人民共和国食品安全法》第六十二条第一款“网络食品交易第三方平台提供者应当对入网食品经营者进行实名登记,明确其食品安全管理责任;依法应当取得许可证的,还应当审查其许可证。”的规定。
值得一提的是,因饿了么平台未审查入网食品经营者的有效证照,导致资质不全食品经营单位得以在饿了么网络订餐平台上线,从事餐饮外卖活动的违法行为,上海市市场监督管理局于2020年5月25曾作出《沪市监普处〔2020〕072020000044 号》行政处罚决定。因此,行政处罚书强调,当事人(即饿了么平台)一年内因同一性质的违法行为受过行政处罚,对当事人未尽入网审核义务的行为作从重处罚。
对于上述的违法行为,处以罚款二十万元整。
此前,饿了么曾签署《依法合规经营承诺》。
附:行政处罚决定书全文
来源:IPRdaily综合上海市市场监督管理局网站、南方都市报、国家市场监督管理总局网站
编辑:IPRdaily王颖 校对:IPRdaily纵横君
(免责声明:此文章来源于网络,版权归作者所有,若有版权问题请作者尽快告知我们,我们将尽快删除相关内容,表示歉意!)
文章来源:北京家居行业协会公众号
风险提示及免责条款
[温馨提示] 文章来源于北京家居行业协会公众号,转载注明原文出处,此文观点与查生意无关,理性阅读,版权属于原作者若无意侵犯媒体或个人知识产权,请联系我们,本站将在第一时间删掉 ,查生意仅提供信息存储空间服务。


