2024.03.21 21:37
28部门:持续推动整治线上平台垄断、不正当竞争、侵犯知识产权和假冒伪劣等行为
文章来源:北京家居行业协会公众号
点击上方“北京家居行业协会”可快速关注!28部门联合印发《加快培育新型消费实施方...
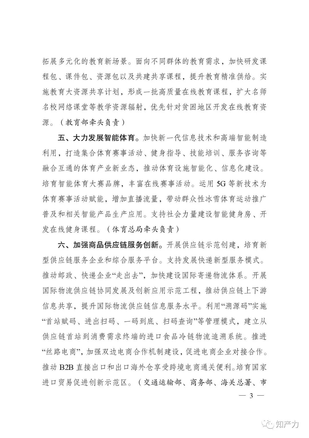
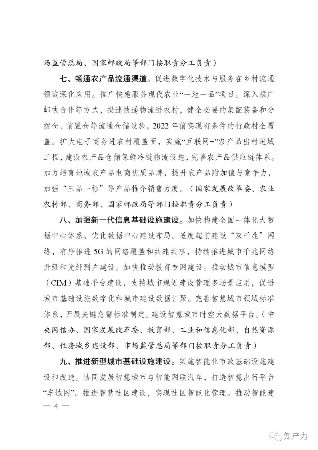
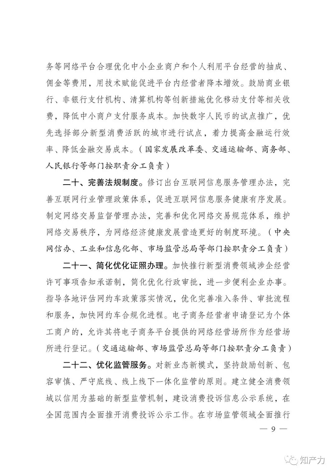
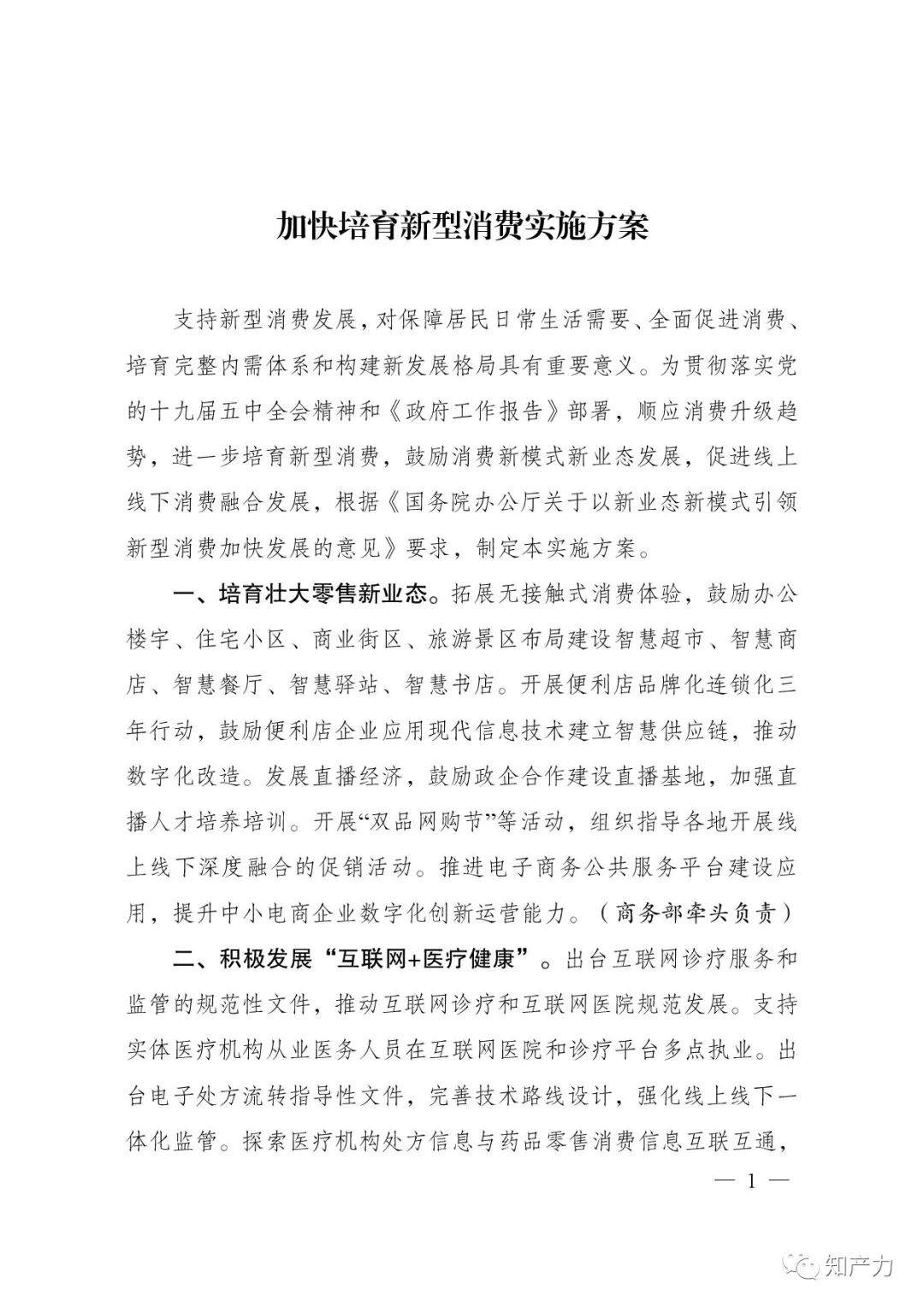
28部门联合印发《加快培育新型消费实施方案》,提出持续推动整治线上平台垄断、不正当竞争、侵犯知识产权和假冒伪劣等违法违规行为。 据国家发展改革委3月25日消息,国家发展改革委等28部门,包括市场监管总局、国家版权局、国家知识产权局等在内,近日联合发布《关于印发〈加快培育新型消费实施方案〉的通知》(发改就业〔2021〕396号)。通知称,国家发展改革委会同有关部门和单位研究制定并印发了《加快培育新型消费实施方案》,要求各地有关部门和单位结合实际,认真抓好贯彻落实。
《加快培育新型消费实施方案》(以下简称《实施方案》)指出,支持新型消费发展,对保障居民日常生活需要、全面促进消费、培育完整内需体系和构建新发展格局具有重要意义。
《实施方案》提出:
优化监管服务。对新业态新模式,坚持鼓励创新、包容审慎、严守底线、线上线下一体化监管的原则。建立健全消费领域以信用为基础的新型监管机制,建设消费投诉信息公示系统,在全国范围内全面推开消费投诉公示工作。在市场监管领域全面推行部门联合“双随机、一公开”监管,建立健全部门联合抽查事项清单。进一步规范线上经济秩序,持续推动整治线上平台垄断、不正当竞争、侵犯知识产权和假冒伪劣等违法违规行为。开展消费领域专项整治、大要案件统一部署查办,加大对虚假宣传、销售假冒伪劣商品等行为监管执法力度。探索建立质量分级制度,倡导优质优价,促进消费升级。 下附《实施方案》全文:
(本文仅代表作者观点,不代表知产力立场) 图片来源 | 网络 (免责声明:此文章来源于网络,版权归作者所有,若有版权问题请作者尽快告知我们,我们将尽快删除相关内容,表示歉意!)
文章来源:北京家居行业协会公众号
风险提示及免责条款
[温馨提示] 文章来源于北京家居行业协会公众号,转载注明原文出处,此文观点与查生意无关,理性阅读,版权属于原作者若无意侵犯媒体或个人知识产权,请联系我们,本站将在第一时间删掉 ,查生意仅提供信息存储空间服务。


