2024.03.21 21:38
非正常专利申请撤回的60%有哪些?
文章来源:北京家居行业协会公众号
点击上方“北京家居行业协会”可快速关注!3月17日,中国知识产权报报道:“截至3...
3月17日,中国知识产权报报道:
“截至3月17日上午,此次通报的非正常专利申请60%已由申请人主动撤回”。
国家知识产权局《关于规范申请专利行为的办法》|2021年3月12日施行
国知局蓝天行动加强版来了|3.15发布
那么,60%的基数是多少呢?🤔
有说10万,有说20万,有说40万......
(欢迎补充指正☕️)
那么,哪些省份撤回先行一步了呢?👀
目前已知至少十个省市已经行动:
江苏、广东、浙江、北京、山东、河南、湖南、湖北、江西、四川......
非正常专利申请人10000+立即整改
江苏
广东
浙江
河南
山东
湖南
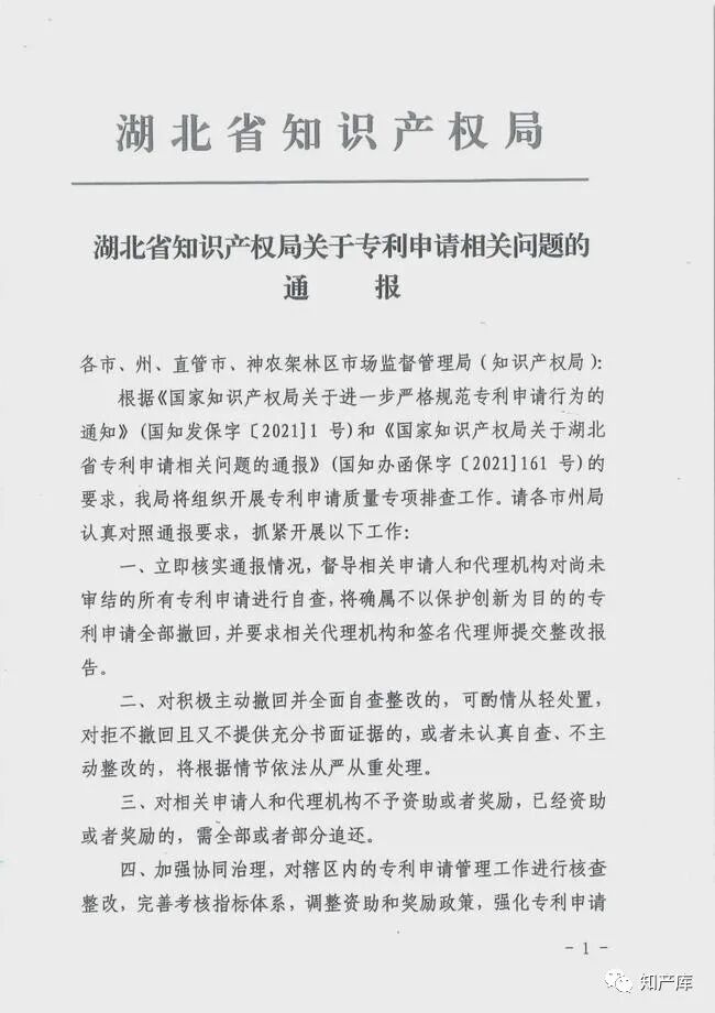
湖北
江西
四川
。。。。。。
如何对非正常申请提交整改报告呢?
一、非正常申请的核查处置情况
二、专代机构和专代师的核查处置情况
三、资助资金的核查处置情况
四、原因分析
五、防范措施
一、主动撤回情况
二、原因责任
三、整改举措及承诺
什么?你还想提出异议?
提交证据证明不是“非正常”?
流传广泛的疑似“排非”官方版本:
关于提交书面证据排除“非正常申请”:
1、有实物的可以提供设备照片,并进行功能、工作原理的介绍;
2、如果有设备已经销售出去的,可以提供相关的销售合同等;
3、没有实物的,可以文字描述其工作原理,工作过程,用途,具体说明一下该专利不是简单问题复杂化;
4、没有实物的,如果有3D渲染图也可以,批注演示一下其工作原理、用途等;
5、如果有第三方检测报告(有法律效力的证明)也可以提供一下;
6、文字描述说清楚为了什么目的,研发了什么,其功能、原理等,表明不是简单问题复杂化等。
知产库
(免责声明:此文章来源于网络,版权归作者所有,若有版权问题请作者尽快告知我们,我们将尽快删除相关内容,表示歉意!)
文章来源:北京家居行业协会公众号
风险提示及免责条款
[温馨提示] 文章来源于北京家居行业协会公众号,转载注明原文出处,此文观点与查生意无关,理性阅读,版权属于原作者若无意侵犯媒体或个人知识产权,请联系我们,本站将在第一时间删掉 ,查生意仅提供信息存储空间服务。


