2024.03.21 21:38
严查!不以保护创新为目的非正常专利申请将全部撤回
文章来源:北京家居行业协会公众号
点击上方“北京家居行业协会”可快速关注!IPRdaily,连接全球百万知识产权精...
IPRdaily,连接全球百万知识产权精英
全球影响力的知识产权产业媒体
#本文仅代表作者观点,不代表IPRdaily立场#
原标题:严查!不以保护创新为目的非正常专利申请将全部撤回
IPRdaily导读:近日,知识产权圈出现了多个省份非正常专利申请通报情况。据悉,此前,国知局为了落实党中央、国务院决策部署,切实推动我国从知识产权引进大国向创造大国转变,从追求数量向提高质量转变,进一步规范专利申请行为,印发了《关于进一步严格规范专利申请行为的通知》,并且在全国范围内组织开展专利申请质量排查工作。
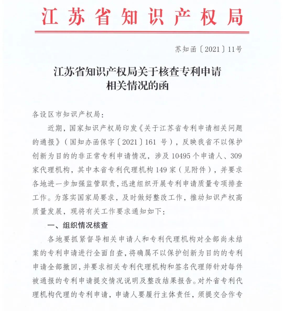
江苏
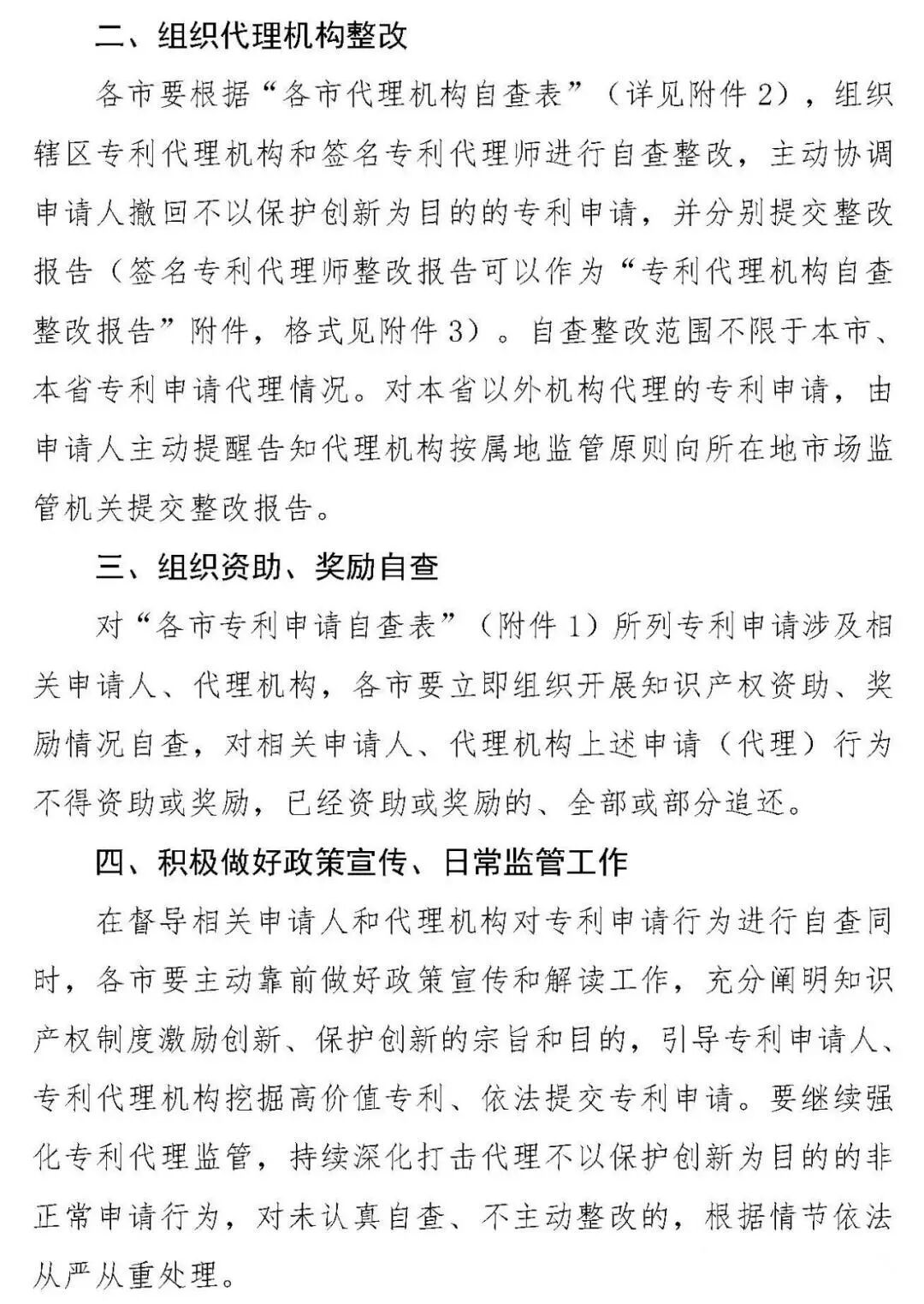
国家知识产权局(以下简称国知局)印发《关于江苏省专利申请相关问题的通报》,反映江苏省不以保护创新为目的的非正常专利申请情况,涉及10495个申请人、309家代理机构,其中江苏省专利代理机构149家,并要求各地进一步加强监管职责,迅速组织开展专利申请质量专项排查工作。
江苏省知识产权局要求各地市要抓紧督导相关申请人和专利代理机构对全部尚未结案的专利申请进行全面自查,将确属不以保护创新为目的的专利申请全部撤回,并要求相关专利代理机构和签名代理师针对每件被通报的专利申请提交情况说明及整改结果报告。
对相关申请人和专利代理机构不予资助或者奖励;已经资助或者奖励的,全部或者部分追还。
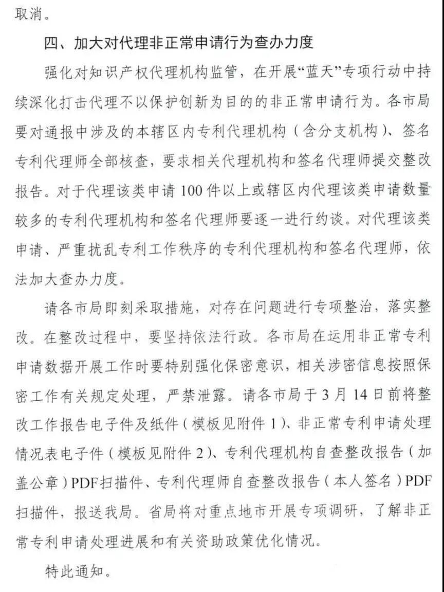
建立举报和核査机制,对代理该类申请、严重扰乱专利工作秩序的专利代理机构和签名代理师依法加大查处力度。
四川
四川省涉及相关申请人提交的共12601件不以保护创新为目的的非正常专利申请(其中79件已主动撤回),包括2246个申请人、113家代理机构。
江西
江西省共存在3469件不以保护创新为目的的非正常专利申请,涉及946家申请人、101家代理机构。
并且要求督导相关申请人对尚未审结的所有专利申请进行自查(涉事申请人名单另发),将确属不以保护创新为目的的专利申请全部撤回。对积极主动撤回的,可酌情从轻处置;对拒不撤回又不提供充分书面证据的,根据情节依法从严从重处理,必要时可将相关线索信息转公安、信用监管部门依法处置。 对相关申请人不予资助或者奖励;已经资助或者奖励的,全部或者部分追还。加强协同治理,对辖区内的专利申请管理工作进行核查整改,完善考核指标体系,调整资助和奖励政策,强化专利申请领域信用监管,加强专利交易的规范与监管,开展跨部门信息通报,建立举报和核查机制。强化代理监管,在开展“蓝天”专项行动中持续深化打击代理不以保护创新为目的的非正常申请行为,对代理该类申请、严重扰乱专利工作秩序的专利代理机构和签名代理师,依法加大查办力度。 湖南
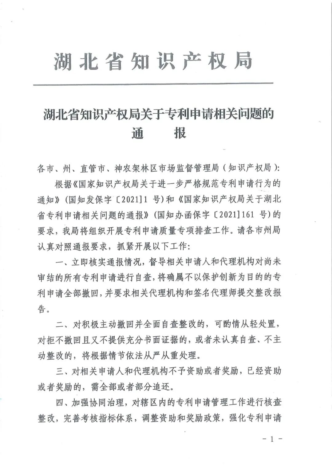
湖北
湖北省发布了《关于开展专利申请质量专项排查工作的通知》,对将确属不以保护创新为目的的专利申请全部撤回,并要求相关代理机构和签名代理师提交整改报告;对已经资助或者奖励的,需全部或者部分追还。
广东
广东省知识产权局发布了《广东省知识产权局关于落实国家知识产权局对广东省专利申请相关问题通报要求的通知》。
山东
山东省市场监督管理局也发布了关于《组织开展专利申请质量专项排查工作的通知》。
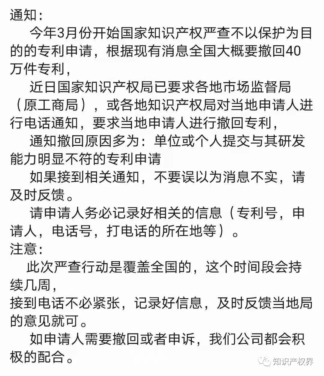
近日,知识产权群里发现正在传播一截图,有代理机构接到如下通知,“今年3月份开始国家知识产权严查不以保护为目的的专利申请,根据现有消息全国大概要撤回40万件专利”。
针对此次的全国性的核查,有不少同行表示,已经有多件专利被撤回了。相关阅读:
1、上海一机构因非正常专利申请被罚3万
2、《关于进一步严格规范专利申请行为的通知》全文
来源:IPRdaily综合知识产权进行时、IPRlearn
编辑:IPRdaily王颖 校对:IPRdaily纵横君
(免责声明:此文章来源于网络,版权归作者所有,若有版权问题请作者尽快告知我们,我们将尽快删除相关内容,表示歉意!)
文章来源:北京家居行业协会公众号
风险提示及免责条款
[温馨提示] 文章来源于北京家居行业协会公众号,转载注明原文出处,此文观点与查生意无关,理性阅读,版权属于原作者若无意侵犯媒体或个人知识产权,请联系我们,本站将在第一时间删掉 ,查生意仅提供信息存储空间服务。


