2024.03.21 21:39
拼多多销售电子书被判侵权|判决书
文章来源:北京家居行业协会公众号
点击上方“北京家居行业协会”可快速关注!原告玄霆娱乐(起点中文网)是《完美世界》...
原告玄霆娱乐(起点中文网)是《完美世界》小说的著作权人,原告认为拼多多未经授权销售《完美世界》电子书,接到其投诉通知后未及时删除侵权商品;
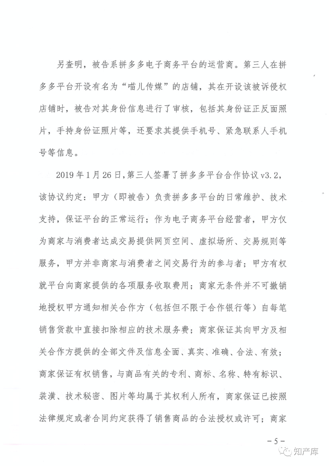
被告拼多多主张涉案侵权商品由第三人梁某销售,且原告未通过其线上维权平台投诉,应当免责;
法院认为:原告的通知符合法定的形式要件,“拼多多”自行制定的投诉规则不能作为其未履行电商法定义务的免责依据等。
最高院审理电商平台知识产权案件指导意见
原告索赔:50万;
法院判赔:1万;
诉讼费:8800元,原告负担8624元,被告负担176元。
求**心理阴影面积😂😂
判决书📖:
来源:知产库
(免责声明:此文章来源于网络,版权归作者所有,若有版权问题请作者尽快告知我们,我们将尽快删除相关内容,表示歉意!)
文章来源:北京家居行业协会公众号
风险提示及免责条款
[温馨提示] 文章来源于北京家居行业协会公众号,转载注明原文出处,此文观点与查生意无关,理性阅读,版权属于原作者若无意侵犯媒体或个人知识产权,请联系我们,本站将在第一时间删掉 ,查生意仅提供信息存储空间服务。


