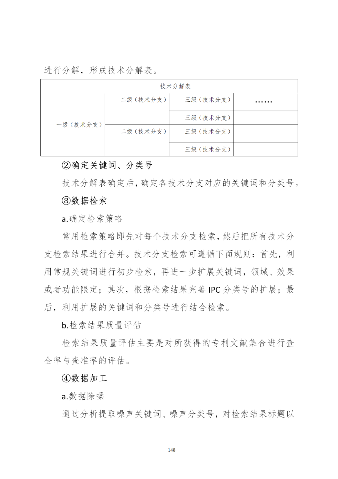
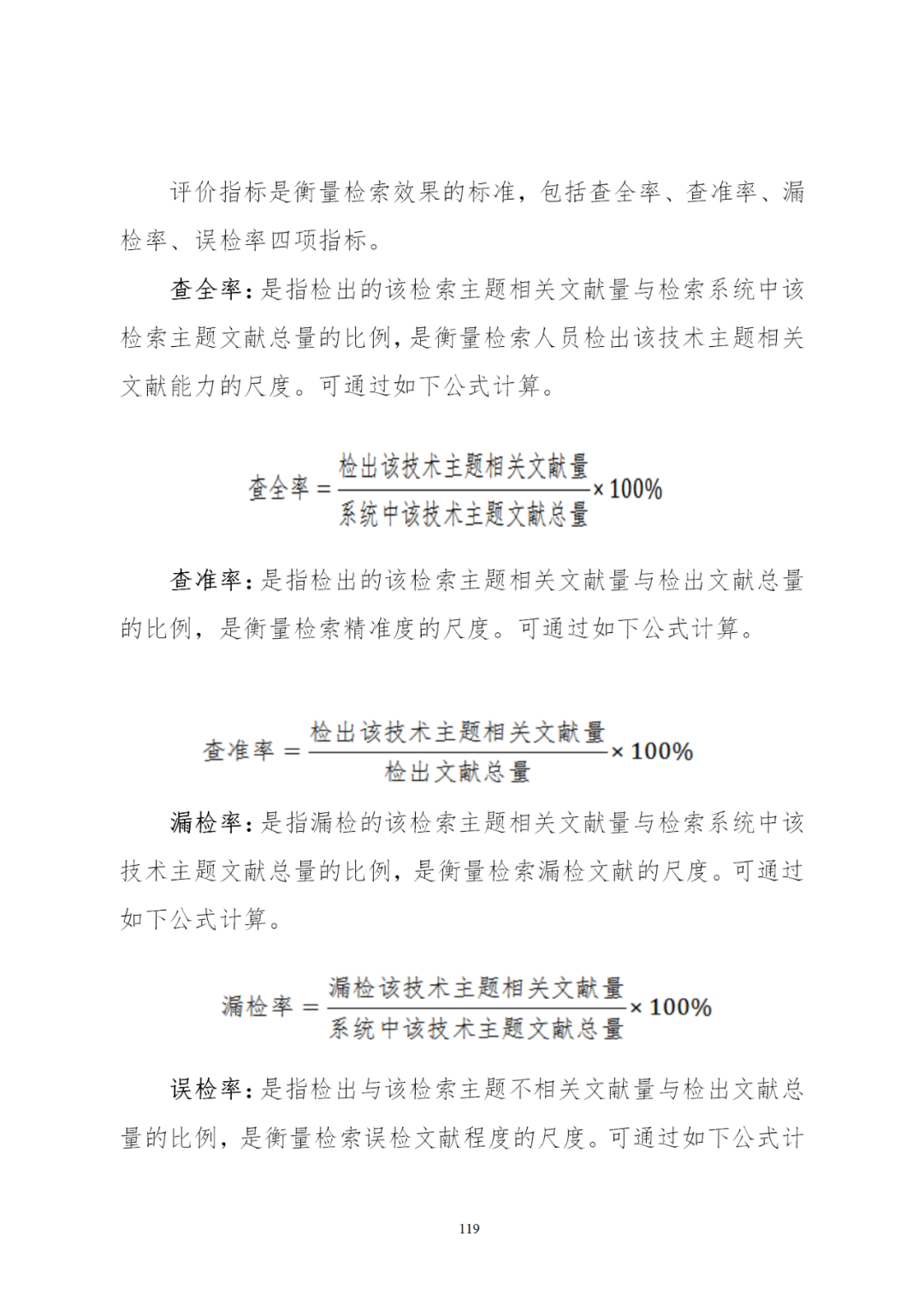
2024.03.21 21:40
国知局印发《知识产权基础数据利用指引》!
文章来源:北京家居行业协会公众号
点击上方“北京家居行业协会”可快速关注!IPRdaily,连接全球百万知识产权精...
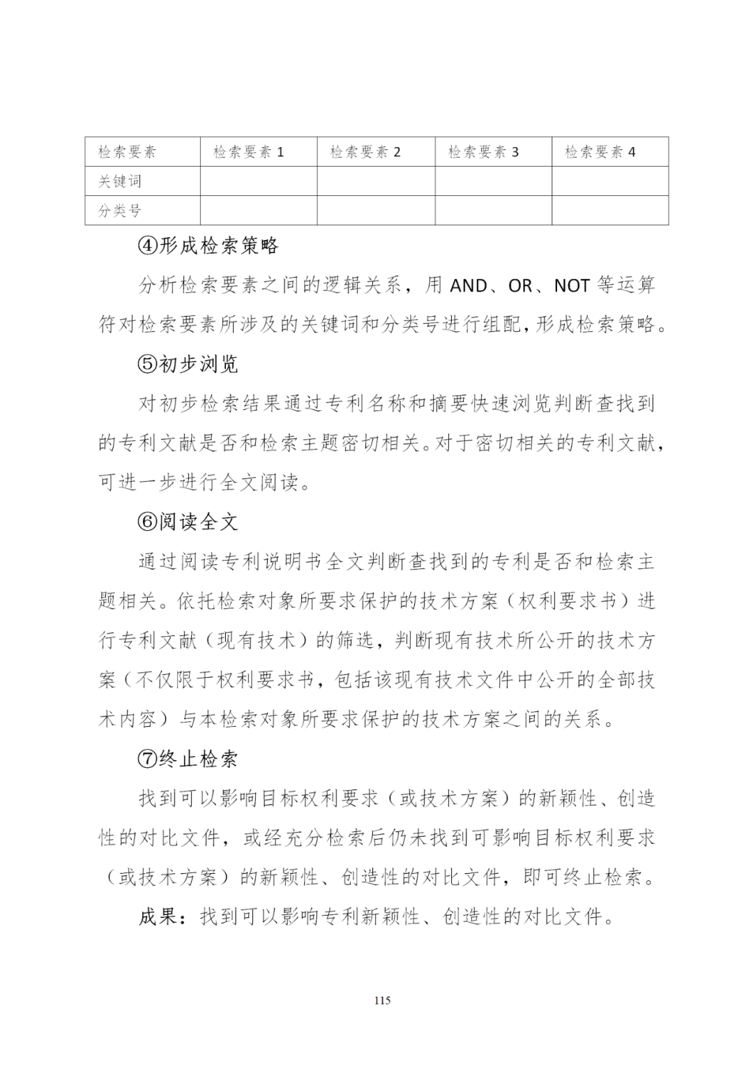
IPRdaily,连接全球百万知识产权精英
全球影响力的知识产权产业媒体
#本文仅代表作者观点,不代表IPRdaily立场#
原标题:国家知识产权局办公室关于印发《知识产权基础数据利用指引》的通知
IPRdaily导读:近日,国家知识产权局办公室印发关于《知识产权基础数据利用指引》的通知。《指引》明确了知识产权基础数据利用原则,明示了知识产权基础数据获取途径,阐述了知识产权基础数据蕴含的信息、价值、作用,以帮助社会公众和创新主体提高知识产权基础数据利用的效率、质量和水平,使其能够更便捷有效地获取、解读、利用知识产权基础数据,从而更好地满足新形势、新技术、新业态、新模式的知识产权基础数据需求,提升知识产权支撑引领经济发展的能力和水平,进一步优化我国知识产权创新环境。
国家知识产权局办公室关于印发《知识产权基础数据利用指引》的通知
各省、自治区、直辖市及新疆生产建设兵团知识产权局,四川省知识产权服务促进中心,广东省知识产权保护中心;局机关各部门,专利局各部门,商标局,局其他直属单位、各社会团体:
为贯彻落实《关于新形势下加快建设知识产权信息公共服务体系的若干意见》(国知发服字〔2019〕46号),提升知识产权信息传播利用效能,充分发挥知识产权数据生产要素作用和战略性资源价值,提高知识产权信息公共服务能力和社会公众、创新创业主体知识产权数据利用水平,制定《知识产权基础数据利用指引》。经局批准,现予印发,请认真贯彻落实,加大推广使用力度。
特此通知。
附件:《知识产权基础数据利用指引》.doc
国家知识产权局办公室
2020年12月31日
附件:《知识产权基础数据利用指引》(点击文末阅读原文下载附件)
来源:国家知识产权局网站
编辑:IPRdaily王颖 校对:IPRdaily纵横君
(免责声明:此文章来源于网络,版权归作者所有,若有版权问题请作者尽快告知我们,我们将尽快删除相关内容,表示歉意!)
文章来源:北京家居行业协会公众号
风险提示及免责条款
[温馨提示] 文章来源于北京家居行业协会公众号,转载注明原文出处,此文观点与查生意无关,理性阅读,版权属于原作者若无意侵犯媒体或个人知识产权,请联系我们,本站将在第一时间删掉 ,查生意仅提供信息存储空间服务。


