2024.03.21 21:42
《中华人民共和国著作权法》2020全文(附修改前后对照表)
文章来源:北京家居行业协会公众号
点击上方“北京家居行业协会”可快速关注!IPRdaily,连接全球百万知识产权精...
IPRdaily,连接全球百万知识产权精英
全球影响力的知识产权产业媒体
#本文仅代表作者观点,不代表IPRdaily立场#
原标题:全文!《中华人民共和国著作权法》修改通过,2021.6.1起施行!
IPRdaily消息:十三届全国人大常委会第二十三次会议于11月11日上午在北京人民大会堂闭幕。会议经表决,通过了关于修改著作权法的决定。《全国人民代表大会常务委员会关于修改〈中华人民共和国著作权法〉的决定》自2021年6月1日起施行。
说明:
本文为根据中国人大网发布的《全国人民代表大会常务委员会关于修改《中华人民共和国著作权法》的决定》(http://www.npc.gov.cn/npc/c30834/202011/272b72cdb759458d94c9b875350b1ab5.shtml)进行修改的版本,仅作为学习用途。蓝色加粗部分为修改后的文本。
中华人民共和国著作权法(2020年修正)
(1990年9月7日第七届全国人民代表大会常务委员会第十五次会议通过 根据2001年10月27日第九届全国人民代表大会常务委员会第二十四次会议《关于修改〈中华人民共和国著作权法〉的决定》第一次修正 根据2010年2月26日第十一届全国人民代表大会常务委员会第十三次会议《关于修改〈中华人民共和国著作权法〉的决定》第二次修正)根据2020年11月11日第十三届全国人民代表大会常务委员会第二十三次会议《关于修改〈中华人民共和国著作权法〉的决定》第三次修正)
目录
第一章 总则
第二章 著作权
第一节 著作权人及其权利
第二节 著作权归属
第三节 权利的保护期
第四节 权利的限制
第三章 著作权许可使用和转让合同
第四章 与著作权有关的权利
第一节 图书、报刊的出版
第二节 表 演
第三节 录音录像
第四节 广播电台、电视台播放
第五章 著作权和与著作权有关的权利的保护
第六章 附则
第一章 总 则
第一条 为保护文学、艺术和科学作品作者的著作权,以及与著作权有关的权益,鼓励有益于社会主义精神文明、物质文明建设的作品的创作和传播,促进社会主义文化和科学事业的发展与繁荣,根据宪法制定本法。
第二条 中国自然人、法人或者非法人组织的作品,不论是否发表,依照本法享有著作权。
外国人、无国籍人的作品根据其作者所属国或者经常居住地国同中国签订的协议或者共同参加的国际条约享有的著作权,受本法保护。
外国人、无国籍人的作品首先在中国境内出版的,依照本法享有著作权。
未与中国签订协议或者共同参加国际条约的国家的作者以及无国籍人的作品首次在中国参加的国际条约的成员国出版的,或者在成员国和非成员国同时出版的,受本法保护。
第三条 本法所称的作品是指文学、艺术和科学领域内具有独创性并能以一定形式表现的智力成果,包括:
(一)文字作品;
(二)口述作品;
(三)音乐、戏剧、曲艺、舞蹈、杂技艺术作品;
(四)美术、建筑作品;
(五)摄影作品;
(六)视听作品;
(七)工程设计图、产品设计图、地图、示意图等图形作品和模型作品;
(八)计算机软件;
(九)符合作品特征的其他智力成果。
第四条 著作权人和与著作权有关的权利人行使权利,不得违反宪法和法律,不得损害公共利益。国家对作品的出版、传播依法进行监督管理。
第五条 本法不适用于:
(一)法律、法规,国家机关的决议、决定、命令和其他具有立法、行政、司法性质的文件,及其官方正式译文;
(二)单纯事实消息;
(三)历法、通用数表、通用表格和公式。
第六条 民间文学艺术作品的著作权保护办法由国务院另行规定。
第七条国家著作权主管部门负责全国的著作权管理工作;县级以上地方主管著作权的部门负责本行政区域的著作权管理工作。
第八条 著作权人和与著作权有关的权利人可以授权著作权集体管理组织行使著作权或者与著作权有关的权利。依法设立的著作权集体管理组织是非营利法人,被授权后可以以自己的名义为著作权人和与著作权有关的权利人主张权利,并可以作为当事人进行涉及著作权或者与著作权有关的权利的诉讼、仲裁、调解活动。
著作权集体管理组织根据授权向使用者收取使用费。使用费的收取标准由著作权集体管理组织和使用者代表协商确定,协商不成的,可以向国家著作权主管部门申请裁决,对裁决不服的,可以向人民法院提起诉讼;当事人也可以直接向人民法院提起诉讼。
著作权集体管理组织应当将使用费的收取和转付、管理费的提取和使用、使用费的未分配部分等总体情况定期向社会公布,并应当建立权利信息查询系统,供权利人和使用者查询。国家著作权主管部门应当依法对著作权集体管理组织进行监督、管理。
著作权集体管理组织的设立方式、权利义务、使用费的收取和分配,以及对其监督和管理等由国务院另行规定。
第二章 著作权
第一节 著作权人及其权利
第九条 著作权人包括:
(一)作者;
(二)其他依照本法享有著作权的自然人、法人或者非法人组织。
第十条 著作权包括下列人身权和财产权:
(一)发表权,即决定作品是否公之于众的权利;
(二)署名权,即表明作者身份,在作品上署名的权利;
(三)修改权,即修改或者授权他人修改作品的权利;
(四)保护作品完整权,即保护作品不受歪曲、篡改的权利;
(五)复制权,即以印刷、复印、拓印、录音、录像、翻录、翻拍、数字化等方式将作品制作一份或者多份的权利;
(六)发行权,即以出售或者赠与方式向公众提供作品的原件或者复制件的权利;
(七)出租权,即有偿许可他人临时使用视听作品、计算机软件的原件或者复制件的权利,计算机软件不是出租的主要标的的除外;
(八)展览权,即公开陈列美术作品、摄影作品的原件或者复制件的权利;
(九)表演权,即公开表演作品,以及用各种手段公开播送作品的表演的权利;
(十)放映权,即通过放映机、幻灯机等技术设备公开再现美术、摄影、视听作品等的权利;
(十一)广播权,即以有线或者无线方式公开传播或者转播作品,以及通过扩音器或者其他传送符号、声音、图像的类似工具向公众传播广播的作品的权利,但不包括本款第十二项规定的权利;
(十二)信息网络传播权,即以有线或者无线方式向公众提供,使公众可以在其选定的时间和地点获得作品的权利。
(十三)摄制权,即以摄制视听作品的方法将作品固定在载体上的权利;
(十四)改编权,即改变作品,创作出具有独创性的新作品的权利;
(十五)翻译权,即将作品从一种语言文字转换成另一种语言文字的权利;
(十六)汇编权,即将作品或者作品的片段通过选择或者编排,汇集成新作品的权利;
(十七)应当由著作权人享有的其他权利。
著作权人可以许可他人行使前款第(五)项至第(十七)项规定的权利,并依照约定或者本法有关规定获得报酬。
著作权人可以全部或者部分转让本条第一款第(五)项至第(十七)项规定的权利,并依照约定或者本法有关规定获得报酬。
第二节 著作权归属
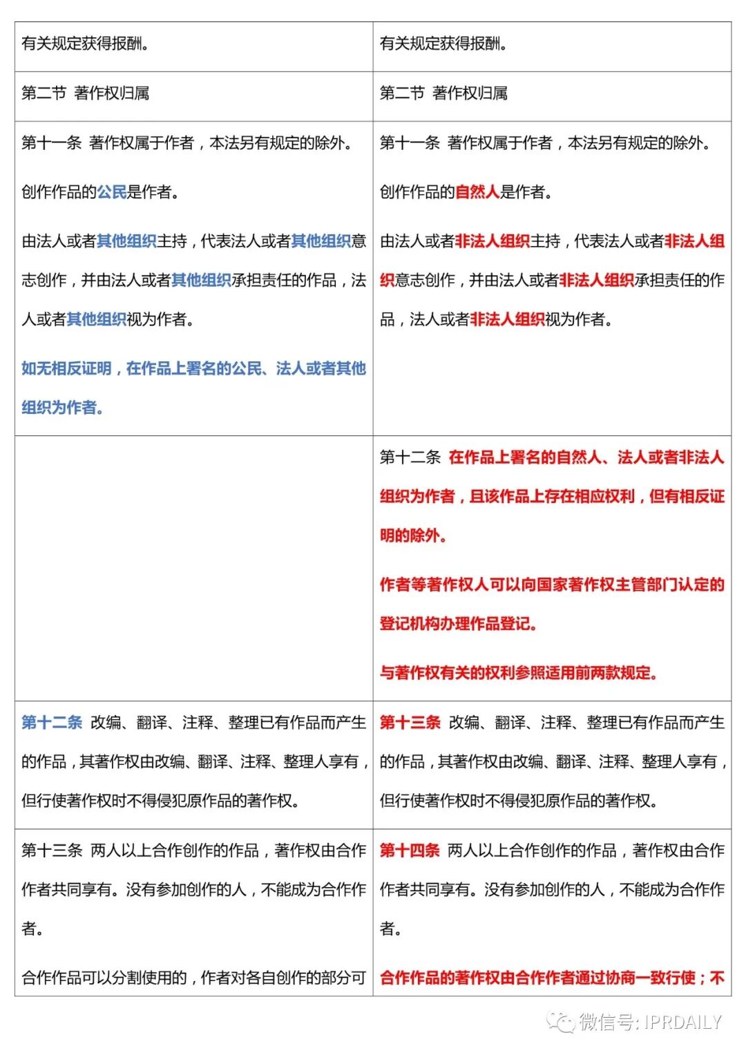
第十一条 著作权属于作者,本法另有规定的除外。
创作作品的自然人是作者。
由法人或者非法人组织主持,代表法人或者非法人组织意志创作,并由法人或者非法人组织承担责任的作品,法人或者非法人组织视为作者。
第十二条在作品上署名的自然人、法人或者非法人组织为作者,且该作品上存在相应权利,但有相反证明的除外。
作者等著作权人可以向国家著作权主管部门认定的登记机构办理作品登记。
与著作权有关的权利参照适用前两款规定。
第十三条改编、翻译、注释、整理已有作品而产生的作品,其著作权由改编、翻译、注释、整理人享有,但行使著作权时不得侵犯原作品的著作权。
第十四条两人以上合作创作的作品,著作权由合作作者共同享有。没有参加创作的人,不能成为合作作者。
合作作品的著作权由合作作者通过协商一致行使;不能协商一致,又无正当理由的,任何一方不得阻止他方行使除转让、许可他人专有使用、出质以外的其他权利,但是所得收益应当合理分配给所有合作作者。
合作作品可以分割使用的,作者对各自创作的部分可以单独享有著作权,但行使著作权时不得侵犯合作作品整体的著作权。
第十五条汇编若干作品、作品的片段或者不构成作品的数据或者其他材料,对其内容的选择或者编排体现独创性的作品,为汇编作品,其著作权由汇编人享有,但行使著作权时,不得侵犯原作品的著作权。
第十六条 使用改编、翻译、注释、整理、汇编已有作品而产生的作品进行出版、演出和制作录音录像制品,应当取得该作品的著作权人和原作品的著作权人许可,并支付报酬。
第十七条 视听作品中的电影作品、电视剧作品的著作权由制作者享有,但编剧、导演、摄影、作词、作曲等作者享有署名权,并有权按照与制作者签订的合同获得报酬。
前款规定以外的视听作品的著作权归属由当事人约定;没有约定或者约定不明确的,由制作者享有,但作者享有署名权和获得报酬的权利。
视听作品中的剧本、音乐等可以单独使用的作品的作者有权单独行使其著作权。
第十八条自然人为完成法人或者非法人组织工作任务所创作的作品是职务作品,除本条第二款的规定以外,著作权由作者享有,但法人或者非法人组织有权在其业务范围内优先使用。作品完成两年内,未经单位同意,作者不得许可第三人以与单位使用的相同方式使用该作品。
有下列情形之一的职务作品,作者享有署名权,著作权的其他权利由法人或者非法人组织享有,法人或者非法人组织可以给予作者奖励:
(一)主要是利用法人或者非法人组织的物质技术条件创作,并由法人或者非法人组织承担责任的工程设计图、产品设计图、地图、示意图、计算机软件等职务作品;
(二)报社、期刊社、通讯社、广播电台、电视台的工作人员创作的职务作品;
(三)法律、行政法规规定或者合同约定著作权由法人或者非法人组织享有的职务作品。
第十九条受委托创作的作品,著作权的归属由委托人和受托人通过合同约定。合同未作明确约定或者没有订立合同的,著作权属于受托人。
第二十条 作品原件所有权的转移,不改变作品著作权的归属,但美术、摄影作品原件的展览权由原件所有人享有。
作者将未发表的美术、摄影作品的原件所有权转让给他人,受让人展览该原件不构成对作者发表权的侵犯。
第二十一条著作权属于自然人的,自然人死亡后,其本法第十条第一款第(五)项至第(十七)项规定的权利在本法规定的保护期内,依法转移。
著作权属于法人或者非法人组织的,法人或者非法人组织变更、终止后,其本法第十条第一款第(五)项至第(十七)项规定的权利在本法规定的保护期内,由承受其权利义务的法人或者非法人组织享有;没有承受其权利义务的法人或者非法人组织的,由国家享有。
第三节 权利的保护期
第二十二条作者的署名权、修改权、保护作品完整权的保护期不受限制。
第二十三条 自然人的作品,其发表权、本法第十条第一款第(五)项至第(十七)项规定的权利的保护期为作者终生及其死亡后五十年,截止于作者死亡后第五十年的12月31日;如果是合作作品,截止于最后死亡的作者死亡后第五十年的12月31日。
法人或者非法人组织的作品、著作权(署名权除外)由法人或者非法人组织享有的职务作品,其发表权的保护期为五十年,截止于作品创作完成后第五十年的12月31日;本法第十条第一款第五项至第十七项规定的权利的保护期为五十年,截止于作品首次发表后第五十年的12月31日,但作品自创作完成后五十年内未发表的,本法不再保护。
视听作品,其发表权的保护期为五十年,截止于作品创作完成后第五十年的12月31日;本法第十条第一款第五项至第十七项规定的权利的保护期为五十年,截止于作品首次发表后第五十年的12月31日,但作品自创作完成后五十年内未发表的,本法不再保护。
第四节 权利的限制
第二十四条在下列情况下使用作品,可以不经著作权人许可,不向其支付报酬,但应当指明作者姓名或者名称、作品名称,并且不得影响该作品的正常使用,也不得不合理地损害著作权人的合法权益:
(一)为个人学习、研究或者欣赏,使用他人已经发表的作品;
(二)为介绍、评论某一作品或者说明某一问题,在作品中适当引用他人已经发表的作品;
(三)为报道新闻,在报纸、期刊、广播电台、电视台等媒体中不可避免地再现或者引用已经发表的作品;
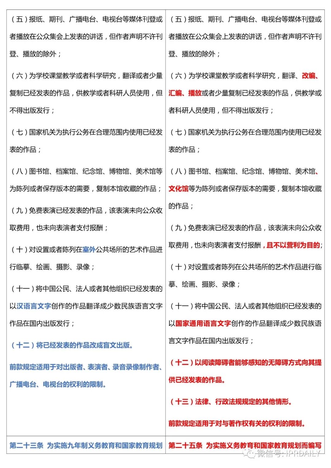
(四)报纸、期刊、广播电台、电视台等媒体刊登或者播放其他报纸、期刊、广播电台、电视台等媒体已经发表的关于政治、经济、宗教问题的时事性文章,但著作权人声明不许刊登、播放的除外;
(五)报纸、期刊、广播电台、电视台等媒体刊登或者播放在公众集会上发表的讲话,但作者声明不许刊登、播放的除外;
(六)为学校课堂教学或者科学研究,翻译、改编、汇编、播放或者少量复制已经发表的作品,供教学或者科研人员使用,但不得出版发行;
(七)国家机关为执行公务在合理范围内使用已经发表的作品;
(八)图书馆、档案馆、纪念馆、博物馆、美术馆、文化馆等为陈列或者保存版本的需要,复制本馆收藏的作品;
(九)免费表演已经发表的作品,该表演未向公众收取费用,也未向表演者支付报酬,且不以营利为目的;
(十)对设置或者陈列在公共场所的艺术作品进行临摹、绘画、摄影、录像;
(十一)将中国公民、法人或者其他组织已经发表的以国家通用语言文字创作的作品翻译成少数民族语言文字作品在国内出版发行;
(十二)以阅读障碍者能够感知的无障碍方式向其提供已经发表的作品。
(十三)法律、行政法规规定的其他情形。
前款规定适用于对与著作权有关的权利的限制。
第二十五条 为实施义务教育和国家教育规划而编写出版教科书,可以不经著作权人许可,在教科书中汇编已经发表的作品片段或者短小的文字作品、音乐作品或者单幅的美术作品、摄影作品、图形作品,但应当按照规定向著作权人支付报酬,指明作者姓名或者名称、作品名称,并且不得侵犯著作权人依照本法享有的其他权利。
前款规定适用于对与著作权有关的权利的限制。
第三章 著作权许可使用和转让合同
第二十六条 使用他人作品应当同著作权人订立许可使用合同,本法规定可以不经许可的除外。
许可使用合同包括下列主要内容:
(一)许可使用的权利种类;
(二)许可使用的权利是专有使用权或者非专有使用权;
(三)许可使用的地域范围、期间;
(四)付酬标准和办法;
(五)违约责任;
(六)双方认为需要约定的其他内容。
第二十七条 转让本法第十条第一款第(五)项至第(十七)项规定的权利,应当订立书面合同。
权利转让合同包括下列主要内容:
(一)作品的名称;
(二)转让的权利种类、地域范围;
(三)转让价金;
(四)交付转让价金的日期和方式;
(五)违约责任;
(六)双方认为需要约定的其他内容。
第二十八条 以著作权中的财产权出质的,由出质人和质权人依法办理出质登记。
第二十九条 许可使用合同和转让合同中著作权人未明确许可、转让的权利,未经著作权人同意,另一方当事人不得行使。
第三十条 使用作品的付酬标准可以由当事人约定,也可以按照国家著作权主管部门会同有关部门制定的付酬标准支付报酬。当事人约定不明确的,按照国家著作权主管部门会同有关部门制定的付酬标准支付报酬。
第三十一条 出版者、表演者、录音录像制作者、广播电台、电视台等依照本法有关规定使用他人作品的,不得侵犯作者的署名权、修改权、保护作品完整权和获得报酬的权利。
第四章 与著作权有关的权利
第一节 图书、报刊的出版
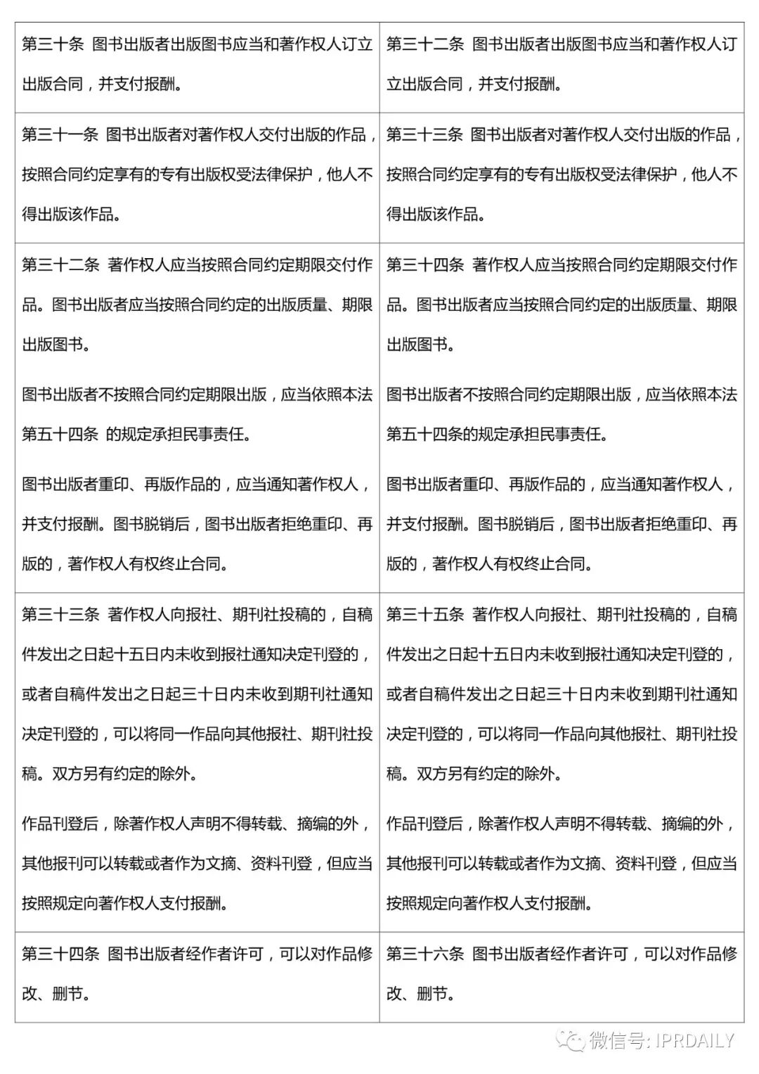
第三十二条 图书出版者出版图书应当和著作权人订立出版合同,并支付报酬。
第三十三条 图书出版者对著作权人交付出版的作品,按照合同约定享有的专有出版权受法律保护,他人不得出版该作品。
第三十四条 著作权人应当按照合同约定期限交付作品。图书出版者应当按照合同约定的出版质量、期限出版图书。
图书出版者不按照合同约定期限出版,应当依照本法第五十四条的规定承担民事责任。
图书出版者重印、再版作品的,应当通知著作权人,并支付报酬。图书脱销后,图书出版者拒绝重印、再版的,著作权人有权终止合同。
第三十五条 著作权人向报社、期刊社投稿的,自稿件发出之日起十五日内未收到报社通知决定刊登的,或者自稿件发出之日起三十日内未收到期刊社通知决定刊登的,可以将同一作品向其他报社、期刊社投稿。双方另有约定的除外。
作品刊登后,除著作权人声明不得转载、摘编的外,其他报刊可以转载或者作为文摘、资料刊登,但应当按照规定向著作权人支付报酬。
第三十六条 图书出版者经作者许可,可以对作品修改、删节。
报社、期刊社可以对作品作文字性修改、删节。对内容的修改,应当经作者许可。
第三十七条 出版者有权许可或者禁止他人使用其出版的图书、期刊的版式设计。
前款规定的权利的保护期为十年,截止于使用该版式设计的图书、期刊首次出版后第十年的12月31日。
第二节 表演
第三十八条 使用他人作品演出,表演者应当取得著作权人许可,并支付报酬。演出组织者组织演出,由该组织者取得著作权人许可,并支付报酬。
第三十九条 表演者对其表演享有下列权利:
(一)表明表演者身份;
(二)保护表演形象不受歪曲;
(三)许可他人从现场直播和公开传送其现场表演,并获得报酬;
(四)许可他人录音录像,并获得报酬;
(五)许可他人复制、发行、出租录有其表演的录音录像制品,并获得报酬;
(六)许可他人通过信息网络向公众传播其表演,并获得报酬。
被许可人以前款第(三)项至第(六)项规定的方式使用作品,还应当取得著作权人许可,并支付报酬。
第四十条 演员为完成本演出单位的演出任务进行的表演为职务表演,演员享有表明身份和保护表演形象不受歪曲的权利,其他权利归属由当事人约定。当事人没有约定或者约定不明确的,职务表演的权利由演出单位享有。
职务表演的权利由演员享有的,演出单位可以在其业务范围内免费使用该表演。
第四十一条本法第三十九条第一款第(一)项、第(二)项规定的权利的保护期不受限制。
本法第三十九条第一款第(三)项至第(六)项规定的权利的保护期为五十年,截止于该表演发生后第五十年的12月31日。
第三节 录音录像
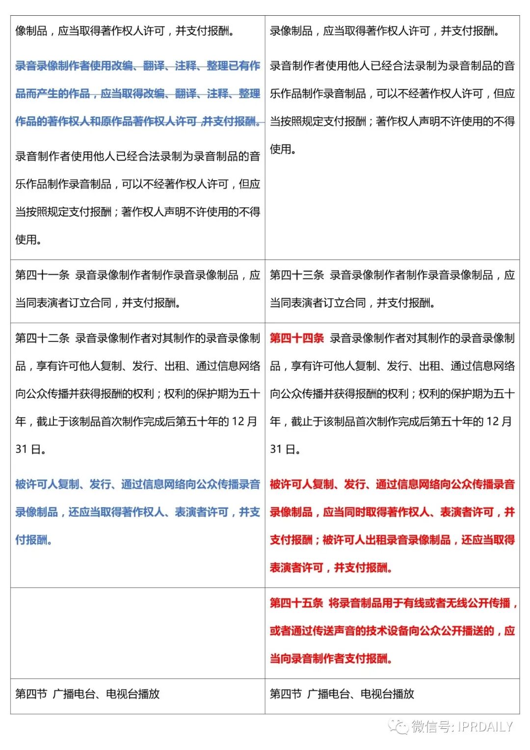
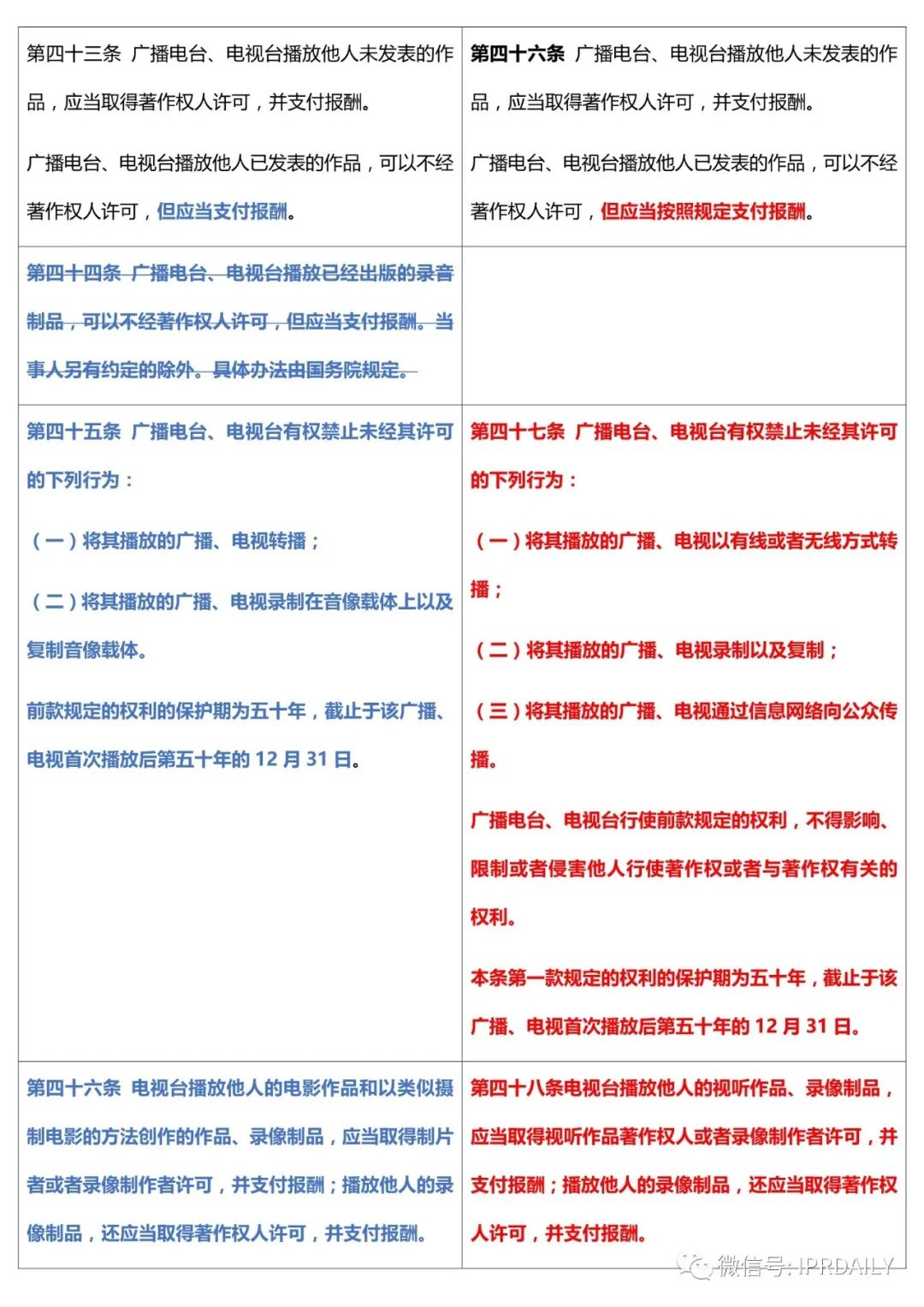
第四十二条 录音录像制作者使用他人作品制作录音录像制品,应当取得著作权人许可,并支付报酬。
录音制作者使用他人已经合法录制为录音制品的音乐作品制作录音制品,可以不经著作权人许可,但应当按照规定支付报酬;著作权人声明不许使用的不得使用。
第四十三条 录音录像制作者制作录音录像制品,应当同表演者订立合同,并支付报酬。
第四十四条录音录像制作者对其制作的录音录像制品,享有许可他人复制、发行、出租、通过信息网络向公众传播并获得报酬的权利;权利的保护期为五十年,截止于该制品首次制作完成后第五十年的12月31日。
被许可人复制、发行、通过信息网络向公众传播录音录像制品,应当同时取得著作权人、表演者许可,并支付报酬;被许可人出租录音录像制品,还应当取得表演者许可,并支付报酬。
第四十五条 将录音制品用于有线或者无线公开传播,或者通过传送声音的技术设备向公众公开播送的,应当向录音制作者支付报酬。
第四节 广播电台、电视台播放
第四十六条 广播电台、电视台播放他人未发表的作品,应当取得著作权人许可,并支付报酬。
广播电台、电视台播放他人已发表的作品,可以不经著作权人许可,但应当按照规定支付报酬。
第四十七条 广播电台、电视台有权禁止未经其许可的下列行为:
(一)将其播放的广播、电视以有线或者无线方式转播;
(二)将其播放的广播、电视录制以及复制;
(三)将其播放的广播、电视通过信息网络向公众传播。
广播电台、电视台行使前款规定的权利,不得影响、限制或者侵害他人行使著作权或者与著作权有关的权利。
本条第一款规定的权利的保护期为五十年,截止于该广播、电视首次播放后第五十年的12月31日。
第四十八条电视台播放他人的视听作品、录像制品,应当取得视听作品著作权人或者录像制作者许可,并支付报酬;播放他人的录像制品,还应当取得著作权人许可,并支付报酬。
第五章 著作权和与著作权有关的权利的保护
第四十九条 为保护著作权和与著作权有关的权利,权利人可以采取技术措施。
未经权利人许可,任何组织或者个人不得故意避开或者破坏技术措施,不得以避开或者破坏技术措施为目的制造、进口或者向公众提供有关装置或者部件,不得故意为他人避开或者破坏技术措施提供技术服务。但是,法律、行政法规规定可以避开的情形除外。
本法所称的技术措施,是指用于防止、限制未经权利人许可浏览、欣赏作品、表演、录音录像制品或者通过信息网络向公众提供作品、表演、录音录像制品的有效技术、装置或者部件。
第五十条 下列情形可以避开技术措施,但不得向他人提供避开技术措施的技术、装置或者部件,不得侵犯权利人依法享有的其他权利:
(一)为学校课堂教学或者科学研究,提供少量已经发表的作品,供教学或者科研人员使用,而该作品无法通过正常途径获取;
(二)不以营利为目的,以阅读障碍者能够感知的无障碍方式向其提供已经发表的作品,而该作品无法通过正常途径获取;
(三)国家机关依照行政、监察、司法程序执行公务;
(四)对计算机及其系统或者网络的安全性能进行测试;
(五)进行加密研究或者计算机软件反向工程研究。
前款规定适用于对与著作权有关的权利的限制。
第五十一条 未经权利人许可,不得进行下列行为:
(一)故意删除或者改变作品、版式设计、表演、录音录像制品或者广播、电视上的权利管理信息,但由于技术上的原因无法避免的除外;
(二)知道或者应当知道作品、版式设计、表演、录音录像制品或者广播、电视上的权利管理信息未经许可被删除或者改变,仍然向公众提供。
第五十二条 有下列侵权行为的,应当根据情况,承担停止侵害、消除影响、赔礼道歉、赔偿损失等民事责任:
(一)未经著作权人许可,发表其作品的;
(二)未经合作作者许可,将与他人合作创作的作品当作自己单独创作的作品发表的;
(三)没有参加创作,为谋取个人名利,在他人作品上署名的;
(四)歪曲、篡改他人作品的;
(五)剽窃他人作品的;
(六)未经著作权人许可,以展览、摄制视听作品的方法使用作品,或者以改编、翻译、注释等方式使用作品的,本法另有规定的除外;
(七)使用他人作品,应当支付报酬而未支付的;
(八)未经视听作品、计算机软件、录音录像制品的著作权人、表演者或者录音录像制作者许可,出租其作品或者录音录像制品的原件或者复制件的,本法另有规定的除外;
(九)未经出版者许可,使用其出版的图书、期刊的版式设计的;
(十)未经表演者许可,从现场直播或者公开传送其现场表演,或者录制其表演的;
(十一)其他侵犯著作权以及与著作权有关的权利的行为。
第五十三条 有下列侵权行为的,应当根据情况,承担本法第五十二条规定的民事责任;侵权行为同时损害公共利益的,由主管著作权的部门责令停止侵权行为,予以警告,没收违法所得,没收、无害化销毁处理侵权复制品以及主要用于制作侵权复制品的材料、工具、设备等,违法经营额五万元以上的,可以并处违法经营额一倍以上五倍以下的罚款;没有违法经营额、违法经营额难以计算或者不足五万元的,可以并处二十五万元以下的罚款;构成犯罪的,依法追究刑事责任:
(一)未经著作权人许可,复制、发行、表演、放映、广播、汇编、通过信息网络向公众传播其作品的,本法另有规定的除外;
(二)出版他人享有专有出版权的图书的;
(三)未经表演者许可,复制、发行录有其表演的录音录像制品,或者通过信息网络向公众传播其表演的,本法另有规定的除外;
(四)未经录音录像制作者许可,复制、发行、通过信息网络向公众传播其制作的录音录像制品的,本法另有规定的除外;
(五)未经许可,播放、复制或者通过信息网络向公众传播广播、电视的,本法另有规定的除外;
(六)未经著作权人或者与著作权有关的权利人许可,故意避开或者破坏技术措施的,故意制造、进口或者向他人提供主要用于避开、破坏技术措施的装置或者部件的,或者故意为他人避开或者破坏技术措施提供技术服务的,法律、行政法规另有规定的除外;
(七)未经著作权人或者与著作权有关的权利人许可,故意删除或者改变作品、版式设计、表演、录音录像制品或者广播、电视上的权利管理信息的,知道或者应当知道作品、版式设计、表演、录音录像制品或者广播、电视上的权利管理信息未经许可被删除或者改变,仍然向公众提供的,法律、行政法规另有规定的除外;
(八)制作、出售假冒他人署名的作品的。
第五十四条 侵犯著作权或者与著作权有关的权利的,侵权人应当按照权利人因此受到的实际损失或者侵权人的违法所得给予赔偿;权利人的实际损失或者侵权人的违法所得难以计算的,可以参照该权利使用费给予赔偿。对故意侵犯著作权或者与著作权有关的权利,情节严重的,可以在按照上述方法确定数额的一倍以上五倍以下给予赔偿。
权利人的实际损失、侵权人的违法所得、权利使用费难以计算的,由人民法院根据侵权行为的情节,判决给予五百元以上五百万元以下的赔偿。
赔偿数额还应当包括权利人为制止侵权行为所支付的合理开支。
人民法院为确定赔偿数额,在权利人已经尽了必要举证责任,而与侵权行为相关的账簿、资料等主要由侵权人掌握的,可以责令侵权人提供与侵权行为相关的账簿、资料等;侵权人不提供,或者提供虚假的账簿、资料等的,人民法院可以参考权利人的主张和提供的证据确定赔偿数额。
人民法院审理著作权纠纷案件,应权利人请求,对侵权复制品,除特殊情况外,责令销毁;对主要用于制造侵权复制品的材料、工具、设备等,责令销毁,且不予补偿;或者在特殊情况下,责令禁止前述材料、工具、设备等进入商业渠道,且不予补偿。
第五十五条 主管著作权的部门对涉嫌侵犯著作权和与著作权有关的权利的行为进行查处时,可以询问有关当事人,调查与涉嫌违法行为有关的情况;对当事人涉嫌违法行为的场所和物品实施现场检查;查阅、复制与涉嫌违法行为有关的合同、发票、账簿以及其他有关资料;对于涉嫌违法行为的场所和物品,可以查封或者扣押。
主管著作权的部门依法行使前款规定的职权时,当事人应当予以协助、配合,不得拒绝、阻挠。
第五十六条 著作权人或者与著作权有关的权利人有证据证明他人正在实施或者即将实施侵犯其权利、妨碍其实现权利的行为,如不及时制止将会使其合法权益受到难以弥补的损害的,可以在起诉前依法向人民法院申请采取财产保全、责令作出一定行为或者禁止作出一定行为等措施。
第五十七条 为制止侵权行为,在证据可能灭失或者以后难以取得的情况下,著作权人或者与著作权有关的权利人可以在起诉前依法向人民法院申请保全证据。
第五十八条 人民法院审理案件,对于侵犯著作权或者与著作权有关的权利的,可以没收违法所得、侵权复制品以及进行违法活动的财物。
第五十九条复制品的出版者、制作者不能证明其出版、制作有合法授权的,复制品的发行者或者视听作品的方法创作的作品、计算机软件、录音录像制品的复制品的出租者不能证明其发行、出租的复制品有合法来源的,应当承担法律责任。
在诉讼程序中,被诉侵权人主张其不承担侵权责任的,应当提供证据证明已经取得权利人的许可,或者具有本法规定的不经权利人许可而可以使用的情形。
第六十条著作权纠纷可以调解,也可以根据当事人达成的书面仲裁协议或者著作权合同中的仲裁条款,向仲裁机构申请仲裁。
当事人没有书面仲裁协议,也没有在著作权合同中订立仲裁条款的,可以直接向人民法院起诉。
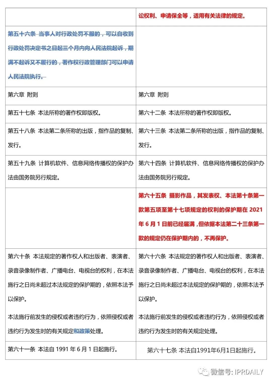
第六十一条当事人因不履行合同义务或者履行合同义务不符合约定而承担民事责任,以及当事人行使诉讼权利、申请保全等,适用有关法律的规定。
第六章 附则
第六十二条 本法所称的著作权即版权。
第六十三条 本法第二条所称的出版,指作品的复制、发行。
第六十四条 计算机软件、信息网络传播权的保护办法由国务院另行规定。
第六十五条 摄影作品,其发表权、本法第十条第一款第五项至第十七项规定的权利的保护期在2021年6月1日前已经届满,但依据本法第二十三条第一款的规定仍在保护期内的,不再保护。
第六十六条 本法规定的著作权人和出版者、表演者、录音录像制作者、广播电台、电视台的权利,在本法施行之日尚未超过本法规定的保护期的,依照本法予以保护。
本法施行前发生的侵权或者违约行为,依照侵权或者违约行为发生时的有关规定处理。
第六十七条 本法自1991年6月1日起施行。
附:《中华人民共和国著作权法》修改前后对照表
说明:条文中红色部分为修改或者增加的内容
来源:IPRdaily综合中国人大网
编辑:IPRdaily王颖 校对:IPRdaily纵横君
文章来源:北京家居行业协会公众号
风险提示及免责条款
[温馨提示] 文章来源于北京家居行业协会公众号,转载注明原文出处,此文观点与查生意无关,理性阅读,版权属于原作者若无意侵犯媒体或个人知识产权,请联系我们,本站将在第一时间删掉 ,查生意仅提供信息存储空间服务。


