2024.03.21 21:42
判赔100万!戴森VS小狗电器专利侵权案一审宣判
文章来源:北京家居行业协会公众号
点击上方“北京家居行业协会”可快速关注!IPRdaily,连接全球百万知识产权精...
IPRdaily,连接全球百万知识产权精英
全球影响力的知识产权产业媒体
#本文仅代表作者观点,不代表IPRdaily立场,未经作者许可,禁止转载#
来源:IPRdaily中文网(iprdaily.cn)
作者:影子
原标题:判赔100万!小狗公开斥责戴森不正当竞争后被判专利侵权
IPRdaily导读:戴森技术有限公司与北京中芯线科技有限公司等侵害外观设计专权纠纷一审判决结果出炉。两份判决书分别显示小狗电器赔偿原告戴森技术有限公司经济损失500000元及合理开支85317元,共计1000000元及合理费用170634元。
近日,北京法院审判信息网公布了戴森技术有限公司(下称“戴森公司”)与北京中芯线科技有限公司(下称“中芯线科技”)等侵害外观设计专权纠纷一审民事判决书。两份判决书分别显示:小狗电器互联网科技(北京)股份有限公司(下称“小狗电器”)赔偿戴森技术有限公司经济损失500000元及合理开支85317元。
今年9月8日,小狗电器官方微博曾发布过一则律师函,斥责戴森不正当竞争行为。小狗电器表示,戴森利用不正当竞争手段打压同行,在第三方平台发布多品牌产品横向评测内容,针对小狗吸尘器T12做出误导性评价。呼吁戴森作为吸尘器行业领导者,应该以身作则,维护行业良性竞争。
实际上,这并非小狗电器和戴森的第一次正面冲突。
早在2017年双方就开始了吸尘器的专利战。彼时,也是小狗电器冲击IPO的档口。此后,小狗IPO未果、诉讼未结。
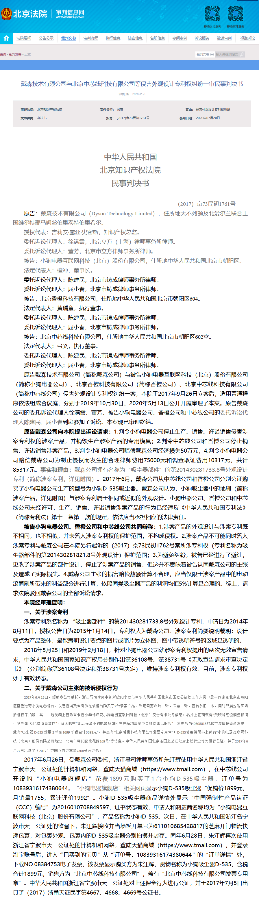
2017年9月,戴森公司认为小狗D-535无线吸尘器中的地刷涉嫌侵犯戴森公司拥有的名称为“吸尘器部件”的第201430281733.8号外观设计专利以及第201430281821.8号外观设计专利(简称涉案专利)。随后,戴森公司将小狗电器以及小狗电器的全资子公司北京香橙科技有限公司(下称“香橙科技”)和中芯线科技诉至北京知识产权法院,上诉称小狗电器产品“手持/杆式无线真空吸尘器”,涉嫌侵犯其两件外观设计专利,请求法院判令小狗电器停止生产、销售涉案侵权产品,并共计索赔100万元。
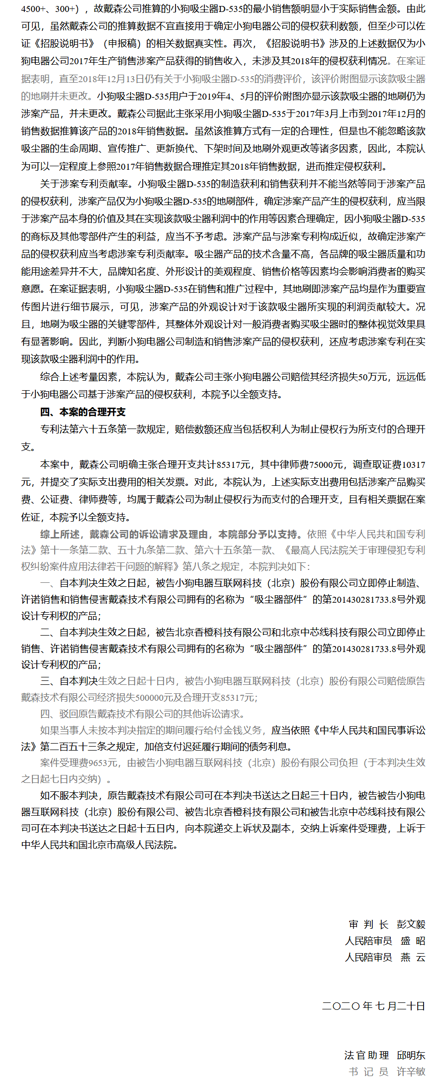
涉案专利
2017年12月,小狗电器对两件涉案的外观设计专利,向国家知识产权局专利复审委员会提起无效宣告请求。
2018年5月25日和2019年2月18日,针对小狗电器公司就涉案专利权提出的两次无效宣告请求,中华人民共和国国家知识产权局分别作出第36108号、第38731号《无效宣告请求审查决定书》,维持涉案专利权有效。目前,涉案专利权处于有效状态。
戴森公司认为,小狗吸尘器中的地刷与涉案专利属于相同或近似的外观设计。小狗电器公司、香橙公司和中芯线公司未经许可,生产、销售、许诺销售涉案产品的行为已经违反《中华人民共和国专利法》第十一条第二款的规定,依法应当承担相应的法律责任。
戴森公司向北京知产法院提出诉讼请求:1.判令小狗电器公司停止生产、销售、许诺销售侵害涉案专利权的涉案产品,并销毁生产涉案产品的专用模具;2.判令中芯线公司和香橙公司停止销售、许诺销售涉案产品;3.判令小狗电器公司赔偿戴森公司经济损失50万元;4.判令小狗电器公司赔偿戴森公司为制止侵权而发生的合理律师费用75000元和调查取证费用10317元,共计85317元。
被告小狗电器公司、香橙公司和中芯线公司共同辩称:1.涉案产品的外观设计与涉案专利既不相同,也不相似,并未落入涉案专利权的保护范围,不构成侵权。2.涉案产品不可能同时落入涉案专利与戴森公司在本院另行起诉的(2017)京73民初1762号案所涉专利权(专利名称为吸尘器部件的第201430281821.8号外观设计)保护范围;3.为避免纠纷,被告已经进行了避让,更改了涉案产品的部件设计,停止了涉案产品的销售,但这并不意味看被告认同戴森公司的主张及造成了实际损失。4.戴森公司主张的损害赔偿数额计算不合理,应当仅限于涉案产品中的电动滚筒刷所带来的利益部分进行计算,依照同类吸尘器产品的利润均值5%计算是合理的。综上,请求法院驳回戴森公司的全部诉讼请求。
北京知产法院认为:
1、涉案产品与涉案专利的整体视觉效果无实质性差异,构成近似的外观设计。首先,涉案产品与涉案专利均为吸尘器的地刷头,属于相同种类产品。涉案产品与涉案专利均由刷体和接管构成,其中刷体分前后两部分,前部为直径较大的滚筒状毛刷,表面具有大斜纹,后部为直径较小的滚筒状毛刷,后刷体顶部有一凸起的上沿,前后刷体之间顶部为略呈倾斜的弧面设计,刷体侧面底边平直,前后刷体设有上盖;后刷体的凸起中央设有两个凸耳;接管由上、中、下三部分组成,上部呈收缩的台阶面设计,中部两侧有可看见内部软管的缺口,中部前面设有一接键,接管与刷体通过凸耳连接。由于此类产品的整体形状相对于其他部位容易被一般消费者直接观察到,且在案证据不能证明该整体形状属于此类产品的惯常设计,因此,本院认定涉案产品与涉案专利的整体形状基本相同,该整体形状对整体视觉效果具有显著影响。其次,虽然涉案产品与涉案专利在后刷体的凸起及上盖透明程度、斜纹倾斜角度、凸耳形状、散热孔分布、接管缺口形状等方面有所区别,但均属局部细微的设计变化,属于一般消费者在正常使用产品时通常不会特别施加注意力或不容易直接观察到的部位,故其对此类产品的整体视觉效果影响较小。
2、小狗电器公司、香橙公司和中芯线公司应承担的民事责任。未经戴森公司的许可,小狗电器公司为生产经营目的制造、许诺销售和销售涉案产品的行为,香橙公司、中芯线公司许诺销售和销售涉案产品的行为,侵害了戴森公司拥有的涉案专利权,理应承担停止侵权、赔偿损失的民事责任。戴森公司主张小狗电器公司、中芯线公司和香橙公司立即停止生产、销售和许诺销售包括涉案产品的吸尘器,于法有据,本院予以支持。基于涉案产品并非一体成型的产品,本院无法确认涉案产品的各部件模具仅限于涉案产品的使用,戴森公司亦未提供证据证明各部件模具为涉案产品的专用模具,故戴森公司主张销毁生产涉案产品的专用模具,缺乏事实和法律依据,本院不予支持。
3、小狗电器公司的侵权获利
本案中,戴森公司明确主张侵权损害赔偿按照小狗电器公司的侵权获利计算。
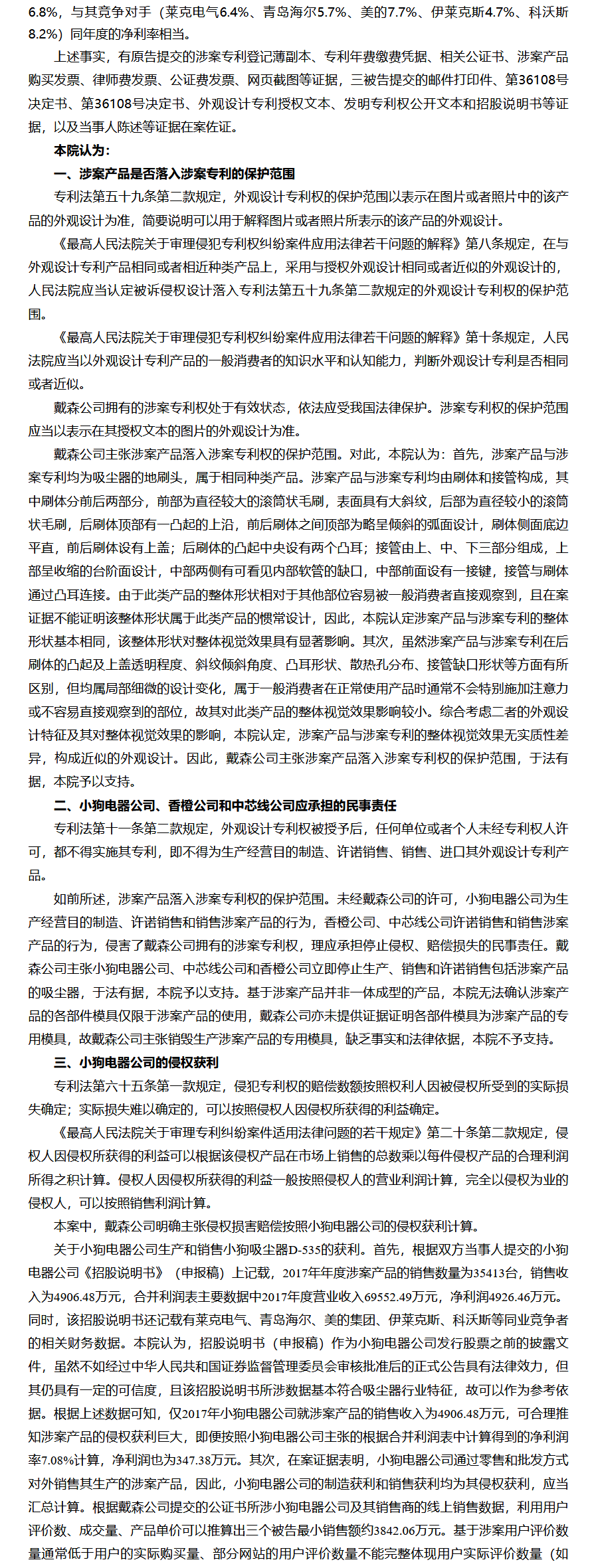
关于小狗电器公司生产和销售小狗吸尘器D-535的获利。首先,根据双方当事人提交的小狗电器公司《招股说明书》(申报稿)上记载,2017年年度涉案产品的销售数量为35413台,销售收入为4906.48万元,合并利润表主要数据中2017年度营业收入69552.49万元,净利润4926.46万元。同时,该招股说明书还记载有莱克电气、青岛海尔、美的集团、伊莱克斯、科沃斯等同业竞争者的相关财务数据。本院认为,招股说明书(申报稿)作为小狗电器公司发行股票之前的披露文件,虽然不如经过中华人民共和国证券监督管理委员会审核批准后的正式公告具有法律效力,但其仍具有一定的可信度,且该招股说明书所涉数据基本符合吸尘器行业特征,故可以作为参考依据。根据上述数据可知,仅2017年小狗电器公司就涉案产品的销售收入为4906.48万元,可合理推知涉案产品的侵权获利巨大,即便按照小狗电器公司主张的根据合并利润表中计算得到的净利润率7.08%计算,净利润也为347.38万元。其次,在案证据表明,小狗电器公司通过零售和批发方式对外销售其生产的涉案产品,因此,小狗电器公司的制造获利和销售获利均为其侵权获利,应当汇总计算。根据戴森公司提交的公证书所涉小狗电器公司及其销售商的线上销售数据,利用用户评价数、成交量、产品单价可以推算出三个被告最小销售额约3842.06万元。基于涉案用户评价数量通常低于用户的实际购买量、部分网站的用户评价数量不能完整体现用户实际评价数量(如4500+、300+),故戴森公司推算的小狗吸尘器D-535的最小销售额明显小于实际销售金额。由此可见,虽然戴森公司的推算数据不宜直接用于确定小狗电器公司的侵权获利数额,但至少可以佐证《招股说明书》(申报稿)的相关数据真实性。再次,《招股说明书》涉及的上述数据仅为小狗电器公司2017年生产销售涉案产品获得的销售收入,未涉及其2018年的侵权获利情况。在案证据表明,直至2018年12月13日仍有关于小狗吸尘器D-535的消费评价,该评价附图显示该款吸尘器的地刷并未更改。小狗吸尘器D-535用户于2019年4、5月的评价附图亦显示该款吸尘器的地刷仍为涉案产品,并未更改。戴森公司据此主张采用小狗吸尘器D-535于2017年3月上市到2017年12月的销售数据推算该产品的2018年销售数据。虽然该推算方式有一定的合理性,但是也不能忽略该款吸尘器的生命周期、宣传推广、更新换代、下架时间及地刷外规更改等诸多因素,因此,北京知产法院认为可以一定程度上参照2017年销售数据合理推定其2018年销售数据,进而推定侵权获利。
关于涉案专利贡献率。小狗吸尘器D-535的制造获利和销售获利并不能当然等同于涉案产品的侵权获利,涉案产品仅为小狗吸尘器D-535的地刷部件,确定涉案产品产生的侵权获利,应当限于涉案产品本身的价值及其在实现该款吸尘器利润中的作用等因素合理确定,因小狗吸尘器D-535的商标及其他零部件产生的利益,应当不予考虑。涉案产品与涉案专利构成近似,故确定涉案产品的侵权获利应当考虑涉案专利贡献率。吸尘器产品的技术含量不高,各品牌的吸尘器质量和功能用途差异并不大,品牌知名度、外形设计的美观程度、销售价格等因素均会影响消费者的购买意愿。在案证据表明,小狗吸尘器D-535在销售和推广过程中,其地刷即涉案产品均是作为重要宣传图片进行细节展示,可见,涉案产品的外观设计对于该款吸尘器所实现的利润贡献较大。况且,地刷为吸尘器的关键零部件,其整体外观设计对一般消费者购买吸尘器时的整体视觉效果具有显著影响。因此,判断小狗电器公司制造和销售涉案产品的侵权获利,还应考虑涉案专利在实现该款吸尘器利润中的作用。
综合上述考量因素,北京知产法院认为,戴森公司主张小狗电器公司赔偿其经济损失50万元,远远低于小狗电器公司基于涉案产品的侵权获利,予以全额支持。
最终判决如下:
一、自本判决生效之日起,被告小狗电器互联网科技(北京)股份有限公司立即停止制造、许诺销售和销售侵害戴森技术有限公司拥有的名称为“吸尘器部件”的第201430281733.8号外观设计专利权的产品;
二、自本判决生效之日起,被告北京香橙科技有限公司和北京中芯线科技有限公司立即停止销售、许诺销售侵害戴森技术有限公司拥有的名称为“吸尘器部件”的第201430281733.8号外观设计专利权的产品;
三、自本判决生效之日起十日内,被告小狗电器互联网科技(北京)股份有限公司赔偿原告戴森技术有限公司经济损失500000元及合理开支85317元;
四、驳回原告戴森技术有限公司的其他诉讼请求。
附判决书
因篇幅有限另一则判决书可复制链接至浏览器或点击文末阅读原文查看。
注两篇判决书链接:
http://www.bjcourt.gov.cn/cpws/paperView.htm?id=100941557432
http://www.bjcourt.gov.cn/cpws/paperView.htm?id=100941557243
来源:IPRdaily中文网(iprdaily.cn)
作者:影子
编辑:IPRdaily王颖 校对:IPRdaily纵横君
文章来源:北京家居行业协会公众号
风险提示及免责条款
[温馨提示] 文章来源于北京家居行业协会公众号,转载注明原文出处,此文观点与查生意无关,理性阅读,版权属于原作者若无意侵犯媒体或个人知识产权,请联系我们,本站将在第一时间删掉 ,查生意仅提供信息存储空间服务。


