2024.03.21 21:45
一份调解书如何解决近百起案件纠纷?北京互联网法院:表格式调解书了解一下
文章来源:北京家居行业协会公众号
点击上方“北京家居行业协会”可快速关注!近日,北京互联网法院制作、推出了适用小额...
近日,北京互联网法院制作、推出了适用小额诉讼程序审理简单知识产权案件的表格式调解书。该表格式调解书的适用,缘起于近期北京互联网法院审理调解的某音乐公司与某直播平台的音乐侵权案件。
快来一起看看吧
案情回顾
甲公司是一家专注音乐制品的文化公司,享有市场流通中众多音乐制品的著作权。现发现乙直播平台在其运营的移动客户端软件上,未经甲公司授权许可,擅自在线播放和用作视频制作素材的方式,向用户提供甲公司享有著作权的大量音乐歌曲。故甲公司将乙直播平台诉至法院,并请求判令巨额的侵权赔偿金。乙直播平台认为涉案歌曲系用户自行上传,平台作为网络服务提供者,不承担任何责任,故拒绝承担赔偿责任。
后经法官沟通调解与释法明理,以互联网法院司法大数据统计出的类案情况为参考,多次向双方当事人释明各自的诉讼风险,为调解打下基础。双方最终同意进行调解,并就平台所有涉案歌曲进行一并调解,希望用一份调解书解决所有争议纠纷。
法官了解到,双方在北京互联网法院有近百起案件,涉及的歌曲数目达到358首,此外,还有诉外以及多起上诉的案件。考虑到采用传统的民事调解书,在写明当事人诉求、罗列歌曲名称、载明侵权取证平台以及包含诉外作品、上诉案件等方面会耗费大量的人力、时间,为了提高当事人的诉讼服务体验,让其感受到诉讼程序繁简分流改革试点工作所带来的便利,北京互联网法院制作了表格式调解书。
表格式调解书
什么是表格式调解书?
为探索建立与小额诉讼程序配套适用的简化裁判文书,北京互联网法院在表格式判决书的基础上,考虑到简单类知识产权案件的调解数量大、涉及的作品数量多以及出具传统调解书耗时长等特点,制作、推出了适用小额诉讼程序审理简单知识产权案件的表格式调解书。
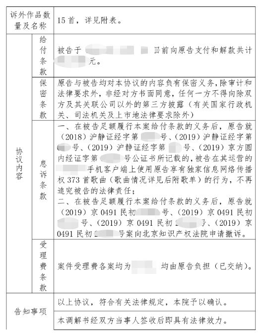
首例表格式调解书主要包含三大部分:
要素式突出、文书精简
形式灵活
表格式调解书不仅以表格的形式直观体现了文书特点,而且更是以“给付条款”“保密条款”“息诉条款”以及“受理费条款”等“要素式”方式,直接列明调解书协议部分内容。
如此要素突出的调解书,极大节约了当事人的诉讼成本,从双方上线商议调解事项到最后出具表格式调解书,整个流程用时不到二十分钟,就将双方当事人涉及的上百首歌曲和涉及诉内、诉外以及上诉程序的多起案件,在一份表格式调解书中进行了化解。
加入“法官提示”
让当事人在调解过程中
感受“司法温度”
知产类小额程序表格式调解书区别于传统民事调解书的另一大特点便是设有“法院提示”这一内容,该部分内容由承办法官针对案件的审理情况给双方当事人进行释法提示,告知双方今后均应当增强知识产权法律意识,避免类似纠纷的产生。若日后双方出现其他涉知识产权纠纷,应当积极通过非诉调解方式化解矛盾。
让“小”调解书
发挥出“大”作用
民事调解的功能不仅在于解决在审的诉内纠纷,而且也在于通过调解,彻底解决双方当事人的纠纷。表格式调解书中载有“诉内”“诉外”两部分内容,便于审判人员在案件审理过程中,不仅针对诉内案件进行有效调解,而且能够在同一案件中对于诉外纠纷进行一并解决。从诉内、诉外多方面,切实解决当事人纠纷,实现诉源治理。
供稿:方小康 董学敏
摄影:刘晗仪
编辑:于佳慧 张瑞雪
文章来源:北京家居行业协会公众号
风险提示及免责条款
[温馨提示] 文章来源于北京家居行业协会公众号,转载注明原文出处,此文观点与查生意无关,理性阅读,版权属于原作者若无意侵犯媒体或个人知识产权,请联系我们,本站将在第一时间删掉 ,查生意仅提供信息存储空间服务。


